Enquête sur une question de sécurité du transport maritime M09Z0001

Rapport d’enquête sur une question de sécurité du transport (SII)
Sécurité relative à l'industrie de la pêche au Canada

Le Bureau de la sécurité des transports du Canada (BST) a enquêté sur cet événement dans le but de promouvoir la sécurité des transports. Le Bureau n’est pas habilité à attribuer ni à déterminer les responsabilités civiles ou pénales. Le présent rapport n’est pas créé pour être utilisé dans le contexte d’une procédure judiciaire, disciplinaire ou autre. Voir Propriété et utilisation du contenu. Les pronoms et les titres de poste masculins peuvent être utilisés pour désigner tous les genres afin de respecter la Loi sur le Bureau canadien d’enquête sur les accidents de transport et de la sécurité des transports (L.C. 1989, ch. 3).

Table des matières

    Résumé

    Depuis 1992, le Bureau de la sécurité des transports (BST) a émis 42 recommandations sur la sécurité dans l'industrie de la pêche, et des mesures ont été prises en réponse à plusieurs de ces recommandations. Cependant, malgré les efforts du Bureau et d'autres partis au sein du gouvernement et du secteur privé, les causes des accidents de pêche aujourd'hui sont souvent les mêmes que celles relevées par le BST il y a vingt ans. Fait révélateur, entre 1999 et 2008, 14 personnes en moyenne ont perdu la vie chaque année dans des accidents de pêche. Par conséquent, en août 2009, le BST a entrepris une vaste enquête sur les questions de sécurité relatives aux accidents mettant en cause des bateaux de pêche commerciale au Canada. Le présent rapport décrit le processus d'enquête, il explique pourquoi certaines causes d'accidents persistent année après année, et il propose une feuille de route pour rendre l'industrie de la pêche plus sécuritaire.

    This report is also available in English.

    Sommaire exécutif

    En août 2009, le Bureau de la sécurité des transports (BST) a entrepris une vaste enquête relative aux questions de sécurité (SII) liées aux accidents mettant en cause des bateaux de pêche commerciale qui se produisent au Canada. Le Bureau était préoccupé par le fait que 14 personnes par année en moyenne avaient péri lors d'accidents de pêche au Canada entre 1999 et 2008.

    L'enquête a été menée par une équipe d'enquêteurs du BST qui ont des connaissances spécialisées dans les domaines de la pêche commerciale, de l'analyse statistique et de l'analyse de la sécurité, des facteurs humains, de la mécanique navale et de l'architecture navale.

    Entre août 2009 et septembre 2010, le BST a visité 10 emplacements à Terre-Neuve, en Nouvelle-Écosse, au Québec, au Manitoba et en Colombie-Britannique. Les enquêteurs ont consulté plus de 300 pêcheurs, représentants de l'industrie et organismes gouvernementaux, et notamment des institutions de formation en sécurité, des formateurs, des entreprises de transformation du poisson, des représentants syndicaux, des membres d'associations de pêcheurs, des organismes de réglementation provinciaux et fédéraux, des assureurs maritimes et des chercheurs spécialisés dans le domaine de la sécurité. Le présent rapport désigne ces groupes collectivement par le nom « milieu de la pêche ».

    Depuis sa création en 1990, le BST a produit plus de 370 rapports d'enquête portant sur les bateaux de pêche, et a formulé 42 recommandations relatives aux bateaux de pêche. De plus, il a émis au moins 100 lettres d'information sur la sécurité et avis de sécurité relatifs à la sécurité dans l'industrie de la pêche. Dans le cadre de son enquête, le BST a étudié ces rapports ainsi que les faits établis et les recommandations qu'on y trouve. Il a aussi examiné l'information relative à la sécurité dans l'industrie de la pêche et les pratiques exemplaires qui ont cours au Canada et dans d'autres pays, dont les États-Unis, le Royaume-Uni, le Japon, l'Islande, la Nouvelle-Zélande, la Norvège et l'Afrique du Sud.

    Le BST a aussi recueilli de nombreuses données sur l'exploitation des bateaux de pêche, et notamment sur les types de bâtiments, sur les engins et les lieux de pêche et sur la taille des équipages. Grâce à cette information, il a été possible d'établir différents taux d'accidents et d'évaluer les risques associés à l'exploitation des bateaux de pêche commerciale au Canada. Toutefois, ces taux ne reflètent pas avec exactitude le degré d'exposition des pêcheurs au risque. Il est difficile de calculer l'exposition au risque, car les données permettant de mesurer les risques liés à cette activité (p. ex. le nombre d'équipages et le nombre de jours en mer qui sont consacrés aux activités liées à la pêche) ne peuvent pas être obtenues facilement et ne couvrent pas tous les aspects des activités liées à la pêche.

    Le Bureau a cerné les questions de sécurité importantes liées aux accidents de pêche se produisant au Canada et les objectifs qui en découlent, de la façon suivante :

    Questions de sécurité importantes liées aux accidents de pêche se produisant au Canada et les objectifs qui en découlent
    QUESTION DE SÉCURITÉ OBJECTIF DE SÉCURITÉ

    STABILITÉ
    La sécurité des pêcheurs est menacée quand les principes relatifs à la stabilité sont mal compris ou mal appliqués, ou quand ils ne sont pas énoncés dans un format pratique.

    Les pêcheurs comprennent les principes de la stabilité et les appliquent pour rendre les activités liées à la pêche plus sécuritaires.
    GESTION DES RESSOURCES HALIEUTIQUES
    Les pêcheurs sont exposés à des risques quand les mesures de gestion des ressources halieutiques ne prennent pas en compte la sécurité à toutes les étapes, de l'élaboration des politiques à la mise en pratique de celles‑ci.
    La détermination et la réduction des risques pour la sécurité font partie intégrante de la gestion des ressources halieutiques.
    ENGINS DE SAUVETAGE
    Le fait que les engins de sauvetage ne soient pas conçus, transportés, installés, utilisés ou entretenus de façon appropriée pour les activités liées à la pêche présente un risque pour la vie humaine.
    Les engins de sauvetage sont bien conçus, transportés, installés, utilisés et entretenus en rapport avec les activités liées à la pêche.
    APPROCHE DE RÉGLEMENTATION DE LA SÉCURITÉ 
    Le milieu de la pêche s'en remet principalement à la réglementation pour corriger les lacunes de sécurité; cette approche est pour le moins inefficace.
    L'application coordonnée et uniforme d'un cadre de réglementation appuie la présence d'une culture de sécurité au sein du milieu.
    FORMATION 
    Souvent, la formation est théorique et ne fait pas l'objet d'exercices pratiques et d'évaluations périodiques; une telle formation est inefficace pour ce qui est de réduire le nombre d'accidents.
    La formation est efficace et elle est renforcée par des exercices pratiques périodiques.
    INFORMATION SUR LA SÉCURITÉ 
    L'information relative à la sécurité n'a pas toujours une application pratique, n'est pas toujours communiquée de façon qu'on la comprenne facilement et ne rejoint pas toujours son public cible.
    Une information sur la sécurité pratique et compréhensible parvient aux membres du milieu de la pêche qui en ont besoin.
    COÛT DE LA SÉCURITÉ 
    Le milieu de la pêche considère souvent la sécurité comme étant une dépense inévitable (en temps et en argent) plutôt qu'un élément clé de la gestion des activités liées à la pêche.
    Le milieu de la pêche accepte que le coût de la sécurité fasse partie intégrante de l'activité.
    FATIGUE
    Les pêcheurs travaillent fréquemment en dépit de la fatigue; on sous-estime régulièrement les risques associés à cette façon de faire.
    Les risques liés à la fatigue sont compris et gérés.
    STATISTIQUES DE L'INDUSTRIE DE LA PÊCHE 
    Le fait qu'on ne dispose pas de données coordonnées de qualité sur les accidents mettant en cause des bateaux de pêche fait en sorte que les organisations ont de la difficulté à déterminer les risques et les tendances en matière de sécurité, et à en informer les intéressés.
    Les données sur les accidents sont recueillies, analysées et communiquées de façon coordonnée pour aider le milieu de la pêche.
    PRATIQUES DE TRAVAIL SÉCURITAIRES
    Les pratiques de travail peu sécuritaires continuent d'exposer les pêcheurs et les navires à des risques. 
    Les pratiques de travail sécuritaires sont courantes, ce qui permet de préserver un plus grand nombre de vies.

    La plupart de ces questions ont été abordées lors d'enquêtes antérieures du BST. Il s'agit d'ailleurs de questions qui ont été reconnues à l'étranger, notamment dans le rapport du bureau d'enquête sur les accidents maritimes du Royaume-Uni, intitulé Analysis of UK Fishing Vessel Safety 1992 to 2006 (Analyse de la sécurité dans l'industrie de la pêche du Royaume-Uni, de 1992 à 2006). Toutefois, le milieu de la pêche est complexe et il doit reconnaître que ses membres réagissent aux changements effectués par d'autres membres du milieu, et que ces réactions pourraient introduire des questions relatives à la sécurité qui n'ont pas été prévues. La présente enquête du BST montre combien ces relations entre les questions de sécurité sont complexes et interdépendantes, et comment le fait de chercher à solutionner chaque question de sécurité isolément s'avère peu productif. Par exemple, les écoutilles mal fermées représentent une condition dangereuse qui est liée à la stabilité, alors que la stabilité est elle-même liée à au moins quatre autres aspects ou questions de sécurité : formation, pratiques de travail, coût de la sécurité et approche de réglementation de la sécurité. Ce n'est qu'en corrigeant les lacunes relatives à l'ensemble de ces cinq questions de sécurité qu'on pourra s'attendre à une diminution du nombre d'accidents attribuables aux écoutilles mal fermées. Dans ce contexte, il ne serait pas pertinent pour le BST de formuler de nouvelles recommandations qui viseraient à traiter isolément les deux questions de sécurité qui ont été à l'origine du plus grand nombre de pertes de vie, soit la stabilité et les engins de sauvetage.

    La présente enquête a mis en évidence les attitudes et les comportements variables qu'on observe au Canada, dans le milieu de la pêche, à l'égard de la sécurité. Pour qu'une recommandation donne lieu à des changements significatifs, elle doit tenir compte du fait que toute lacune de sécurité est liée à un certain nombre de questions de sécurité. Elle doit aussi être accueillie par le milieu de la pêche et faire l'objet d'une approche coordonnée.

    Un certain nombre d'initiatives encourageantes exécutées de façon coopérative dans différentes régions du pays et visant à inculquer une culture de sécurité ont été recensées dans le cadre de la présente enquête. Ces initiatives ont évolué de façon indépendante partout au Canada et leur structure, leur portée et leur représentation sont différentes. Il est aussi devenu évident que les provinces ou les bureaux locaux du ministère des Pêches et des Océans (MPO) et de Transports Canada (TC) ne participent pas tous au même degré à assurer la sécurité de la pêche. Cependant, le présent rapport a également mis en évidence des lacunes dans des domaines dans lesquels il y aurait clairement lieu de prendre d'autres mesures destinées à accroître la sécurité.

    Le Bureau est d'avis qu'il faudra prendre des mesures ciblées et concertées pour régler complètement et de façon définitive les lacunes de sécurité qui persistent dans l'industrie de la pêche au Canada. Par conséquent, le Bureau encourage fortement les gouvernements fédéral et provinciaux ainsi que les dirigeants du milieu de la pêche à créer des structures de gouvernance régionales efficaces, destinées à faire en sorte que les travailleurs de l'industrie de la pêche puissent travailler, et travailleront effectivement, en toute sécurité.

    Une fois ces structures de gouvernance en place, le milieu de la pêche serait en bonne posture pour mettre en branle les mesures de sécurité nécessaires pour atteindre l'objectif relatif à chaque question de sécurité et favoriser une culture de sécurité au sein de l'industrie, dans laquelle : 

    • tant le lien entre les questions de sécurité que la nécessité de les résoudre complètement sont généralement acceptés;
    • la sécurité est considérée de manière plus uniforme et est traitée dans une perspective plus large;
    • on dispose de ressources et de mécanismes améliorés pour déterminer, comprendre, analyser et faire connaître les risques de façon à faciliter l'élaboration de pratiques de travail sécuritaires qui visent à atténuer les risques;
    • les pratiques de travail sécuritaires se généralisent dans le milieu de la pêche.

    Ces mesures se résument comme suit :

    Créer des programmes uniformes, compréhensibles et pratiques dans les domaines énumérés ci-après et voir à ce que l'ensemble du milieu de la pêche y accède et les utilise de façon générale pour :

    • sensibiliser les pêcheurs à la stabilité;
    • permettre à de bonnes pratiques de travail de s'établir dans le milieu de la pêche;
    • dispenser de la formation;
    • diffuser au moment opportun des renseignements sur la sécurité;
    • faire en sorte que le coût de la sécurité soit le même dans tout le milieu et partagé dans la plus grande mesure possible;
    • sensibiliser les pêcheurs à la fatigue;
    • sensibiliser les pêcheurs aux risques;
    • traiter convenablement l'importance :
      • des exercices de sécurité, en particulier ceux en rapport avec la mise à l'eau des radeaux de sauvetage;
      • des avantages des vêtements de flottaison individuels (VFI), des radiobalises de localisation des sinistres (EPIRB) et des combinaisons d'immersion;
      • de l'entretien de tous les engins de sauvetage qui se trouvent à bord, dans le cadre des bonnes pratiques de travail.

    Échange d'information et concertation entre les membres du milieu de la pêche relativement à :

    • la sécurité de la pêche, les exigences réglementaires et leur respect ou leur application dans le but de créer l'uniformité et d'éliminer la redondance;
    • les coûts liés à la sécurité;
    • les risques liés à la fatigue et les meilleures façons de gérer ces risques;
    • les meilleures pratiques de travail;
    • le besoin de nouvelles initiatives en matière de réglementation;
    • le contenu de ces règlements et les ressources liées au respect de ceux-ci;
    • la compréhension et la connaissance connexe de ces règlements par le milieu.

    Veiller à ce que :

    • les pêcheurs puissent utiliser de façon pratique l'équipement qui doit se trouver à bord d'un bateau;
    • les dispositions des divers organismes de réglementation relatives au port d'un VFI sont identiques;
    • des mesures intérimaires appropriées soient mises en place pour traiter les lacunes de sécurité jusqu'à ce que les modifications réglementaires nécessaires puissent entrer en vigueur;
    • l'application de mesures intérimaires, telles que celles décrites dans le Bulletin de la sécurité des navires 04/2006 de Transports Canada Note de bas de page 1, ainsi que les règlements permanents soient uniformes.

    Établir et mettre en œuvre les normes, les règlements, les procédures, les lignes directrices ou les politiques nécessaires, au besoin, pour :

    • vérifier que l'entretien régulier des radeaux de sauvetage est effectué au besoin;
    • faire en sorte que les livrets de stabilité prévus soient simples, clairs et pratiques;
    • déterminer et réduire les risques pour la sécurité liés aux mesures de gestion des ressources halieutiques, et la formation des gestionnaires de ressources dans ce domaine;
    • recueillir et analyser des données statistiques sur les accidents;
    • assurer la présence à bord de combinaisons d'immersion et de radiobalises de localisation des sinistres.

    Portée

    La présente enquête porte uniquement sur les navires battant pavillon canadien, dont la longueur ne dépasse pas 24,4 mètres et dont la jauge brute est d'au plus 150 tonneaux, et qui sont affectés à la pêche commerciale.

    En 2008, 15 800 navires de pêche commerciale étaient en activité au Canada, et plus de 52 800 pêcheurs commerciaux étaient inscrits soit auprès du MPO ou du Bureau d'accréditation des pêcheurs et des aides-pêcheurs du Québec (BAPAP), soit auprès du Professionnal Fish Harvesters Certification Board (PFHCB). Note de bas de page 2 Généralement, les pêcheurs sont des gens indépendants et autonomes qui travaillent dans un environnement qui s'avère souvent dangereux. Les exigences qui déterminent les périodes de pêche, les secteurs oû les pêcheurs peuvent pêcher et les prises totales auxquelles ils ont droit sont changeantes, comme le sont les prix qu'ils peuvent obtenir pour leur poisson. En outre, les pêcheurs doivent se conformer à la réglementation relative à la taille de leurs navires, à l'équipement qui doit être à bord et au nombre et aux qualifications des membres d'équipage.

    Le Bureau a formulé 42 recommandations dans le but d'accroître la sécurité pour ces pêcheurs. Un grand nombre de ces recommandations ont été mises en application, mais il en reste 12 auxquelles, de l'avis du Bureau, on n'a pas donné suite de façon entièrement satisfaisante Note de bas de page 3. Le sommaire des recommandations relatives à l'industrie de la pêche figure à l'annexe A.

    Malgré les efforts du Bureau et d'autres intervenants des secteurs public et privé, les causes des accidents de pêche sont souvent les mêmes que celles que le Bureau déplorait voilà une vingtaine d'années. Plus précisément, entre 1999 et 2008, 14 personnes en moyenne ont perdu la vie chaque année lors d'accidents de pêche.

    Le nombre d'accidents mortels à bord des bateaux de pêche demeure trop élevé, et cela a incité le BST à mener une vaste enquête sur la pêche commerciale dans l'ensemble du pays. Le présent rapport énonce le processus d'enquête, établit les raisons pour lesquelles on signale toujours les mêmes causes d'accidents année après année et propose un plan d'action qui accroîtrait la sécurité de l'industrie.

    Le rapport est destiné à ceux qui sont à même d'inciter à améliorer la sécurité de la pêche, c'est-à-dire les membres du milieu de la pêche. Aux fins du présent rapport, on considère que le milieu de la pêche comprend tout groupe ou toute personne ayant un intérêt dans l'industrie, tels que : les pêcheurs et leur famille; les associations et les syndicats de pêcheurs; les comités d'accréditation professionnelle; les associations vouées à la sécurité; les conseils sectoriels de l'industrie; les propriétaires; les transformateurs; les acheteurs; les constructeurs; les architectes navals; les commissions d'indemnisation des accidents du travail; les organismes de réglementation; les agents d'éducation et les fournisseurs de formation; les assureurs; les concepteurs et les fabricants d'équipement; et le BST lui-même.

    Le rapport renvoie continuellement à des « conditions dangereuses » et à des « questions de sécurité ». Ces expressions sont importantes pour qui veut comprendre la présente enquête et elles se définissent comme suit :

    • Condition dangereuse : il s'agit d'un fait ou d'une situation qui pourrait causer un accident. Par exemple, un panneau d'écoutille laissé non verrouillé pendant que le navire fait route est une condition dangereuse. Si la cale était envahie par de l'eau qui entre par ce panneau d'écoutille non verrouillé, le navire pourrait devenir instable et chavirer.
    • Question de sécurité : cette expression est utilisée afin de classer plusieurs objets, situations ou actions qui sont importants pour la sécurité dans l'industrie de la pêche. Par exemple, l'étanchéité à l'eau, l'envahissement par le haut, l'élévation du centre de gravité, le surchargement et les modifications faites à un navire sont regroupés sous la question de sécurité « stabilité ».

    Méthodologie

    La présente enquête diffère des enquêtes habituelles du BST, en ce sens que sa réalisation n'a pas résulté d'un accident en particulier. Elle devait plutôt répondre à une question précise : après 20 années d'enquêtes et de rapports sur les causes et les facteurs contributifs des accidents de pêche, comment se fait-il que les causes des accidents soient toujours les mêmes?

    Au cours de son enquête sur cette question, le BST a organisé les principales activités suivantes :

    • consultations auprès de plus de 340 membres du milieu de la pêche, dont environ 70 % étaient des pêcheurs, dans l'ensemble du Canada;
    • analyse statistique de tous les accidents signalés de 1999 à 2010;
    • analyse de rapports d'enquête du BST sur des accidents pour établir les lacunes de sécurité qui sont communes à plusieurs accidents;
    • examen des recommandations antérieures faites par le Bureau et des mesures correctives qui en ont résulté, afin d'évaluer les risques résiduels;
    • analyse documentaire et sondage auprès des organismes de sécurité nationaux et internationaux pour cerner les meilleures pratiques.

    L'enquête s'est déroulée par étapes : cueillette de données brutes, validation, regroupement des données et analyse (Figure 1).

    Figure 1. Les étapes de l'enquête
    Image
    Investigation phases

    Consultations

    On a mené des consultations auprès de pêcheurs de Gander et de St. John's (Terre-Neuve-et-Labrador), de Dartmouth (Nouvelle-Écosse), des Îles-de-la-Madeleine et de Rimouski (Québec), de Gimli (Manitoba) et de Campbell River, Prince Rupert, Richmond et Vancouver (Colombie-Britannique). Des organisations locales ont joué un rôle prépondérant dans la participation des pêcheurs aux consultations.

    Les consultations, auxquelles des fonctionnaires fédéraux, provinciaux et régionaux et des fournisseurs de services ont assisté à titre d'observateurs, ont été menées auprès de groupes de 5 à 25 personnes. Des réunions de compte rendu distinctes ont eu lieu avec les observateurs afin de saisir les répercussions que les observations des pêcheurs pourraient avoir sur les politiques et les procédures d'autres membres du milieu de la pêche. Même si les participants ne représentaient pas un échantillonnage scientifiquement valide de tous les pêcheurs d'une flotte donnée, ils étaient actifs au sein de leurs collectivités et ont présenté des points de vue importants qui pouvaient être comparés à ceux des pêcheurs d'autres régions du pays.

    Dans le cadre de ces consultations, qui consistaient en des échanges dirigés, nous avons demandé aux participants d'indiquer :

    • comment les pêcheurs reconnaissent, évaluent et appliquent l'information relative à la sécurité et en font la promotion;
    • les éléments qui empêchent les pêcheurs de reconnaître, d'évaluer et d'appliquer l'information relative à la sécurité et d'en faire la promotion;
    • les occasions oû les membres actuels et futurs du milieu de la pêche sont ou seront en mesure d'appliquer de bonnes pratiques de sécurité et d'en faire la promotion.

    Grâce à ces consultations, le BST a été à même de mieux comprendre :

    • les décisions que les pêcheurs doivent prendre pour que la saison de pêche soit sécuritaire et fructueuse;
    • les répercussions de ces décisions sur les activités liées à la pêche et sur la sécurité à bord des bateaux;
    • les leçons que les pêcheurs ont tirées après des accidents au cours desquels d'autres pêcheurs ont péri, et comment ils les ont retenues.

    Le BST a aussi mené des consultations auprès d'autres membres du milieu de la pêche pour pouvoir mieux comprendre :

    • le rôle que l'information sur la sécurité du BST joue au sein de leur organisation;
    • la façon dont les organisations définissent et classent les questions de sécurité;
    • les facteurs qui aident les organisations ou qui limitent leur action lorsqu'il s'agit de donner suite à l'information du BST concernant la sécurité;
    • la façon dont les organisations évaluent l'efficacité de leurs mesures de sécurité.

    Le BST a analysé la transcription de toutes les consultations pour mettre en évidence les mesures prises par le milieu de la pêche (pratiques de pêche, procédures et politiques du milieu) qui ont eu une incidence ou sont susceptibles d'avoir une incidence sur la sécurité des bateaux de pêche. Par exemple, les mesures ayant des répercussions négatives sur la sécurité, telles que l'exploitation d'un navire par un équipage fatigué, l'application irrégulière de la réglementation et l'adaptation d'un navire pour tenir compte des mesures de gestion du MPO, ont été mentionnées en même temps que les mesures qui ont eu des répercussions positives sur la sécurité, telles que les séances de compte rendu inclusives avant et après l'ouverture des pêches, et les modifications aux ouvertures de saison pour tenir compte des conditions météorologiques. Bien au-delà de 100 de ces mesures (positives ou négatives) ayant une incidence sur la sécurité ont été mises en évidence.

    Validation des données

    Â l'étape de la validation des données, le BST a étudié des travaux de recherche, des publications gouvernementales, des règlements, des réponses aux recommandations du Bureau et des ouvrages spécialisés pour mieux comprendre le contexte dans lequel les gens ont pris les mesures ayant des répercussions sur la sécurité qui ont été établies lors des consultations. On a aussi consulté des experts en la matière pour obtenir des explications sur certains aspects tels que les plans de gestion des pêches, les détails des activités de pêche et les programmes de formation. Dans la mesure du possible, on a utilisé les données du BST pour avoir une meilleure idée de l'importance des mesures ayant eu des répercussions sur la sécurité.

    Regroupement et analyse des données

    Â l'étape du regroupement et de l'analyse des données, on a classé dans 10 catégories de questions de sécurité les mesures ayant eu des répercussions sur la sécurité qui ont été validées et défini un objectif de sécurité pour chaque question. On a évalué la mesure dans laquelle les pratiques de pêche ainsi que les politiques et les procédures du milieu de la pêche ont empêché d'atteindre chaque objectif. On a ensuite cerné les lacunes dans les domaines oû il y aurait lieu de prendre d'autres mesures relatives à la sécurité, en ce qui a trait soit aux pratiques de pêche, soit aux procédures et aux politiques du milieu.

    Analyse statistique des données sur les accidents et incidents

    Le Système d'information sur la sécurité maritime (SISMAR) du BST est la principale source de données sur les accidents et les incidents qu'on a analysée au cours de l'enquête. Toutefois, on a aussi recueilli des données provenant d'autres sources, comme la base de données sur les débarquements et le registre des navires du MPO, et sur l'immatriculation des navires de TC, pour les compiler et les joindre aux données du BST.

    La mise à jour des données historiques est effectuée chaque fois qu'on obtient de nouvelles informations au sujet d'un événement. Par conséquent, les statistiques utilisées pour les besoins de cette enquête peuvent être quelque peu différentes de celles qui figurent dans des publications antérieures du BST.

    De même, lors de la mise à jour des données, il est devenu évident qu'un raffinement de celles-ci était nécessaire dans certains cas. Par exemple, les statistiques sur les pertes de vie recueillies par divers organismes de sécurité de Colombie-Britannique qui avaient des mandats différents (Garde côtière canadienne, Bureau des coroners, WorkSafe BC [le bureau d'indemnisation des accidents du travail de la C.-B.] ont fait l'objet d'un examen détaillé et d'un rapprochement avec celles du BST. Au terme de cette mise à jour, un certain nombre d'accidents mortels ont été ajoutés à la base de données du SISMAR.
    Pour localiser l'information manquante et augmenter la base de données du SISMAR, le BST a procédé comme suit :

    • Les dossiers imprimés et les fichiers électroniques originaux du BST ont d'abord été examinés pour déterminer s'ils étaient complets, en procédant notamment à un recoupement entre les données du SISMAR et les données sur les débarquements du MPO à partir des numéros de bateau de pêche commerciale et des numéros d'immatriculation de navire (numéros BPC ou NIN).
    • Dans le cas d'accidents pour lesquels la longueur du navire ou son type d'engins de pêche n'étaient pas précisé, on a examiné la base de données du SISMAR pour voir si le même navire avait été en cause dans des accidents antérieurs. S'il n'y avait pas eu d'accident antérieur, on interrogeait la base de données du registre des navires et la base de données sur les débarquements du MPO, dans cet ordre, pour déterminer les variables manquantes.
    • Dans le cas d'accidents pour lesquels le type d'engins de pêche n'était pas précisé, on a utilisé les données sur les débarquements du MPO pour connaître le type d'engins de pêche qui était tout probablement utilisé à l'époque oû l'accident a eu lieu. Â cette fin, on a consulté les données sur les débarquements du MPO pour connaître le type d'engins de pêche qui était utilisé le jour de l'accident. Si rien n'était consigné pour la date de l'accident, on a étudié les données sur les engins utilisés 10 jours avant et après l'accident pour connaître le type d'engins de pêche qui était utilisé à ce moment. S'il était toujours impossible de connaître le type d'engins de pêche, on étendait l'examen aux deux années précédentes.
    • On a suivi un processus similaire dans le cas des accidents pour lesquels l'espèce de poisson pêchée n'était pas précisée.

    Représentation géographique des données sur les accidents

    On s'est servi de MapInfo Note de bas de page 4 pour grouper les accidents en fonction de la distance de la côte à laquelle ils se sont produits. On a décidé des zones ci-dessous après avoir consulté TC et le MPO (Annexe B, figures B.9 à B.14):

    • à terre (lacs et rivières)
    • de 0 à 2 milles marins (nm) de la côte
    • de 2 à 25 nm de la côte
    • de 25 à 60 nm de la côte
    • de 60 à 200 nm de la côte
    • plus de 200 nm de la côte

    Calcul des taux d'accidents

    Â l'échelle internationale, on se sert des données sur les taux d'accidents pour comparer les risques auxquels sont exposés les travailleurs d'une industrie donnée et pour faire une comparaison entre diverses industries. Le taux d'accidents est souvent décrit comme un ratio du nombre d'accidents par rapport au nombre total d'employés à temps plein (pour les employés à temps partiel, on utilise un pourcentage afin de convertir leurs postes en équivalents temps plein [ETP]). Le nombre total d'employés en ETP représente une mesure de l'activité. En utilisant le nombre d'employés en ETP comme référence (dénominateur) pour le calcul du taux d'accidents, on suppose que l'employé à temps plein moyen est exposé aux mêmes risques que tout autre employé au cours d'une période donnée.

    La mesure relative aux ETP est difficile à établir dans le cas de l'industrie de la pêche, étant donné qu'il s'agit d'une occupation saisonnière, que l'exposition aux dangers n'est pas toujours la même et que les données sur le temps de travail ne sont pas documentées.

    Par conséquent, pour les besoins de l'enquête, nous avons utilisé deux mesures de référence (dénominateurs) pour estimer l'activité liée à la pêche :

    • le nombre de pêcheurs enregistrés;
    • le nombre de bateaux en activité.

    Données sur les débarquements des prises

    Nous avons combiné les données du MPO sur les débarquements des prises et les données d'accidents rapportés au BST pour avoir une meilleure compréhension du contexte (espèces pêchées, engins de pêche utilisés, type et longueur des bateaux, et emplacement) des accidents.

    Pour une analyse détaillée des statistiques relatives aux accidents, consultez Annexe B.

    Analyse des rapports d'enquête du BST

    Pour les besoins de l'enquête, nous avons fait un examen détaillé des 40 rapports d'enquête que le BST a publiés au sujet d'accidents de pêche survenus entre 1999 et 2008, afin d'établir les lacunes de sécurité communes à plusieurs accidents. Note de bas de page 5 La persistance des lacunes en question a été confirmée lors de consultations avec le milieu de la pêche. En plus de cet examen détaillé, d'autres rapports du BST en dehors de cette période de 10 ans ont été consultés et sont cités dans le présent rapport.

    Examen des recommandations du Bureau

    Depuis qu'il a été créé, en 1990, le Bureau a formulé 42 recommandations de sécurité relatives aux bateaux de pêche. Les réponses des organismes de réglementation aux recommandations du Bureau ont fait l'objet d'une évaluation, et il a été établi que des risques associés à certaines lacunes persistent. Ces lacunes ont été confirmées lors de consultations auprès du milieu de la pêche.

    Analyse documentaire et sondage sur les meilleures pratiques

    Le Bureau a élaboré un questionnaire Note de bas de page 6pour savoir comment les organismes internationaux d'enquête sur les accidents :

    • classent les accidents par catégorie;
    • classent les catégories de sécurité;
    • ciblent leurs messages relatifs à la sécurité;
    • évaluent l'efficacité de leurs mesures d'appui à la sécurité.

    Le questionnaire a été distribué lors de la conférence du Forum international des enquêteurs sur les accidents maritimes (MAIIF), qui s'est tenue à Port Elizabeth, en Afrique du Sud, en juin 2010. Des réponses au questionnaire ont été remises par le bureau d'enquête sur les accidents maritimes du Royaume-Uni, le bureau de sécurité des transports du Japon, l'autorité de sécurité maritime d'Afrique du Sud et la garde côtière des États-Unis.

    En plus de distribuer le questionnaire, le BST a procédé à des analyses documentaires et a mené des consultations pour connaître les pratiques en vigueur à l'étranger qui ont permis une amélioration mesurable de la sécurité dans l'industrie de la pêche, ou dont on s'attend à ce qu'elles permettent une telle amélioration. Par exemple, en Nouvelle-Zélande, le programme FishSAFE Note de bas de page 7 encourage les pêcheurs à participer à des ateliers pendant lesquels ils apprennent les lignes directrices du programme FishSAFE. Par la suite, avec l'aide d'un mentor, les pêcheurs intègrent les lignes directrices du programme à leurs activités de pêche. Quand ils assistent à l'atelier, appliquent les lignes directrices du programme et font une autoévaluation de leurs activités, les pêcheurs sont admissibles à une réduction de 10 % de leur prime d'assurance-accident.

    Contexte de la pêche commerciale

    Aperçu

    L'industrie de la pêche commerciale au Canada est constituée d'un grand nombre de petits propriétaires-exploitants et de quelques grandes entreprises. La flotte de navires de pêche est constituée de navires de moins de 24 mètres de longueur dans une proportion de plus de 98 %.

    Photo 1. Bateaux de pêche à cuillères, à filets maillants et crabiers à
    Port Steveston (Colombie-Britannique)
    Image
    Port Steveston (Colombie-Britannique). Vue de plusieurs bateaux de pêche à cuillères, à filets maillants et de crabiers au bout du quai de la 3e avenue, en regardant vers l'est.

    La plupart des pêches sont des activités saisonnières, étant donné les époques auxquelles les différentes espèces peuvent être pêchées. Il reste quand-même que la pêche est une industrie essentielle pour le bien-être économique, social et culturel de plus de 1000 collectivités côtières au Canada. La valeur des débarquements commerciaux des poissons et fruits de mer en 2008 a été de près de 1,9 milliard de dollars Note de bas de page 8, 70 % de ce montant étant le résultat des activités de pêcheurs qui sont propriétaires-exploitants de leurs bateaux. Entre 1999 et 2008, il y avait en moyenne plus de 53 000 pêcheurs commerciaux enregistrés et plus de 16 800 bateaux de pêche commerciale en activité chaque année. Pour une ventilation détaillée de la répartition par région des bateaux en activité selon la longueur des bateaux, consulter l'annexe B (Figure B.15).

    Les collectivités affectées par les pêches comprennent des collectivités des Premières nations, lesquelles revendiquent de plus en plus le droit de faire de la pêche côtière. Par exemple, dans l'arrêt Marshall de 1999, la Cour suprême a confirmé que les Premières nations micmaques et malécites bénéficiaient non pas d'un privilège, mais d'un droit de pêche issu d'un traité Note de bas de page 9. Ces 10 dernières années, le MPO a collaboré avec les collectivités autochtones et non autochtones des côtes est et ouest en vue de la redistribution des permis et des quotas de pêche commerciale et de l'élaboration de programmes de mentorat, et a fourni de l'aide pour l'achat de bateaux et d'engins de pêche et pour la formation – afin de faire en sorte que les entreprises autochtones de pêche commerciale soient viables sur le plan économique.

    La région de l'Atlantique a été marquée par le déclin de la pêche des espèces de poisson traditionnelles, telles la morue, en raison en grande partie du déclin des stocks et des mesures subséquentes prises pour protéger les pêches. En conséquence, les pêcheurs se sont mis à pêcher des espèces qui offrent un rendement raisonnable, telles que les mollusques comme le crabe et la crevette. Â ce jour, la politique du MPO vise à faire en sorte que les activités liées à la pêche soient assurées par les pêcheurs plutôt que par des entreprises (p. ex. des transformateurs du poisson) qui ne participent pas activement à la pêche Note de bas de page 10. Dans cette région, le MPO délivre des permis de pêche presque exclusivement à des propriétaires-exploitants de bateaux de pêche.

    Dans la région du Pacifique, par contre, on ne fait pas de distinction entre les pêcheurs et les entreprises qui ne participent pas activement aux activités liées à la pêche à bord du bateau. De plus, les possibilités d'emploi à temps plein ont diminué considérablement dans cette région, en raison de l'accès limité aux ressources halieutiques, d'une baisse des prix du saumon et de l'approvisionnement en saumon, et d'une série de mesures du MPO qui visaient la rationalisation des flottilles et la redistribution des permis et des quotas. Durant les consultations du BST dans la région du Pacifique, des propriétaires et des exploitants ont signalé qu'il était de plus en plus difficile de recruter des équipages qualifiés, à cause de leur capacité réduite à offrir de l'emploi à temps plein soutenu. De plus, en raison de la diminution du temps de pêche, il y a moins de pêcheurs d'expérience qui peuvent prendre des rôles principaux à bord d'un bateau, comme celui d'homme de quart.

    Une étude réalisée en 2005 par Praxis Research and Consulting a révélé qu'en 2003 la durée d'emploi moyenne des équipages de la région de l'Atlantique était de 12 à 15 semaines par année, et que, dans la région du Pacifique, la durée d'emploi allait de 12 semaines à bord de bateaux de pêche à la palangre (flétan/morue charbonnière) à six semaines à bord des bateaux de pêche au filet maillant Note de bas de page 11. Durant les consultations du BST, des pêcheurs de saumon ont parlé de saisons de pêche qui avaient duré aussi peu que 32 heures.

    Environnement de travail

    Les pêcheurs travaillent dans des conditions difficiles. Ils capturent leurs prises, les chargent, les transfèrent et les entreposent dans la cale pendant que leur navire est en mer.

    En outre, les pêcheurs canadiens composent avec une réglementation complexe. Plusieurs ministères et organismes des gouvernements fédéral et provinciaux ont une incidence directe ou indirecte sur la sécurité des pêches. Les associations de l'industrie, les syndicats, les fournisseurs de services de formation et les conseils de certification ont tous un rôle essentiel à jouer quant à la sécurité dans le milieu de la pêche.

    Les pêcheurs doivent aussi composer avec les fluctuations des conditions économiques et des exigences du marché et avec, dans de nombreux cas, une raréfaction imprévisible de la ressource. Ces facteurs influencent leurs priorités, les choix qu'ils font et les décisions qu'ils prennent pour essayer de gagner leur vie tout en se préoccupant de leur sécurité au travail.

    La figure 2 illustre la complexité du milieu dans lequel vivent les pêcheurs au Canada et des forces qui influent sur leur milieu de travail.

    Figure 2. Le milieu de la pêche et son environnement
    Image
    The fishing community and its operating environment

    Rôles et responsabilités

    Comme nous l'avons indiqué précédemment, plusieurs ministères (aussi bien sur le plan provincial que fédéral), agences et organismes non gouvernementaux ont un rôle à jouer dans la gouvernance de la sécurité des pêches au Canada. Les grandes lignes des principaux rôles et responsabilités de ces différents membres du milieu de la pêche sont les suivants :

    Pêcheurs et représentants autorisés

    Les capitaines de bateau de pêche ont été, et continuent d'être, en définitive responsables de leur propre sécurité, de la sécurité du bateau et de celle des membres de l'équipage. La Loi de 2001 sur la marine marchande du Canada Note de bas de page 12 énonce clairement les responsabilités relatives à la sécurité qui incombent au représentant autorisé Note de bas de page 13, au capitaine et à l'équipage. La Loioblige le représentant autorisé et le capitaine à s'assurer que toute la réglementation applicable est respectée et que le bateau est exploité de manière sécuritaire et diligente. Elle oblige aussi les membres de l'équipage à ne pas mettre en péril la sécurité du bateau ou des autres personnes qui se trouvent à son bord. Certaines provinces ont des exigences similaires.

    L'efficacité avec laquelle un pêcheur s'acquitte de ses responsabilités en matière de sécurité est toutefois influencée par le soutien et l'encouragement qu'il reçoit des autres membres régionaux ou provinciaux du milieu de la pêche.

    L'enquête a permis de trouver des exemples de la façon dont les pêcheurs œuvrent à reconnaître de plus en plus leurs responsabilités en matière de sécurité et à s'en acquitter. Ils ont par exemple élaboré un programme d'éducation sur la stabilité, volontaire et facile d'accès. Ils achètent et utilisent volontairement des engins de sauvetage et participent plus souvent à des séances de formation régionales. De plus, la consultation entre les pêcheurs et les gestionnaires régionaux des ressources du MPO a mené à l'inclusion de mesures de sécurité dans les plans de gestion intégrée des pêches (PGIP). C'est le dialogue entre les membres du milieu de la pêche en matière de résolution des questions de sécurité qui contribue à créer une solide culture de sécurité.

    Ministères fédéraux

    Ministère des Pêches et des Océans

    Au Canada, les pêches dans les eaux côtières et intérieures relèvent de la compétence du gouvernement fédéral en vertu de la Loi constitutionnelle de 1867 (auparavant l'Acte de l'Amérique du Nord britannique de 1867). Le mandat du MPO  Note de bas de page 14 a été établi dans la Loi de 1979 sur l'organisation du gouvernement.

    La Loi sur les pêches, la principale législation dont le MPO assure l'application, traite de questions comme les allocations de poisson et la délivrance des permis de pêche. Aux termes de la Loi sur les pêches, le MPO a la responsabilité de gérer, de conserver et de développer les pêches au nom de tous les Canadiens. Parallèlement, le Ministère est conscient du fait qu'il doit aussi jouer un rôle qui consiste à intégrer la sécurité à l'élaboration des plans et des politiques de gestion des pêches Note de bas de page 15.

    L'article 7 de la Loi sur les pêches donne au ministre des Pêches et des Océans des pouvoirs étendus relativement à la répartition du « bien commun » que constitue la ressource halieutique par l'entremise de la délivrance de permis et de quotas de pêche. Dès que le poisson est capturé et devient la propriété des pêcheurs, l'achat, la transformation et la vente du poisson sont de compétence provinciale.

    L'administration centrale gère la politique et les programmes stratégiques nationaux, mais le MPO est organisé à l'échelle régionale pour ce qui est des mesures de gestion des pêches, tels que l'évaluation des stocks de poisson, l'établissement des prises admissibles totales, l'élaboration et la mise en œuvre de plans de pêche et l'évaluation des résultats.

    En vertu des dispositions législatives en vigueur, le MPO est responsable de toutes les mesures de gestion des pêches. Toutefois, le Ministère travaille à instaurer une gestion partagée des ressources, notamment en ce qui a trait à l'amélioration de l'habitat et aux coûts de gestion. En vertu de cet arrangement, le milieu de la pêche régional ou provincial participera davantage aux processus décisionnels aux ordres appropriés qui traitent de la gestion des pêches. Il mettra aussi à contribution ses connaissances spécialisées et son expérience, et partagera la responsabilité quant aux résultats.

    Transports Canada

    Transports Canada (TC) est le ministère du gouvernement fédéral qui régit le domaine. Il assume entre autres les responsabilités suivantes :

    • élaborer le régime de réglementation, y compris les normes et les règlements relatifs aux bateaux et aux équipages, à l'appui des lois et des politiques nationales;
    • assurer une surveillance, y compris délivrer des licences, des certificats, des immatriculations et des permis; diriger des vérifications, des inspections et des activités de surveillance; et prendre des mesures en cas d'infractions;
    • assurer une intervention directe auprès du public, y compris faire la promotion de la sécurité, éduquer le public et sensibiliser davantage le public à ces questions.

    L'exécution des programmes de TC est gérée dans les bureaux régionaux, soit ceux de l'Atlantique, du Québec, de l'Ontario, des Prairies et du Nord, et du Pacifique.

    Le programme de la Sécurité maritime de TC tire son autorité de nombreuses lois, notamment la Loi de 2001 sur la marine marchande du Canada, la Loi sur la prévention de la pollution des eaux arctiques, la Loi sur la protection des eaux navigables, la Loi sur le transport des marchandises dangereuses, la Loi de la convention sur la sécurité des conteneurs, la Loi sur le pilotage, le Code canadien du travail, partie II et la Loi sur le cabotage.

    TC rédige des règlements qui établissent les normes de sécurité minimales relatives aux petits bateaux de pêche, et en assure l'application. Actuellement, les règlements qui s'appliquent le plus directement aux petits bateaux de pêche sont le Règlement sur l'inspection des petits bateaux de pêche et le Règlement sur le personnel maritime. Au cours des huit dernières années, dans le but d'améliorer le fonctionnement du régime de réglementation et d'améliorer les conditions de sécurité à bord des bateaux de pêche, TC a travaillé à l'élaboration d'un nouveau Règlement sur la sécurité des bateaux de pêche qui intégrera des exigences portant sur la construction, l'équipement et le personnel de bord des bateaux de pêche au Canada.

    Le Conseil consultatif maritime canadien (CCMC) est l'organisme consultatif national de Transports Canada qui s'occupe des questions maritimes et ses membres se réunissent deux fois par année à Ottawa. Le Conseil participe surtout aux discussions liées à l'élaboration et à la mise en application de règlements internationaux ou nationaux. L'un de ses sept comités permanents traite de la sécurité des bateaux de pêche. La majorité des parties ayant un intérêt dans la sécurité de ces bateaux assiste régulièrement aux réunions du CCMC et participe aux travaux du comité permanent. En plus des réunions nationales du CCMC, Transports Canada tient également des réunions de consultation de l'industrie et des autres participants gouvernementaux dans chacune de ses régions.

    Garde côtière canadienne

    La Garde côtière canadienne (GCC) est un organisme de service spécial qui fait partie du MPO et qui fournit des services maritimes aux utilisateurs des voies navigables du Canada. Elle fournit aux pêcheurs des services de sécurité primordiaux, notamment dans les domaines des aides à la navigation, de la recherche et du sauvetage (de concert avec le ministère de la Défense nationale), ainsi que des services de communication et de trafic maritimes, de déglaçage et de gestion des glaces. Les opérations de la GCC sont gérées par les bureaux régionaux, soit ceux de Terre-Neuve-et-Labrador, des Maritimes, du Québec, du Centre et de l'Arctique, et du Pacifique.

    Photo 2. Embarcation de sauvetage Binkerton
    de la GCC
    Image
    Embarcation de sauvetage Bickerton de la GCC
    Garde côtière auxiliaire canadienne

    La Garde côtière auxiliaire canadienne (GCAC) est un acteur principal du réseau de recherche et de sauvetage national du Canada. Elle est constituée de 5000 exploitants d'embarcations de plaisance et de pêcheurs commerciaux bénévoles qui se servent de leur bateau pour les activités de la GCAC. Les unités de l'organisme sont réparties dans cinq régions géographiques : Terre-Neuve-et-Labrador, les Maritimes, le Québec, le Centre et l'Arctique, et le Pacifique. En plus de ses activités de recherche et de sauvetage, la GCAC offre des démonstrations d'équipement de sécurité maritime et des cours sur la sécurité nautique, en plus de participer à des salons nautiques et à des expositions sur la sécurité nautique. Pour le compte de la GCC, l'organisme procède aussi à des inspections de courtoisie d'embarcations de plaisance et de petits bateaux de pêche afin de prévenir les accidents et les pertes de vie. La GCAC fait la promotion de son identité et de son mandat uniques auprès du public canadien par l'entremise des médias et en participant à des événements publics partout au pays.

    Ressources humaines et Développement des compétences Canada

    Ressources humaines et Développement des compétences Canada (RHDCC) est un ministère du gouvernement fédéral dont le mandat consiste notamment à promouvoir l'élaboration de plans et de programmes relatifs aux ressources humaines. RHDCC veille à la stabilisation des revenus des pêcheurs par l'entremise du régime d'assurance-emploi. Les conseils sectoriels de l'industrie constituent le véhicule servant à l'exécution des programmes de RHDCC, tant sur le plan provincial que national. Bien que ce ne soit pas un objectif principal, le mandat de la plupart des conseils sectoriels inclut l'amélioration de la sécurité des pêches.

    Conseil canadien des pêcheurs professionnels

    Le Conseil canadien des pêcheurs professionnels (CCPP) a été créé au départ comme fédération des organisations régionales de pêcheurs, mais il a depuis été désigné comme étant le conseil sectoriel national des ressources humaines de l'industrie de la pêche par RHDCC, de qui il reçoit une partie de son financement. Le Secrétariat national de recherche et de sauvetage du ministère de la Défense nationale a contribué financièrement au moyen de son Fonds des nouvelles initiatives. Le CCPP a pour mission de s'assurer que les pêcheurs possèdent les connaissances, les compétences et le niveau d'engagement appropriés pour satisfaire aux besoins en ressources humaines des pêches canadiennes de l'avenir. Le Conseil défend les intérêts des pêcheurs auprès des gouvernements fédéral, provinciaux et territoriaux pour ce qui est des questions d'intérêt commun, participe activement aux réunions nationales du CCMC, offre une structure et du leadership en rapport avec l'élaboration d'un programme de professionnalisation et fait la promotion de la formation. Conjointement avec le Fisheries and Marine Institute de l'Université Memorial, le CCPP a comme principal projet l'élaboration d'un simulateur interactif de la stabilité d'un bateau de pêche.

    Conseil national de recherches–Institut des technologies océaniques

    L'Institut des technologies océaniques du Conseil national de recherches du Canada (ITO - CNRC) offre des outils de recherche, d'évaluation et de développement dont on se sert pour améliorer les conditions de sécurité et la réglementation relative au travail en mer. L'ITO - CNRC collabore présentement avec TC et le milieu de la pêche à recenser les ensembles de bateaux de pêche pour lesquels le risque d'un accident lié à la stabilité est très faible. L'évaluation de la façon dont le vent et les vagues influent sur les pertes calorifiques d'une personne qui porte une combinaison d'immersion est un autre domaine de recherche à l'Institut. Ces travaux mèneront en fin de compte à la mise au point de modes d'évaluation des temps de survie dans différentes conditions d'une personne qui porte une combinaison d'immersion.

    Bureau de la sécurité des transports du Canada

    Le Bureau de la sécurité des transports du Canada est un organisme indépendant qui a été créé pour promouvoir la sécurité des transports par la conduite d'enquêtes sur des accidents dans le but de déterminer les causes et les risques sous-jacents. Dans le cadre des enquêtes maritimes, le BST compte sur les exigences relatives au signalement d'un événement, et sur tous les membres du milieu de la pêche pour recueillir les données brutes requises pour analyse. Le Bureau publie ensuite les résultats de ses constatations dans le but d'atteindre les agents de changement capables de réduire les risques. Le Bureau n'est pas habilité à attribuer ni à déterminer les responsabilités civiles ou pénales.

    Gouvernements provinciaux

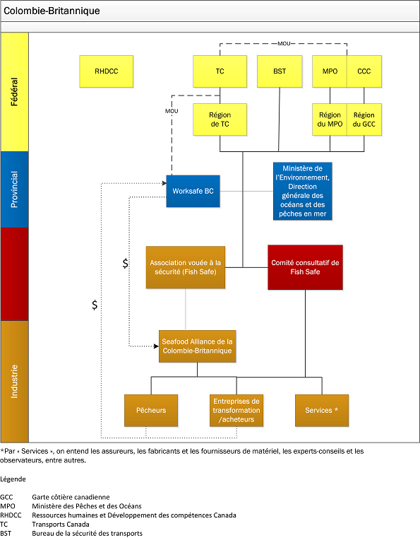
    La portée, le rôle et la participation des organisations, des associations, des conseils, des comités, des alliances, des ministères, des fédérations, des instituts et des commissions qui constituent le milieu de la pêche de chaque province sont variés. Dans la présente section, on mentionne les principaux groupes qui les composent et la description du rôle que ceux-ci jouent au sein du milieu de la pêche, en particulier en ce qui a trait à la sécurité. Bien que chaque province ait son propre bureau d'indemnisation des accidents du travail, la participation de celui-ci dans l'industrie de la pêche sera développée séparément. On peut trouver l'illustration de la structure de gouvernance en Colombie-Britannique, à Terre-Neuve-et-Labrador, en Nouvelle-Écosse et au Québec à l'annexe C.

    Colombie-Britannique

    Oceans and Marine Fisheries Branch (direction générale des Océans et des Pêches maritimes), ministère de l'Environnement La Oceans and Marine Fisheries Branch est responsable du leadership général des stratégies et des initiatives du gouvernement provincial liées aux ressources océaniques et aux pêches maritimes, ainsi qu'au développement de l'industrie des poissons et fruits de mer.

    BC Seafood Alliance – La BC Seafood Alliance est un groupe de coordination des associations de pêcheurs, des transformateurs, des spécialistes en commercialisation et des exportateurs de poissons et fruits de mer, qui représentent quelque 90 % des poissons et fruits de mer récoltés commercialement en Colombie-Britannique. Le mandat de l'Alliance englobe la préservation et l'utilisation durable des poissons et fruits de mer de la province, la représentation et la promotion du secteur, et la sécurité de la pêche au moyen de l'initiative Fish SAFE.

    Fish SAFE – Fish SAFE est une initiative en matière de sécurité des pêches conçue et mise en œuvre par l'industrie, et administrée par la BC Seafood Alliance. Créée en 2005, cette association vouée à la sécurité est financée par l'industrie, ce qui lui permet de mettre à profit le soutien d'organismes fédéraux et provinciaux, notamment le Secrétariat national de recherche et de sauvetage du ministère de la Défense nationale. Son mandat consiste à offrir des programmes et des outils de sécurité pertinents à la pêche de manière à ce que les pêcheurs puissent s'approprier la sécurité. Certains des programmes et des outils de sécurité qui ont été élaborés, dispensés et exécutés incluent ce qui suit :

    • Promotion « Real Fishermen wear PFDs  » (Les vrais pêcheurs portent un VFI) – affiches, brochures et tasses sur lesquelles on voit des pêcheurs portant un VFI.
    • Exercices de sécurité – organisés avec le milieu de la pêche. Mentionnons à titre d'exemple une compétition « d'abandon du navire » coordonnée à l'échelle de la flotte avec les entreprises de pêche, le MPO et les pêcheurs, qui a eu lieu avant l'ouverture de la saison et à l'occasion de laquelle des prix ont été remis à l'équipage qui avait été le plus rapide à exécuter l'exercice et au membre d'équipage de chaque bateau qui a été le plus rapide à enfiler sa combinaison d'immersion.
    • Programme d'éducation sur la stabilité – programme bénévole de quatre jours, interactif et pratique, élaboré par des pêcheurs pour des pêcheurs, ce qui en améliore l'authenticité et la mise en application, et qui est soutenu par TC, WorkSafeBC et le BST. En date de 2011, le programme avait été exécuté pour environ 900 participants.
    • Programme Safest Catch (Prise la plus sécuritaire) – ce programme de mentorat bénévole de deux jours permet d'offrir un conseiller en sécurité qui a reçu une formation de pêcheur et collabore avec l'équipage d'un bateau à mettre au point une initiation personnalisée à la sécurité, des procédures de sécurité et un programme d'exercices propres au bateau, y compris une initiation à tous les engins de sauvetage. En date de 2011, le programme avait été exécuté sur environ 170 bateaux.
    • Programme « Safe on the Wheel » (En sécurité à la barre) – programme bénévole de cinq jours, interactif et pratique, destiné aux pêcheurs, expérimentés ou non, qui traite des règles de route, celles-ci étant enseignées à l'aide d'un vrai poste de barre de bateau de pêche. Le cours incorpore aussi un débat sur les questions de facteurs humains et la gestion de la fatigue. Les participants reçoivent un certificat Small Vessel Operators Proficiency (SVOP) (compétence d'exploitant de petit bateau) après avoir suivi le programme avec succès.
    • Programme Safety Pays (La sécurité, c'est payant) – reconnaissant la valeur des programmes Fish SAFE pour la réduction du risque, ce programme offre une réduction de 10 % applicable à la prime d'une police d'assurance de Harlock Murray Underwriting Insurance sur présentation d'une preuve de participation aux programmes Stability Education et Safest Catch.
    • Formation ou équipement embarqué – articles tels que des DVD, des guides et des trousses de lutte contre les avaries.

    Comité consultatif de Fish SAFE -forum consultatif sur la sécurité de la pêche, animé par Fish SAFE, dont les membres se réunissent une fois tous les trimestres et qui inclut des représentants de tous les membres du milieu de la pêche de la province. En plus d'orienter l'élaboration des activités de Fish SAFE, le forum réunit les membres du milieu de la pêche et leur permet d'échanger de l'information et de discuter de l'élaboration d'un plan stratégique de sécurité de la pêche. Des sous-comités sont créés pour traiter de questions spécifiques suivant les besoins.

    Manitoba

    Les intérêts des pêcheurs du Manitoba sont représentés par la Lake Manitoba Commercial Fishermen's Association (LMCFA) ou la Manitoba Commercial Inlad Fishers Federation (MCIFF). Les deux groupes sont membre du CCPP.

    Nouveau-Brunswick

    Au Nouveau-Brunswick, un grand nombre d'associations de pêcheurs localisées représentent les intérêts de leurs membres, par exemple en conseillant le MPO sur des questions de gestion des pêches.

    Terre-Neuve-et-Labrador

    Professional Fish Harvesters Certification Board - En 1996, le gouvernement de Terre-Neuve-et-Labrador a édicté la Professional Fish Harvesters Act (loi sur les pêcheurs professionnels) qui créait le Professional Fish Harvesters Certification Board (PFHCB) (comité d'accréditation des pêcheurs professionnels). Cette organisation : fait la promotion des intérêts des pêcheurs en tant que groupe professionnel; élabore, évalue et recommande des cours en vertu du programme de professionnalisation; délivre trois niveaux de certificat d'accréditation aux pêcheurs admissibles en fonction de l'expérience et de la formation du demandeur. Un demandeur doit aussi prouver qu'il tire 80 % de son revenu de la pêche. Â son tour, le MPO oblige les personnes à obtenir un certificat du PFHCB avant de délivrer des permis et des quotas de pêche. Le PFHCB peut mener des enquêtes en fonction de son code d'éthique de la pêche et prendre des mesures disciplinaires qui incluent des amendes et la suspension temporaire ou permanente du certificat. Le PFHCB collabore aussi étroitement avec le Conseil canadien des pêcheurs professionnels (CCPP) et le Fisheries and Marine Institute de la Memorial University à promouvoir la sécurité des pêches au moyen d'initiatives tels que des vidéos de sécurité et un simulateur de stabilité. Le PFHCB est régi par un conseil de 15 membres nommés par le gouvernement. Sept de ces membres sont des représentants de l'unité de négociation collective accréditée des pêcheurs (présentement la Fish, Food and Allied Workers Union [FFAW]), un des membres est un représentant de l'Association of Newfoundland & Labrador Fisheries Co‑operatives, deux d'entre eux représentent un ministère provincial (Pêches et Aquaculture, et Éducation), trois d'entre eux représentent un ministère du gouvernement fédéral (2 représentants du MPO et un représentant de RHDCC) et il y a en outre un représentant d'un établissement de formation et un représentant du public choisi par le ministre des Pêches et de l'Aquaculture.

    Newfoundland and Labrador Fish Harvesting Safety Association (proposée) - En décembre 2010, le gouvernement de Terre-Neuve-et-Labrador et la commission provinciale de santé et de sécurité au travail, et d'indemnisation ont mis à disposition des fonds totalisant un million de dollars répartis sur trois ans pour appuyer la création de la Newfoundland and Labrador Fish Harvesting Safety Association (NL-FHSA) (association vouée à la sécurité de la pêche à Terre-Neuve-et-Labrador). Une initiative visant à mettre sur pied la NL-FHSA est dirigée par le PFHCB en collaboration et en consultation avec un vaste éventail de membres du milieu de la pêche, notamment des pêcheurs (propriétaires-exploitants et membres d'équipage), des représentants syndicaux (FFAW), des entreprises de transformation de poissons et de fruits de mer, des formateurs (MI) et des chercheurs (SafetyNet) ainsi que deux représentants du gouvernement provincial (Service NL et ministère des Pêches et de l'Aquaculture) et des représentants du gouvernement fédéral (MPO/GCC et TC). L'objectif de l'association relative à la sécurité consisterait à conseiller les ordres de gouvernement provincial et fédéral sur les questions de santé et de sécurité, à promouvoir les meilleures pratiques en matière de sécurité à bord des bateaux de pêche et à appuyer la recherche sur la sécurité de l'industrie de la pêche.

    Université Memorial - Le Fisheries and Marine Institute (MI) de l'Université Memorial offre des cours de formation aux pêcheurs de Terre-Neuve-et-Labrador au moyen de ses programmes d'éducation communautaires qui sont appuyés par l'industrie et le gouvernement. En collaboration avec le Conseil canadien des pêcheurs professionnels (CCPP), l'École des pêches du Nouveau-Brunswick et TC, le MI a mis au point un simulateur interactif de la stabilité d'un bateau de pêche. Le but du projet consiste à produire des simulations électroniques de la desserte des bateaux, et des activités liées à la pêche  dans différentes flottes de diverses régions du Canada pour mieux comprendre la façon dont celles-ci influent sur la stabilité. Le MI a récemment (2011) achevé le cours en ligne pilote de capitaine de pêche, quatrième classe; il a aussi dispensé la formation « Technical Certificate in Harvesting », donné des ateliers et des séminaires sur la sécurité, en plus de jouer un rôle dans la production d'une vidéo sur la sécurité.

    SafetyNet - Le SafetyNet Centre for Occupational Health and Safety Research de l'Université Memorial (SafetyNet) se consacre à l'amélioration de la sécurité des milieux de travail et de la santé des travailleurs de Terre-Neuve-et-Labrador et du Canada atlantique au moyen de partenariats diversifiés entre des chercheurs et des intervenants des collectivités, du gouvernement, de l'industrie et de la main-d'œuvre. Depuis 2001, SafetyNet a collaboré avec le PFHCB à un certain nombre de projets, notamment le SafeCatch – projet qui a été conçu pour approfondir la connaissance des tendances relatives aux incidents de recherche et de sauvetage, aux blessures et aux pertes de vie dans les pêches de Terre-Neuve-et-Labrador entre 1989 et 2005.

    Territoires du Nord-Ouest et Nunavut

    Le ministère de l'Industrie, du Tourisme et de l'Investissement participe à des efforts de commercialisation et appuie l'industrie en compensant les coûts d'exploitation, d'entretien et de remplacement d'immobilisations par l'entremise de la Northwest Territories Fishermen's Federation (Fédération des pêcheurs des Territoires du Nord-Ouest), l'organisme représentatif de l'industrie de la pêche commerciale du Grand lac des Esclaves.

    Au Nunavut, la division des Pêches et de la Chasse au phoque du ministère de l'Environnement se concentre sur l'élaboration d'industries viables et durables qui feront en sorte que tous les revenus et toutes les possibilités tirés des ressources territoriales profitent aux Nunavummiut. La division œuvre à maximiser les possibilités économiques pour les Nunavummiut tout en soutenant les principes de préservation et de durabilité.

    Nouvelle-Écosse

    Nova Scotia Fisheries Sector Council – Le Nova Scotia Fisheries Sector Council (NSFSC) (conseil sectoriel des pêches de la Nouvelle-Écosse) se consacre à la planification et à la mise en œuvre de stratégies de développement des ressources humaines pour faire en sorte que les pêcheurs possèdent les connaissances, les compétences et le niveau d'engagement appropriés pour satisfaire aux besoins en ressources humaines des pêches canadiennes de l'avenir. Le conseil d'administration de l'organisme inclut des représentants des pêcheurs, des transformateurs, de l'aquaculture et des syndicats. Le conseil compte également des membres‑conseils provenant du MPO, des ministères des Pêches et de l'Aquaculture, et du Travail et de l'Enseignement postsecondaire de la Nouvelle-Écosse ainsi que de l'École des pêches de la province. Au cours des années 1990, le NSFSC a participé de façon importante à la coordination de la formation en sécurité lorsque le gouvernement fédéral a mis à sa disposition des ressources qui lui ont permis d'acheter de la formation destinée aux pêcheurs. Avant 2002, la Nouvelle-Écosse était en avance sur les autres provinces alors qu'elle avait atteint un niveau de conformité de près de 60 % des pêcheurs ayant reçu une formation en fonctions d'urgence en mer (FUM). Depuis ce temps, c'est le gouvernement provincial qui a pris en charge la formation des effectifs actuels. En conséquence, le NSFSC œuvre maintenant à éduquer les pêcheurs au sujet des exigences en matière de formation et d'accréditation, et est en train d'élaborer des outils et une approche coordonnée qui aideront les pêcheurs à respecter ces exigences. Le conseil coordonne le programme de sensibilisation des coordonnateurs de réseau de la Scotia-Fundy Professional Fishermen's Training and Registration Association (SFPFTRA), en plus d'en être le directeur.

    Fisheries Safety Association of Nova Scotia - Le mandat de la Fisheries Safety Association of Nova Scotia (FSANS) (association vouée à la sécurité des pêches de la Nouvelle-Écosse) consiste à améliorer la sécurité au moyen de l'éducation préventive, de la recherche, de la défense des intérêts, de la communication et de l'augmentation de la sensibilisation, rendant de ce fait l'industrie plus attrayante pour les nouveaux employés. La FSANS est financée par des cotisations obligatoires perçues des employeurs par la Commission d'indemnisation des accidents du travail de la Nouvelle-Écosse. La FSANS a été créée en 2010 pour traiter les questions de sécurité dans les secteurs de la pêche, de la transformation des poissons et fruits de mer et de l'aquaculture. L'Association est dirigée par un conseil d'administration de 15 membres qui inclut cinq représentants de chacun des secteurs de la pêche et de la transformation, trois représentants du secteur de l'aquaculture et/ou des services, et deux représentants du NSFSC. Les représentants d'office sont ceux du ministère du Travail et de l'Éducation postsecondaire de la Nouvelle-Écosse, du ministère des Pêches et de l'Aquaculture de la Nouvelle-Écosse, et de la Commission d'indemnisation des accidents du travail. La FSANS a conclu un partenariat avec cette dernière et le ministère du Travail et de l'Éducation postsecondaire pour produire une campagne publicitaire comprenant des messages de sécurité-chocs tels que « Qu'est-ce qui est le plus difficile? Dire aux membres de votre équipage de mettre un gilet de sauvetage ou dire à leur famille qu'ils ne rentreront pas à la maison? ».

    Ontario

    L'Ontario Commercial Fisheries Association (OCFA) (Association des pêches commerciales de l'Ontario) est l'organisme représentatif en Ontario. L'OCFA défend les intérêts de l'industrie, en plus de présenter ces intérêts et les opinions de l'industrie au gouvernement, aux médias et aux consommateurs.

    Île-du-Prince-Édouard

    Prince Edward Island Fishermen's Association - La Prince Edward Island Fishermen's Association (PEIFA) (Association des pêcheurs de l'Île-du-Prince-Édouard) a été créée initialement au début des années 1950 et elle reconnaît les avantages d'une organisation qui représente la totalité des six régions de l'Île-du-Prince-Édouard (I.-P.-É.). En 2004, le gouvernement provincial a voté la Certified Fisheries Organisation Support Act. La PEIFA est la seule organisation reconnue pour représenter 1300 pêcheurs professionnels désignés à l'Île‑du‑Prince‑Édouard. Les membres de l'association se réunissent 10 fois par année et communiquent avec les autres organisations de pêche, en plus de faire des représentations auprès du gouvernement fédéral et de communiquer avec celui-ci d'une seule voix.

    Quebec

    Bureau d'accréditation des pêcheurs et des aides-pêcheurs du Québec - Créé en 1999 par une loi provinciale, le Bureau d'accréditation des pêcheurs et des aides-pêcheurs du Québec (BAPAP) est le comité d'accréditation professionnelle des pêcheurs du Québec et il relève du ministère de l'Agriculture, des Pêcheries et de l'Alimentation du Québec (MAPAQ). L'objectif de l'organisation consiste à normaliser la professionnalisation des pêcheurs, à établir les conditions relatives à l'accréditation des pêcheurs et à délivrer des certificats et des livrets confirmant les compétences de ceux qui demandent de travailler comme pêcheur commercial. Le BAPAP reconnaît présentement trois niveaux de qualification et délivre des certificats à plus de 1800 pêcheurs selon l'expérience et la formation des demandeurs. Le Bureau exige des demandeurs qu'ils détiennent un diplôme en pêche professionnelle ou qu'ils présentent la preuve d'une compétence équivalente pour avoir droit à un certificat de pêcheur.

    Comité permanent sur la sécurité des bateaux de pêche - Le Comité permanent du Québec sur la sécurité des bateaux de pêche est le principal véhicule de consultation et de partage de l'information entre les autorités gouvernementales et la majeure partie du milieu de la pêche. Il est présidé par TC et coprésidé par la GCC. Le MPO, la Commission de la santé et de la sécurité du travail (CSST du Québec) et cinq représentants du milieu de la pêche du Québec constituent le reste du comité directeur de gestion.

    Instituts de formation – Au Québec, le ministère de l'Éducation, du Loisir et du Sport (MELS) offre aux élèves du secondaire un programme de formation professionnelle dans le domaine de la pêche. Les diplômés du programme sont accrédités par le BAPAP. Une des écoles qui offre le programme, l'École des pêches et de l'aquaculture à Grande-Rivière, possède un bateau de formation équipé de différents types d'engins de pêche et d'un simulateur de navigation. L'école offre, entre autres formations, le cours d'apprenti pêcheur, qui représente 1605 heures d'enseignement et de formation. Le cours est harmonisé avec les exigences de TC et il prépare les diplômés à passer l'examen relatif à l'obtention d'un brevet de capitaine de pêche, quatrième classe.

    Comité sectoriel de main-d'œuvre des pêches maritimes du Québec – La mission du Comité sectoriel de main-d'œuvre des pêches maritimes du Québec (CSMOPM) consiste à examiner l'industrie pour déterminer et mettre en œuvre les mesures nécessaires à l'amélioration et au perfectionnement des ressources humaines de l'industrie de la pêche. Il s'agit d'un comité sectoriel provincial dirigé par un conseil d'administration comprenant 13 membres, y compris deux représentants des associations de pêcheurs.

    Autres

    Fédération des pêcheurs de l'Est – La Fédération des pêcheurs de l'Est (FPE) a été créée en 1979 surtout pour offrir une voix aux organisations de pêcheurs, nombreuses et variées, à la grandeur des régions des Maritimes et du Golfe. Cette fédération représente actuellement 22 organisations et plus de 2100 pêcheurs. La FPE concentre ses actions en matière de sécurité sur les communications et le besoin d'un système de gestion de la sécurité des postes de barre, qui offre aux pêcheurs des outils leur permettant de mieux comprendre les répercussions globales sur la sécurité de tous les aspects de l'exploitation d'un bateau.

    Scotia-Fundy Professional Fishermen's Training and Registration Association - Les objectifs de la Scotia-Fundy Professional Fishermen's Training and Registration Association (SFPFTRA) consistent à améliorer la capacité des pêcheurs, à améliorer l'image du travail dans les pêches ainsi qu'à promouvoir et à renforcer une culture de formation parmi les pêcheurs. L'association a récemment achevé un programme de sensibilisation des coordonnateurs de réseau dans le cadre duquel six coordonnateurs régionaux ont offert des outils de sécurité et de l'information sur la formation et l'accréditation, l'écoétiquetage et la certification, la sécurité en mer et les initiatives en matière de qualité en mer au niveau du quai. Ce programme régional était soutenu par l'Agence de promotion économique du Canada atlantique, le MPO, le ministère du Travail et du Perfectionnement de la main-d'œuvre ainsi que le ministère des Pêches de la Nouvelle-Écosse et celui du Nouveau-Brunswick.

    Sécurité du milieu de travail et commissions d'indemnisation des accidents du travail

    Les tribunaux ont reconnu la compétence des provinces en matière de réglementation de certains aspects de la pêche commerciale, notamment les relations de travail, la santé au travail et l'indemnisation des accidents du travail. Cependant, les différentes législations provinciales et territoriales diffèrent en rapport avec ces questions, certaines étant plus exhaustives que d'autres. Par exemple, dans les provinces oû les pêcheurs sont reconnus comme des employés, ceux-ci sont habituellement régis par les mesures provinciales afférentes à l'indemnisation des accidents du travail. Il se peut que cela ne soit pas le cas dans les provinces qui considèrent les pêcheurs comme des propriétaires d'entreprise indépendants.

    Colombie-Britannique

    WorkSafeBC établit, met en œuvre et fait appliquer des règlements de sécurité dans le domaine de la pêche Note de bas de page 16. Un protocole d'entente (PE) a été signé avec TC en 2006, dans lequel on clarifie les responsabilités de chaque organisme de réglementation. Il y a 3,25 postes d'employés en équivalents temps plein (ETP) qui sont affectés au milieu de la pêche, lequel regroupe approximativement 5000 pêcheurs qui travaillent à bord de 2000 bateaux. WorksafeBC travaille en partenariat avec le milieu de la pêche et appuie des programmes d'incitatifs comme le Fish Safe Program de la Seafood Alliance de la Colombie-Britannique dans les domaines des réclamations et des cotisations, et de la prévention. Grâce au programme de partenariat avec des associations en santé et sécurité de WorkSafeBC, les transformateurs et les acheteurs de poissons et de fruits de mer sont en mesure de prélever eux-mêmes volontairement une cotisation supplémentaire qui assure le financement de base (de 250 000 $ à 400 000 $ par année) de Fish SAFE. WorksafeBC assiste aux réunions du comité consultatif de Fish SAFE ainsi qu'aux réunions nationales et régionales du CCMC. Il procède aussi à des inspections de bateaux et enquête sur des accidents et, dans le cadre de son programme à participation obligatoire d'indemnisation des accidents du travail, assure les pêcheurs qui subissent un accident de travail.

    Manitoba

    La commission des accidents du travail du Manitoba participe peu à l'industrie de la pêche et n'a pas élaboré de réglementation portant spécifiquement sur la pêche. Le ministère du Travail a mené certaines inspections de bateaux, mais il s'en remet à TC pour ce qui est du contrôle de la conformité. Dans cette région, il n'y a pas de PE avec TC ni de programme à participation obligatoire d'indemnisation des accidents de travail. L'industrie de la pêche du Manitoba regroupe approximativement 3000 pêcheurs qui travaillent à bord de 2500 bateaux.

    Nouveau-Brunswick

    La Loi sur l'hygiène et la sécurité au travail qui régit Travail sécuritaire N.-B. définit un « lieu de travail » comme tout « bâtiment, ouvrage, local, milieu aquatique ou terrain oû des travaux sont exécutés par un ou plusieurs salariés et comprend un chantier, une mine, un traversier, un train et tout véhicule utilisé ou susceptible d'être utilisé par un salarié ». Selon Travail sécuritaire N.‑B., cette définition exclut les bateaux de pêche et ne donne pas à l'organisme la compétence d'inspecter des bateaux de pêche ou d'appliquer la loi qui le régit. Bien que le gouvernement du Nouveau-Brunswick et Travail sécuritaire N.-B. reconnaissent l'existence d'une lacune dans la réglementation, il n'est pas prévu de proposer des modifications législatives qui élimineraient cette lacune. Aucun PE n'a été conclu avec TC et il n'y a pas non plus de programme à participation obligatoire d'indemnisation des accidents de travail. Seules les entreprises de pêche comptant au moins 25 employés sont tenues d'avoir une police d'assurance, mais certains pêcheurs souscrivent volontairement à une police d'assurance. L'industrie de la pêche du Nouveau-Brunswick regroupe environ 6600 pêcheurs qui travaillent à bord de 1800 bateaux.

    Terre-Neuve-et-Labrador

    Dans cette province, la santé et la sécurité au travail des pêcheurs relèvent de deux ministères. La Workplace Health, Safety and Compensation Commission (WHSCC) (Commission de santé et sécurité au travail et d'indemnisation des accidents du travail) applique des mesures de prévention, travaille en partenariat avec l'industrie, finance les programmes d'incitatifs de l'industrie et administre un programme à participation obligatoire d'indemnisation, qui assure les pêcheurs qui subissent un accident de travail. En 2010, la WHSCC a mis à disposition des fonds de 1 million de dollars répartis sur trois ans et destinés à financer la création d'une association vouée à la sécurité de la pêche. Les acheteurs de poisson doivent s'inscrire auprès de la WHSCC et payer une cotisation fondée sur la valeur du poisson acheté de pêcheurs commerciaux. De plus, les employeurs qui exploitent une usine de transformation du poisson ou un navire-usine réfrigéré doivent s'inscrire et payer une cotisation fondée sur la masse salariale de leurs travailleurs d'usine. Service NL (anciennement connu comme le Department of Government Services [ministère des Services gouvernementaux]) met en œuvre et applique des règlements sur la santé et la sécurité du travail Note de bas de page 17, y compris ceux se rapportant à la pêche. Il y a un poste d'employé en ETP qui est affecté au milieu de la pêche, lequel regroupe approximativement 17 000 pêcheurs qui travaillent à bord de 6000 bateaux. Jusqu'à maintenant, la province n'a pas conclu de PE avec TC en rapport avec les questions de sécurité de la pêche.

    Territoires du Nord-Ouest et Nunavut

    La Commission de la sécurité au travail et de l'indemnisation des travailleurs de ces territoires n'intervient pas dans l'industrie de la pêche, mais elle gère un programme à participation obligatoire d'indemnisation, qui assure les pêcheurs inscrits à la Commission. Il n'y a aucun PE avec TC. L'industrie de la pêche des Territoires du Nord-Ouest et du Nunavut regroupe environ 150 pêcheurs qui travaillent à bord de 100 bateaux.

    Nouvelle-Écosse

    La Commission d'indemnisation des accidents du travail de la Nouvelle-Écosse (WCBNS) n'a pas élaboré de réglementation portant spécifiquement sur la pêche et compte sur TC et sur le ministère du Travail de la province pour réglementer son industrie de la pêche. Il n'y a aucun PE avec TC et il n'y a pas non plus de programme à participation obligatoire d'indemnisation des accidents de travail. Certains pêcheurs souscrivent volontairement à une police d'assurance, mais les entreprises de pêche qui comptent au moins trois employés sont tenues de souscrire à une police d'assurance. Il y a moins d'un poste d'employé en ETP qui est affecté au milieu de la pêche, lequel regroupe approximativement 13 000 pêcheurs qui travaillent à bord de 4 500 bateaux. La WCBNS croit au modèle d'une association vouée à la sécurité qui est dirigée par l'industrie et, avec le Nova Scotia Fisheries Sector Council (conseil sectoriel des pêches de la Nouvelle-Écosse), a élaboré la Fisheries Safety Association of Nova Scotia (FSANS) (Association vouée à la sécurité des pêches de la Nouvelle-Écosse) et en a appuyé la création en 2010. La WCBNS continue d'étudier les possibilités d'apporter des améliorations au secteur et est en train de planifier une revitalisation de sa stratégie provinciale relative à la santé et à la sécurité du travail en 2012, qui devrait profiter au secteur de la pêche.

    Ontario

    La Commission de la sécurité professionnelle et de l'assurance contre les accidents du travail (CSPAAT) intervient de façon très limitée dans l'industrie de la pêche, et n'a aucun règlement propre à la pêche. Le ministère du Travail a effectué certaines inspections de bateaux, mais se fie sur TC pour faire respecter la réglementation. Il n'y a pas de PE avec TC, mais la CSPAAT gère un programme à participation obligatoire d'indemnisation des accidents de travail dans cette région pour les pêcheurs qui sont inscrits à la Commission. Il y a moins d'un poste d'employé en ETP qui est affecté au milieu de la pêche, lequel regroupe environ 300 pêcheurs qui travaillent à bord de 120 bateaux.

    Île-du-Prince-Édouard

    En vertu de la Occupational Health and Safety Act (loi sur la santé et la sécurité au travail) de l'Î‑P.-É., l'industrie de la pêche n'est pas reconnue comme étant un lieu de travail. Aucun PE n'a été signé avec TC et il n'y a pas de programme à participation obligatoire d'indemnisation des accidents de travail. Certains pêcheurs souscrivent volontairement à une police d'assurance s'ils se qualifient et la réglementation en vigueur sur la SST englobe les inspections générales de bateaux. L'industrie de la pêche de l'Île-du-Prince-Édouard regroupe approximativement 4500 pêcheurs qui travaillent à bord de 1300 bateaux.

    Québec

    Depuis 2000, la Commission de la santé et de la sécurité du travail (CSST) a augmenté de façon importante sa participation dans l'industrie de la pêche. Elle a établi et mis en œuvre des directives propres à l'industrie de la pêche qui figurent dans un manuel intitulé Santé et sécurité à bord des bateaux de pêche en 2008, et récemment, en 2011, a signé avec TC un PE clarifiant le rôle et les responsabilités de chaque organisme de réglementation. Â la CSST, il y a un poste d'employé en ETP qui est affecté au milieu de la pêche, lequel regroupe quelque 3200 pêcheurs qui travaillent à bord de 1200 bateaux. La CSST assiste aux réunions du Comité permanent du Québec sur la sécurité des bateaux de pêche ainsi qu'aux réunions nationales du CCMC. Elle mène aussi des enquêtes sur des accidents et administre un programme à participation obligatoire d'indemnisation des accidents du travail, qui assure les pêcheurs subissant un accident de travail.

    Taux d'accidents et taux de mortalité

    Photo 3. The Fishermen's Memorial
    at Lunenburg, Nova Scotia
    Image
    The Fishermen's Memorial at Lunenburg, Nova Scotia

    L'Organisation maritime internationale reconnaît que la pêche commerciale est un des métiers les plus dangereux du monde. Pour savoir dans quelle mesure ce danger est présent au Canada, le BST a examiné des données sur les accidents Note de bas de page 18et les pertes de vie liés à la pêche qui se sont produits au Canada de 1999 à 2010. Les taux globaux et les tendances sont présentés ci-après. Pour avoir une ventilation plus détaillée des statistiques, consulter l'annexe B.

    Il est difficile de comparer les taux d'accidents, d'accidents mortels et de mortalité liés à l'industrie de la pêche au Canada avec ceux d'autres pays du monde. Cette difficulté vient en grande partie du fait que les pays ne calculent pas tous de la même façon le nombre de pêcheurs et le niveau d'activité liée à la pêche, éléments essentiels pour le calcul des taux Note de bas de page 19. Les taux d'accidents, d'accidents mortels et de mortalité utilisés aux fins de la présente enquête peuvent toutefois être utilisés pour suivre l'évolution dans le temps des tendances et des améliorations qu'on a observées au Canada dans le domaine de la sécurité.

    Pour les besoins de l'enquête, nous avons calculé le nombre de pêcheurs au Canada en regroupant les données sur le nombre de pêcheurs commerciaux en eau douce et en eau salée qui sont enregistrés soit auprès du MPO ou du Bureau d'accréditation des pêcheurs et des aides-pêcheurs du Québec (BAPAP), soit auprès du Professional Fish Harvesters Certification Board (PFHCB) (comité d'accréditation des pêcheurs professionnels). Pour mesurer le niveau d'activités liées à la pêche, nous avons recueilli des données sur les navires en activité, à savoir les bateaux de pêche enregistrés par le MPO qui sont identifiés par un numéro de BPC/NIN unique (numéro d'immatriculation du navire) pour lesquels on a déclaré au moins un débarquement des prises au cours d'une année civile donnée.

    Quand on utilise les données sur les navires en activité pour mesurer le niveau d'activité liée à la pêche aux fins du calcul des taux d'accidents, un des inconvénients tient au fait que les résultats ne représentent pas complètement le degré d'exposition au risque, parce qu'ils ne reflètent pas le nombre de journées d'exploitation d'un navire au cours d'une année donnée. De même, le nombre de pêcheurs enregistrés ne donne pas une idée du temps que chaque pêcheur passe en mer. Quoi qu'il en soit, les chiffres sur les « navires en activité » et sur les « pêcheurs enregistrés » sont actuellement les meilleurs critères de mesure de l'activité liée à la pêche dont le BST dispose.

    La première analyse porte sur la période allant de 1999 à 2008. Des données préliminaires sur 2009 et 2010 ont pu être recueillies et elles ont été intégrées à l'analyse.

    Taux d'accidents

    De 1999 à 2010, on a signalé 2514 accidents liés à la pêche dans l'ensemble du Canada (tableau 1). Au total, 2691 navires ont été mêlés à des accidents, dont 2599 navires de pêche canadiens Note de bas de page 20.

    Comme l'indiquent les figure 3 et figure 5, la période de 1999 à 2010 a connu un déclin général du nombre annuel d'accidents signalés au BST et du nombre de navires de pêche en activité.

    Tableau 1. Nombre de pêcheurs enregistrés, de bateaux en activité, d'accidents et de pertes de vie
      1999 2000 2001 2002 2003 2004 2005 2006 2007 2008 2009 2010 Total
    Pêcheurs enregistrés* 57 707 58 884 58 860 54 207 55 033 53 770 52 805 51 677 53 820 52 107 51 245 50 118  
    Bateaux en activité** 18 892 17 559 17 326 16 746 16 243 16 540 16 557 16 472 16 514 15 800 15 050 14 167  
    Accidents 284 243 244 233 252 233 217 205 170 164 135 134 2514
    Accidents mortels 12 11 12 9 9 11 8 9 7 10 7 7 112
    Pertes de vie 14 13 18 15 12 17 14 10 7 14 9 11 154

    * Nombre estimatif de pêcheurs commerciaux en eau douce et en eau salée qui sont enregistrés au MPO (la majorité des revenus ne provient pas nécessairement d'activités liées à la pêche) selon les rapports statistiques annuels, Analyses économiques et statistiques, Secteur des politiques du MPO. Les nombres de pêcheurs en eau douce et du Nord de 1999 à 2002 et en 2009 et 2010 ont été extrapolés à partir des données pour les années 2003 à 2008.
    ** Nombre de bateaux de pêche enregistrés auprès du MPO qui sont identifiés par un numéro de BPC/NIN unique et pour lesquels on a déclaré au moins un débarquement de poissons au cours d'une année civile donnée.

    Taux de mortalité

    Sur les 2514 accidents liés à la pêche qui ont été examinés, il y a eu 112 accidents mortels qui ont causé 154 pertes de vie (tableau 1). Comme on le voit à la figure 4 (courbe de fréquences cumulées rouge), la majorité des pertes de vie (89 ou 58 %) ont résulté d'accidents liés à la stabilité, comme le chavirement, l'envahissement ou le naufrage. On a signalé 41 pertes de vie (27 %) attribuables à des chutes par-dessus bord et 18 pertes de vie (12 %) attribuables à des accidents de travail (accidents à bord du navire).

    Figure 3. Nombre de bateaux en activité, d'accidents et de pertes de vie
    Image
    Nombre de bateaux en activité, d'accidents et de pertes de vie

    Bien que le taux d'accidents mortels (nombre d'accidents mortels par tranche de 10 000 navires en activité) ait montré une tendance à la baisse faible, mais significative de 1999 à 2010, tel que le montre la figure 5, le taux de mortalité (nombre de pertes de vie par tranche de 100 000 pêcheurs) ne dénote aucune tendance, bien qu'il ait varié d'année en année. Le taux de mortalité moyen pour la période a été de 23,7/100 000 pêcheurs. En moyenne, près de 13 personnes par année ont perdu la vie à la suite d'accidents de pêche.

    Figure 4. Types d'accidents de bateau de pêche et pourcentages de pertes de vie connexes
    Image
    Types d'accidents de bateau de pêche et pourcentages de pertes de vie connexes

    Analyse des taux

    Au cours de la période examinée, le nombre de navires de pêche en activité et le nombre d'accidents signalés ont diminué, de même que le taux global d'accidents et le taux d'accidents mortels. Pourtant, ce qui est significatif, il n'y a pas de diminution correspondante du taux de mortalité. Cela signifie que, malgré les efforts du milieu de la pêche en vue de sauver des vies, le risque de mourir dans un accident de pêche en 2010 n'était pas vraiment plus faible que 12 ans auparavant, en 1999.

    La figure 4 ci-dessus montre que 84 % des pertes de vie liées à la pêche qui ont été signalées entre 1999 et 2010 ont résulté de chavirements, de naufrages et de chutes par-dessus bord. Nous avons indiqué ce pourcentage en rouge pour le mettre en évidence, parce que le nombre d'accidents de ces catégories est de beaucoup inférieur à celui des accidents de biens d'autres catégories, par exemple l'échouement, qui représente plus du double des accidents des deux autres catégories combinées, mais qui n'a entraîné que 2 % des pertes de vie. Cette information peut aider le milieu de la pêche à décider de la meilleure façon d'utiliser ses ressources dans le contexte de l'amélioration de la sécurité.

    Figure 5. Taux de mortalité et taux d'accidents mortels
    Image
    Taux de mortalité et taux d'accidents mortels

    Questions de sécurité importantes

    Au terme de la présente enquête, le Bureau a relevé 10 importantes questions de sécurité associées aux accidents de pêche. Cette section présente ces 10 questions de sécurité et fait pour chacune une analyse des écarts. Dans le rapport, on détermine d'abord le rendement du milieu de la pêche en rapport avec une question en particulier en mentionnant :

    • les pratiques des pêcheurs qui ont une incidence sur la question de sécurité; et
    • les politiques et procédures des autres membres du milieu de la pêche qui ont une incidence sur la question de sécurité.

    On compare ensuite le rendement réel et le rendement potentiel du milieu de la pêche, c'est-à-dire l'objectif très important relatif à chaque question de sécurité, et on mentionne les écarts entre les deux.

    En cernant ces écarts ainsi que les mesures de sécurité requises pour les combler, le Bureau espère motiver les membres du milieu de la pêche à collaborer en vue d'abandonner les pratiques de pêche actuelles pour les remplacer par des comportements et des pratiques qui préconisent la sécurité. Du point de vue du Bureau, l'objectif général est de faire en sorte que l'industrie de la pêche soit équipée et préparée pour gérer à la fois les risques propres à chaque type de pêche et les risques communs à tous les types de pêche.

    STABILITÉ

    OBJECTIF - Les pêcheurs comprennent bien les principes de la stabilité et les appliquent pour accroître la sécurité des activités liées à la pêche.

    Contexte

    Pour nombre de pêcheurs, la découverte de la façon dont un bateau bouge dans diverses conditions d'exploitation constitue le seul moyen de déterminer si celui-ci est stable. Cependant, il en va tout autrement quand il s'agit de mesurer la capacité de se redresser du bateau, car pour cela on doit procéder à une évaluation de la stabilité et en documenter les résultats dans un livret de stabilité.

    Le Règlement sur l'inspection des petits bateaux de pêche exige actuellement, à quelques exceptions près Note de bas de page 21, qu'on procède à une évaluation complète de la stabilité de tout bateau dont la jauge brute se situe entre 15 et 150 tonneaux et dont la longueur ne dépasse pas 24,4 mètres, et qui est affecté à la pêche du hareng ou du capelan. Lorsque le nouveau Règlement sur la sécurité des bateaux de pêche proposé entrera en vigueur, des livrets de stabilité seront nécessaires pour un plus grand nombre de bateaux Note de bas de page 22. Pourtant, comme de nombreux pêcheurs ne sont pas familiarisés avec les calculs mathématiques complexes qu'on trouve dans les livrets de stabilité et avec la façon dont l'information est habituellement présentée dans ces livrets, il est peu probable que ces ressources aient quelque valeur pratique que ce soit pour eux.

    Dès 1990, le Bureau a reconnu que les pêcheurs avaient de la difficulté à comprendre l'information énoncée dans les livrets de stabilité courants. Pour cette raison, le Bureau a recommandé que TC établisse des lignes directrices relatives aux livrets de stabilité, de façon que « les renseignements qu'ils renferment soient présentés sous une forme simple, claire et utilisable par les usagers » Note de bas de page 23. On continue de « travailler » à élaborer des lignes directrices relatives au contenu et au format des instructions simplifiées sur la façon dont les capitaines devraient évaluer la stabilité de leurs bateaux dans le cadre du nouveau Règlement sur la sécurité des bateaux de pêche proposé. Le format sera fondé sur le format actuel élaboré par l'Organisation maritime internationale et dans le cadre d'autres travaux de recherche effectués au Royaume-Uni. Le travail devrait être terminé au plus tard en mars 2013; par conséquent, cette recommandation n'a pas été mise en œuvre entièrement.

    Photo 4. Une vague se brise contre le
    pavois et remplit le pont, illustrant
    l'importance de l'étanchéité du pont.
    Image
    Une vague se brise contre le
pavois et remplit le pont, illustrant l'importance de l'étanchéité du pont
    Photo 5. Le navire de pêche Cap Rouge II
    mesurant 14,7 m, redressé et attaché
    Image
    Le navire de pêche Cap Rouge II mesurant 14,7 m, redressé et attaché

    Même si le bateau ne fait pas l'objet d'une évaluation de la stabilité officielle, il est possible d'en améliorer la stabilité si les pêcheurs appliquent des pratiques de travail sécuritaires, notamment en verrouillant les ouvertures du pont et en maintenant un franc-bord. Pour améliorer la stabilité, on peut aussi consigner les modifications apportées au bateau et prendre en compte les effets que peuvent avoir l'ajout, l'enlèvement ou le réarrangement des engins de pêche et de l'équipement nécessaires à plusieurs types de pêche. Après l'enquête sur l'accident du bateau Le Bout De Ligne en 1994, le Bureau a recommandé que TC mette en évidence les effets indésirables des modifications et veille à ce que les modifications soient consignées et soient prises en compte au moment de la réévaluation de la stabilité des bateaux Note de bas de page 24. Même des changements en apparence mineurs peuvent rehausser le centre de gravité d'un bateau et, combinés à d'autres facteurs, faire augmenter le risque de chavirement.

    En 2008, TC a publié le Bulletin de la sécurité des navires 01/2008, qui mentionne un dossier volontaire des modifications au profit du propriétaire ou du capitaine de tout bateau de pêche. Dans le cas des bateaux de plus de 15 tonneaux de jauge brute, les modifications devaient être examinées par les inspecteurs de TC au cours d'inspections de routine et entrées dans le dossier d'inspection du bateau. Cependant, les renseignements recueillis durant l'enquête ont montré que le nombre des modifications de bateau qui ont été consignées était minime.

    Depuis 1990, le Bureau a déterminé que la stabilité avait été une cause majeure de plusieurs accidents de bateaux de pêche. Lors d'un de ces accidents, survenu en 2002, cinq personnes ont péri quand le Cap Rouge II a chaviré à l'embouchure du fleuve Fraser, en Colombie-Britannique. Lors d'un autre accident, en 2004, deux personnes ont perdu la vie lorsque le Ryan's Commander a chaviré près de Cape Bonavista (Terre-Neuve) Note de bas de page 25.

    Après l'accident du Cap Rouge II, le Bureau a émis une recommandation générale qui visait à faire diminuer les pratiques dangereuses grâce à l'adoption d'un code de pratiques recommandées pour les petits bateaux de pêche, qui devait traiter notamment du chargement et de la stabilité des bateaux. On proposait d'offrir des programmes d'éducation et de sensibilisation pour encourager les gens à adopter le code Note de bas de page 26. Cette recommandation n'a pas encore été mise en œuvre entièrement. Dans le même rapport d'enquête, le Bureau a formulé deux autres recommandations à l'intention de TC, exigeant que les petits bateaux de pêche inspectés, nouveaux et existants, présentent, aux fins d'approbation, des données sur la stabilité Note de bas de page 27. Le Bureau a réitéré ces recommandations durant l'enquête sur l'accident du Ryan's Commander Note de bas de page 28.

    On a pris plusieurs mesures pour sensibiliser davantage les gens à la question de la stabilité. En voici des exemples notables :

    • En 2006, TC a émis le Bulletin de la sécurité des navires (BSN) 04/2006 qui fournit l'interprétation standard des pouvoirs discrétionnaires disponibles en vertu de l'article 48 et des exigences provisoires en vigueur avant la mise en application du projet de Règlement sur la sécurité des bateaux de pêche. Le bulletin exige qu'il y ait un livret de stabilité à bord de tout bateau de plus de 15 tonneaux de jauge brute lorsqu'il existe des facteurs de risque qui ont une incidence négative sur la stabilité. Toutefois, cette mesure provisoire n'a pas été mise en œuvre uniformément sauf au Québec, oû les inspecteurs de TC ont aidé les propriétaires à se conformer aux exigences durant les inspections des navires.
    • En 2007, avec l'entrée en vigueur du Règlement sur le personnel maritime, les détenteurs d'un brevet de capitaine de pêche, troisième ou quatrième classe, doivent posséder certaines compétences relativement à la stabilité.
    • L'Institut des technologies océaniques du Conseil national de recherches du Canada (ITO-CNRC) est présentement sous contrat avec TC et travaille avec le Ministère et le milieu de la pêche à la mise au point d'un outil d'évaluation qui servira à reconnaître les ensembles de bateaux de pêche pour lesquels le risque d'un accident lié à la stabilité est faible.
    • Le Fisheries and Marine Institute (MI) de l'Université Memorial, de concert avec le Conseil canadien des pêcheurs professionnels, travaille à la mise au point d'un simulateur électronique de stabilité destiné à aider les pêcheurs à se renseigner sur la stabilité des navires.
    • En Colombie-Britannique, le programme Fish Safe gère un programme d'enseignement sur la stabilité qui a été élaboré par des pêcheurs et dont la présentation est assurée par des pêcheurs.

    Malgré ces mesures, les principes de la stabilité ne sont toujours pas bien compris ou appliqués. Il s'ensuit que des bateaux de pêche peuvent continuer de naviguer sans l'assurance du respect d'une norme de stabilité minimale, posant ainsi des risques pour la vie humaine.

    Analyse des pratiques et des écarts

    Les listes qui suivent résument les pratiques, les politiques et les procédures du milieu de la pêche qui ont été recensées et validées tout au long de l'enquête comme ayant une incidence sur les questions de sécurité liées à la stabilité.
    Le Bureau a constaté que les pêcheurs :

    • ne comprennent ou n'utilisent généralement pas l'information qu'on trouve dans les livrets de stabilité;
    • construisent ou modifient parfois des bateaux sans avoir fait une évaluation de la stabilité;
    • déterminent la stabilité d'un bateau uniquement en fonction de la connaissance qu'ils ont des mouvements de celui-ci dans diverses conditions d'exploitation;
    • parfois, ne comprennent pas en quoi l'intégrité de l'étanchéité à l'eau peut influer sur la stabilité;
    • ne sont pas toujours obligés de suivre une formation sur la stabilité;
    • prennent de plus en plus conscience de leur responsabilité d'assurer la stabilité des bateaux, et agissent en conséquence.

    En ce qui concerne les autres membres du milieu de la pêche, le Bureau a constaté ce qui suit :

    • TC a un processus intérimaire (Bulletin de la sécurité des navires [BSN] 04/06) qui exige qu'on réalise une évaluation de la stabilité des bateaux de moins de 24,4 mètres si certains facteurs de risque sont présents (p. ex. citernes antiroulis, cargaison liquide, modifications substantielles ou poids appréciable dans les hauts, dérive importante en raison du vent, givrage).
    • La réforme de la réglementation relative aux bateaux de pêche, proposée par TC, permet de sensibiliser les gens aux questions qui influent sur la stabilité des bateaux.
    • L'Université Memorial et le Conseil canadien des pêcheurs professionnels ont mis au point un simulateur électronique de stabilité.
    • Les recherches en cours à l'Institut des technologies océaniques du CNRC visent à déterminer quelles sont les flottes de bateaux qui ont le moins de risque d'être affectées par des problèmes de stabilité.
    • Le programme Fish Safe de la Colombie-Britannique offre des cours pratiques et compréhensibles d'enseignement de la stabilité.
    • WorkSafeBC exige qu'on documente les procédures, fondées sur des données techniques, qui sont utilisées pour préserver la stabilité de tous les bateaux de pêche.
    • Des organismes de réglementation fournissent de l'information de sécurité relative à la stabilité.
    • Les dispositifs qui sont utilisés à l'échelle internationale pour mesurer la période de roulis à bord ont été pris en compte ainsi que les programmes généraux de surveillance des charges.
    • Le Règlement sur le personnel maritime exige des détenteurs d'un brevet de capitaine de pêche une compétence en matière de stabilité.

    Considérant les pratiques, les politiques et les procédures du milieu de la pêche précitées, le tableau qui suit décrit les écarts et les mesures de sécurité connexes qu'il faut prendre pour atteindre l'objectif de sécurité associé à cette question.

    OBJECTIF - Les pêcheurs comprennent les principes de la stabilité et les appliquent pour rendre les activités liées à la pêche plus sécuritaires.
    Écart lié à la question de sécurité qu'est la
    STABILITÉ
    Mesures de sécurité que doivent prendre les membres du milieu de la pêche
    Il n'y a pas de lignes directrices établies visant à faire en sorte que l'information contenue dans un livret de stabilité soit présentée de façon simple, claire et pratique pour le public cible, malgré la recommandation M94-33 du BST. Établir des lignes directrices de manière à ce que les livrets de stabilité destinés aux pêcheurs soient simples, clairs et pratiques.
    Le BSN 04/06 n'est pas appliqué de façon uniforme et, par conséquent, les bateaux de pêche dont la jauge brute se situe entre 15 et 150 tonneaux, qui mesurent moins de 24,4 mètres et qui présentent des facteurs connus de risque relatifs à la stabilité ne font pas tous l'objet d'une évaluation de la stabilité, malgré la recommandation M03-06 du BST. Appliquer uniformément les exigences du BSN 04-06 de manière à ce que tous les bateaux de pêche dont la jauge brute se situe entre 15 et 150 tonneaux, qui mesurent moins de 24,4 mètres et qui présentent des facteurs connus de risque relatifs à la stabilité fassent l'objet d'une évaluation de la stabilité.
    De nombreux pêcheurs ne comprennent pas les principes de la stabilité. Mettre au point des programmes et des outils uniformes, compréhensibles et pratiques de sensibilisation à la stabilité, et faire en sorte qu'on y accède et qu'on les utilise en grande proportion dans le milieu de la pêche.
    On n'a pas établi des programmes cohérents, compréhensibles et pratiques de sensibilisation à la stabilité, malgré la recommandation M96-13 du BST.
    Les outils d'enseignement sur la stabilité qui existent ne sont pas bien connus.
    Les gens ne sont pas sensibilisés aux effets indésirables que les modifications peuvent avoir sur la stabilité des bateaux, malgré le BSN 01/2008 ainsi que les recommandations M94-31 et M94-32 du BST.

    GESTION DES RESSOURCES HALIEUTIQUES

    OBJECTIF - L'identification et l'atténuation des risques pour la sécurité font partie intégrante de la gestion des ressources halieutiques.

    Contexte

    En ce qui a trait à la gestion des ressources halieutiques, les principaux objectifs du MPO consistent à assurer une exploitation durable des ressources et à faire en sorte que l'industrie soit viable sur le plan économique; ceux-ci n'incluent pas la responsabilité de la sécurité des bateaux. Par le passé, les mesures de gestion des ressources visant à atteindre les objectifs principaux du MPO n'ont pas tenu compte de la sécurité.

    Au Canada, comme dans bien d'autres pays, la pêche commerciale est une activité très concurrentielle oû la pression sur le plan économique peut inciter les pêcheurs à courir des risques pour maximiser leurs prises. Le fait de se conformer aux mesures de gestion des ressources halieutiques peut aussi amener les pêcheurs à courir des risques. Un rapport de l'Organisation des Nations-Unies pour l'alimentation et l'agriculture, publié en 2008, a conclu que la gestion des pêches a des effets indirects et directs sur la sécurité des pêches Note de bas de page 29. Au Canada, un rapport de la Garde côtière canadienne a conclu que la gestion des pêches répondait à des objectifs contradictoires et que, au mieux, la sécurité était subordonnée à des objectifs accessoires ou très secondaires et, au pire, n'était pas prise en compte du tout  Note de bas de page 30.

    Des pêcheurs ont signalé un grand nombre de conditions dangereuses et des mesures prises pour optimiser les activités liées à la pêche tout en se conformant aux mesures de gestion du MPO. En voici quelques exemples :

    • Surcharger le bateau de casiers le jour d'ouverture de la pêche.
    • Faire le moins grand nombre possible de sorties et maximiser les chargements.
    • Installer ou changer des engins de pêche pour participer à des pêches multiples, ce qui peut contribuer à réduire la stabilité du bateau.
    • L'imposition de limites de prises  Note de bas de page 31 à certaines pêches peut faire en sorte de réduire la contrainte de temps et peut‑être faire en sorte qu'on emploie des membres d'équipage moins nombreux et moins expérimentés ‑ d'oû une fatigue accrue de l'équipage.
    • L'imposition de limites de prise à certaines pêches risque de ne pas éliminer l'empressement pour la pêche.
    Photo 7. Bateau de pêche Morning Sunrise chaviré,
    mesurant 12,65 m, attaché à un quai
    Image
    Bateau de pêche Morning Sunrise chaviré, mesurant 12,65 m, attaché à un quai
    Photo 8. Le navire de pêche Ryan's Commander
    mesurant 19,79 m, attaché à un quai lorsque le navire
    était neuf
    Image
    Le navire de pêche Ryan's Commander mesurant 19,79 m, attaché à un quai lorsque le navire était neuf

    Depuis 1997, le BST a noté dans plusieurs de ses enquêtes que les mesures de gestion des ressources halieutiques pouvaient avoir des répercussions négatives sur la sécurité des pêcheurs Note de bas de page 32. Les restrictions applicables à la longueur hors tout décrétées par le MPO constituent une de ces mesures. Essentiellement, la longueur hors tout correspond à la longueur de la coque offrant un déplacement Note de bas de page 33. Par exemple, pour maximiser l'efficience des activités liées à la de pêche et satisfaire aux exigences de longueur du MPO, on a raccourci la proue du Fritzi-Ann (chavirement en 2002) et du Morning Sunrise (naufrage en 2005), réduisant ainsi leur longueur hors tout. On a aussi ajouté sur le pont arrière de ces bateaux des plates-formes de rallonge devant recevoir les engins de pêche et les prises. Ces plates-formes de rallonge ne sont pas incluses dans le calcul de la longueur hors tout selon les méthodes proposées par le MPO. Des modifications de ce genre peuvent compromettre la stabilité.

    Lors de l'enquête sur l'accident du Fritzi-Ann, le Bureau a aussi noté que le MPO « n'a pas recours à une démarche systématique axée sur les risques quand il formule ses plans de gestion intégrée des pêches et ses politiques de conservation » Note de bas de page 34.

    Quand il a enquêté sur le chavirement du Ryan's Commander, survenu en 2004, le Bureau a noté que le bateau avait été construit en fonction des exigences quant à la longueur du permis du MPO. Les caractéristiques de roulis qui ont résulté d'une tentative de maximiser l'efficience des activités liées à la pêche, tout en travaillant dans le respect de ces restrictions, ont pu faire en sorte que les membres de l'équipage soient davantage fatigués que si le bateau avait respecté les normes de conception traditionnelles Note de bas de page 35. De même, on a constaté qu'un dispositif antiroulis, installé pour réduire le mouvement transversal du bâtiment, avait contribué au chavirement.

    Â la suite de cette enquête, le BST a émis un avis de sécurité qui invitait instamment TC à prendre des mesures pour faire en sorte que les exploitants de navires équipés de dispositifs antiroulis « […] reçoivent de l'information sur l'utilisation en toute sécurité et les limitations de cet équipement et soient informés que des codes de pratique ou des dispositions réglementaires ont été rédigés pour assurer l'installation et l'utilisation en toute sécurité de ces dispositifs » Note de bas de page 36.

    Transports Canada a subséquemment publié les bulletins de la sécurité des navires 01/2005 et 04/2010, qui traitent des risques associés à l'utilisation de deux types de dispositif antiroulis.

    Dans le rapport d'enquête relatif à cet accident, le Bureau a noté ce qui suit :

    Faute de coopération efficace entre TC et le ministère des Pêches et des Océans (MPO), les pêches sont gérées dans un contexte qui ne tient pas pleinement compte des problèmes liés à la sécurité des bateaux de pêche, et les pêcheurs sont exposés à des risques indus Note de bas de page 37.

    Comme la gestion des pêches peut influer sur les aspects de la sécurité des pêcheurs, le Bureau a dit craindre que les risques pour la sécurité associés aux mesures de gestion des pêches ne soient pas cernés et corrigés convenablement. Le MPO reconnaît qu'il y aurait moyen de faire plus et a commencé à œuvrer en vue de partager de l'information, de créer des relations entre les organismes de réglementation et de déterminer les résultats en matière de sécurité des mesures de gestion des ressources halieutiques.

    De même, la région du Pacifique du MPO a rédigé un document portant sur une ébauche de processus provisoire de traitement des activités relatives à la sécurité d'un plan de gestion intégrée des pêches, intitulé Draft Interim Process for Dealing with Safety Related Activities with Integrated Fisheries Management Plan (IFMP), dont l'objet énoncé consiste à proposer un processus provisoire de gestion des ressources halieutiques qui répond aux demandes de renseignements sur la sécurité en mer et à faire la promotion d'activités de sécurité dans le cadre d'un plan de gestion intégrée des pêches (PGIP), en attendant l'élaboration d'un cadre de travail exhaustif. Il s'agit d'un processus similaire au processus qui intègre des objectifs de sécurité à la gestion des pêches, que le National Institute for Occupational Safety and Health (NIOSH) a présenté à Rome en 2009 devant l'Organisation des Nations Unies pour l'alimentation et l'agriculture (FAO)(Figure 6). Les PGIP de la région du Pacifique comprennent aussi une annexe qui donne aux pêcheurs de l'information sur la façon d'assurer la sécurité des équipages et des navires.

    Figure 6. Modèle de contexte idéal de gestion des pêches, qui prend en compte la sécurité au moment de l'élaboration des mesures (Source : Jennifer Lincoln et Gunnar Knapp, International Study on Fishing Management Regimes and Their Impacts on Fishing Safety, 2008.)
    Image
    Modèle de contexte idéal de gestion des pêches, qui prend en compte la sécurité au moment de l'élaboration des mesures

    Le 6 novembre 2006, le MPO et TC ont signé un protocole d'entente (PE) portant sur une coordination améliorée de l'élaboration de stratégies de promotion de la sécurité. Un des résultats du PE a été la préparation en février 2010 du document d'orientation intitulé Préparation d'un plan de gestion intégrée des pêches (PGIP), dans lequel le MPO déclare s'être engagé à inviter TC et la GCC à participer aux réunions du comité consultatif régional sur les pêches, et que des considérations en matière de sécurité sont mentionnées dans chaque plan de gestion des pêches.

    Un autre des résultats du protocole d'entente a été une lettre d'entente, signée en août 2011, qui donne à TC accès à de l'information plus détaillée sur la délivrance de permis par le MPO, et les prises. Ces données serviront à faciliter les initiatives en matière d'enseignement et de sécurité des bateaux de pêche commerciale ainsi que les activités d'inspection et de contrôle de la conformité.

    Dans certaines régions, la sécurité fait l'objet de discussions avec le milieu de la pêche dans le cadre des réunions avant saison du MPO sur les pêches, à l'occasion desquelles les participants traitent de sujets tels que le numéro de la GCC à appeler en cas d'urgence, l'enregistrement des balises RLS, les VFI, des présentations par des commissions d'indemnisation des accidents du travail, les FUM, l'accréditation en formation en radio et un plan des pratiques exemplaires. Ces dernières années, le MPO a modifié ses restrictions sur la longueur, en reconnaissant, entre autres, qu'elles ont une incidence sur la sécurité Note de bas de page 38.

    Ces actions témoignent qu'on a réalisé des progrès. Toutefois, il reste à mettre en œuvre le processus intérimaire de la Région du Pacifique du MPO et le document d'orientation du Plan de gestion intégrée des pêches. Le tableau qui suit présente des exemples de la façon dont des mesures prises par des pêcheurs pour optimiser les activités liées à la pêche tout en en se conformant aux mesures de gestion du MPO peuvent avoir une incidence négative sur la sécurité. Ces résultats ont été déterminés et validés tout au long de l'enquête, et ils illustrent les façons dont les pêcheurs s'adaptent aux modifications apportées par d'autres et le fait que ces adaptations peuvent, à leur tour, introduire des risques imprévus dans le système global.

    Tableau 2. Mesures de gestion du MPO et répercussions connexes sur la sécurité montrant la façon dont les politiques peuvent influer sur la sécurité
    Mesures de gestion Fatigue Stabilité des navires Viabilité sur le plan économique Nombre sécuritaire d'équipage
    Contraintes de temps Les pêches multiples occasionnent des contraintes de temps, d'oû des périodes de sommeil entrecoupées. La concurrence dans le domaine des pêches fait en sorte qu'on surcharge les bateaux d'engins de pêche. Les restrictions font en sorte que les pêcheurs font la course à la pêche.  
    Restrictions quant à l'aire de pêche En raison de la fermeture des aires de conservation, les bateaux doivent s'éloigner davantage de la côte alors qu'ils ne sont pas conçus pour cela.
    Durée de la saison de pêche La durée des journées de pêche excède les 16 heures pendant plusieurs journées d'affilée.     Quand la saison est courte, la rétribution financière n'est pas suffisante pour qu'on puisse recruter et retenir des équipages compétents.
    Exigences quant aux engins de pêche   Les exigences quant aux engins de pêche, combinées aux systèmes de limites de prises, font en sorte que les bateaux doivent utiliser des engins de pêche pour lesquels ils n'ont pas été conçus (viviers, congélateurs, engins de pêche sélective).    
    Exigences quant aux espèces non visées Le besoin de trier les espèces non visées et d'en assurer la survie peut être une cause de fatigue chez les membres de l'équipage. Les exigences relatives aux espèces non visées font en sorte que les bateaux sont équipés d'engins de pêche qui en compromettent la stabilité. Les exigences concernant les procédures et l'équipement nécessaire pour les espèces non visées et la présence d'observateurs ont pour effet d'accroître les coûts. Les exigences causent un accroissement de la charge de travail de l'équipage.
    Permis de pêche multiples   Les permis de pêche multiples font en sorte que les bateaux sont équipés et exploités au-delà de leurs limites sécuritaires de conception. Les coûts de la pêche augmentent quand on doit acheter ou louer des permis de pêche.  
    Restrictions quant à la longueur des bateaux Les bateaux conçus pour maximiser l'efficience des activités liées à la pêche tout en étant conformes aux restrictions du MPO en matière de longueur peuvent produire des caractéristiques de roulis qui contribuent plus à la fatigue des membres de l'équipage que les bateaux de conception traditionnelle. Les modifications apportées aux bateaux et les nouveaux modèles de bateaux qui visent à maximiser la capacité en tenant compte des restrictions de longueur imposées par les permis de pêche compromettent la stabilité; de même, les dispositifs antiroulis peuvent compromettre la stabilité.    
    Rapports sur les prises Le fait d'obliger les exploitants à signaler qu'ils ont l'intention de pêcher, de cesser de pêcher et de signaler leurs prises cause un surcroît de travail et de stress, surtout quand les conditions météo obligent les exploitants à annuler des sorties de pêche.      
    Systèmes de limites de prises Les limites de prises requièrent un équipage réduit, ce qui peut mener à la fatigue des membres d'équipage.

    Il se peut que les limites des prises ne correspondent pas à la taille des bateaux, ce qui fait que les pêcheurs peuvent surcharger les bateaux.

    Les coûts supplémentaires attribuables à l'achat ou à la location de permis de pêche, quel que soit le type de pêche, peuvent amener les gens à prendre des décisions risquées. Les équipages qui travaillent en fonction d'un système de limites de prises sont souvent moins expérimentés que ceux qui font la pêche en concurrence.

    Analyse des pratiques et des écarts

    Les listes qui suivent résument les pratiques, les politiques et les procédures du milieu de la pêche qui ont été recensées et validées tout au long de l'enquête comme ayant une incidence sur les questions de sécurité liées à la gestion des ressources halieutiques.

    Le Bureau a constaté que les pêcheurs :

    • peuvent compromettre la stabilité de leur bateau quand ils :
      • modifient leur bateau pour se conformer aux exigences de préservation des prises accessoires;
      • modifient leur bateau pour se conformer aux exigences du MPO quant à la limite de longueur;
      • font concevoir et construire de nouveaux bateaux pour maximiser la capacité et se conformer aux mesures de gestion des ressources halieutiques (GRH);
      • installent des dispositifs antiroulis;
      • font naviguer les bateaux dans des conditions pour lesquelles ils n'ont pas été conçus;
      • modifient leur bateau et leurs engins de pêche pour effectuer des pêches multiples;
    • peuvent être obligés de naviguer dans des conditions qui ne leur sont pas familières ou de se rendre dans des endroits éloignés, ce qui accroît la charge de travail et la fatigue;
    • sont en concurrence pour obtenir leur part des ressources; ils sont alors portés à courir des risques, p. ex. surcharger les bateaux, travailler alors qu'ils sont fatigués, sortir par mauvais temps;
    • peuvent attirer des équipages expérimentés en participant à plusieurs activités liées à la pêche;
    • peuvent mieux gérer certains risques dans une pêche dans laquelle les prises sont limitées.

    En ce qui concerne les autres membres du milieu de la pêche, le Bureau a constaté ce qui suit :

    • Les mesures de GRH sont fondées sur des objectifs contradictoires qui ont trait à la viabilité économique des pêches et à la durabilité des ressources.
    • Le MPO et TC ont signé un protocole d'entente au sujet de la coordination de l'élaboration de stratégies de sécurité.
    • Certains PGIP incluent de l'information sur la sécurité dans les annexes, et d'autres pas.
    • TC s'oriente vers la longueur hors tout pour le mesurage des bateaux, alors que le mesurage du MPO tient compte de la longueur de la coque flottante (pour cette raison, les rallonges à l'arrière des bateaux sont mesurées par un organisme de réglementation et ne le sont pas par l'autre).
    • Les membres du milieu de la pêche construisent ou modifient des bateaux sans avoir une connaissance appropriée des principes de la stabilité. Ces bateaux peuvent continuer de naviguer sans l'assurance du respect d'une norme de stabilité minimale.

    Compte tenu des pratiques, des politiques et des procédures du milieu de la pêche précitées, le tableau qui suit contient la description des écarts et des mesures de sécurité connexes qui sont requises pour atteindre l'objectif en matière de sécurité associé à cette question.

    OBJECTIF - La détermination et la réduction des risques en matière de sécurité font partie intégrante de la gestion des ressources halieutiques.
    Écart lié à la question de sécurité de la
    GESTION DES RESSOURCES HALIEUTIQUES
    Mesures de sécurité que doivent prendre les membres du milieu de la pêche
    Le MPO n'a pas de politique nationale concernant la sécurité dans l'industrie de la pêche. Élaborer et tenir à jour une politique nationale qui permettra de repérer et de réduire, soit de façon proactive, soit de façon réactive, les risques pour la sécurité associés aux mesures de gestion des ressources halieutiques.

    Les problèmes de sécurité qui résultent des mesures de GRH ne sont pas établis ou compris complètement parce que le MPO n'a pas les connaissances techniques nécessaires pour évaluer toutes les répercussions sur la sécurité (p. ex. les restrictions de longueur).

    On n'évalue pas convenablement les risques pour les pêcheurs qui résultent des mesures de GRH exigeant des modifications aux activités liées à la pêche.
    Il n'y a pas de cours de formation destinés à aider les gestionnaires des ressources à comprendre comment ils doivent intégrer la sécurité à leurs plans de gestion. Donner aux gestionnaires des ressources la formation nécessaire pour la mise en œuvre de la politique nationale précitée.
    Aucune preuve de certification appropriée par TC, soit du personnel, soit du bateau, n'est exigée comme critère pour la délivrance d'un permis du MPO. Partager l'information entre les membres appropriés du milieu de la pêche, pour ce qui est de la sécurité de la pêche et du respect de la réglementation.

    ENGINS DE SAUVETAGE

    OBJECTIF - Les engins de sauvetage sont conçus, transportés, installés, utilisés et entretenus de façon appropriée pour la pêche.

    Contexte

    Les engins de sauvetage sont des outils essentiels qui accroissent les chances de survie lorsque survient une situation d'urgence en mer. Il y a quatre principaux types d'engins de sauvetage, dont chacun répond à un besoin spécifique :

    • dispositifs de flottaison individuels (gilets de sauvetage et vêtements de flottaison individuels [(VFI]);
    • combinaisons d'immersion;
    • radeaux de sauvetage;
    • dispositifs d'alerte en cas de détresse, p. ex. appareils de sauvetage indicateurs de position RLS en cas d'urgence (radiobalises de localisation des sinistres ou RLS) et dispositif ASN (appel sélectif numérique).

    La réglementation relative à la présence des engins de sauvetage à bord des bateaux varie en fonction de la taille des navires et de la catégorie de voyage. Même s'ils ne sont pas exigés par la réglementation, les engins de sauvetage sont souvent transportés à bord des bateaux. Toutefois, plusieurs facteurs font en sorte qu'ils ne sont pas utilisés comme ils devraient l'être ou qu'ils ne fonctionnent pas comme ils le devraient.

    Vêtements de flottaison individuels :La prescription desécuritéminimale relative aux dispositifs de flottaison individuels consiste dans la présence à bord de gilets de sauvetage qui sont conçus pour être utilisés lorsqu'il faut abandonner le bateau et fournissent dans ce cas un niveau de protection plus élevé que celui fourni par la plupart des VFI. Bien que les VFI ne soient pas obligatoires, ils sont recommandés et offrent un certain niveau de protection. De nombreux pêcheurs sont encore réticents à porter des VFI, et ce, même si 25 % des pertes de vie liées à la pêche résultent de chutes par-dessus bord et, dans certains cas, de l'incapacité à remonter à bord du bateau. Les enquêtes du BST ont démontré que le fait de porter un VFI augmente les chance de survie pendant une situation d'urgence, y compris en cas de chute par-dessus bord Note de bas de page 39. Il se peut aussi que les pêcheurs ne portent pas de VFI parce que bon nombre d'entre eux ont accepté le risque et que le vêtement les gêne dans leurs mouvements lorsqu'ils travaillent sur le pont, et qu'ils craignent qu'il soit encombrant.

    Avec le temps, les VFI ont évolué et sont devenus plus confortables et moins encombrants. Par exemple, le Danemark et la Norvège ont mis au point et mis sur le marché des VFI qui sont de plus en plus acceptés par les pêcheurs de ces pays. Â l'échelle nationale, malgré ces améliorations, des efforts visant à informer les pêcheurs des avantages des VFI (information sur les produits et formation sur la sécurité) n'ont pas abouti à l'acceptation universelle du port d'un VFI.

    Combinaisons d'immersion : Même si des cours de familiarisation et des exercices sont exigés par la réglementation, les enquêtes du BST ont démontré que bien des pêcheurs ont de la difficulté à revêtir les combinaisons convenablement, parce qu'ils ne se sont pas exercés à les enfiler, que des fermetures à glissière se coinçaient ou que les combinaisons n'étaient pas de la bonne taille Note de bas de page 40. Bien qu'il y ait de plus en plus de bateaux qui ont à leur bord des combinaisons d'immersion – et que certains bateaux aillent parfois au-delà des exigences réglementaires – on relève encore des lacunes quant au nombre total de bateaux ayant des combinaisons à bord, à l'entretien de celles-ci et aux exercices sur la façon de les revêtir.

    Photo 9. Vue à partir de l'hélicoptère de
    recherche et sauvetage de la GCC du
    bateau de pêche au flétan Lannie & Sisters II,
    mesurant 9,6 m et reposant du côté tribord
    Image
    Vue à partir de l'hélicoptère de recherche et sauvetage de la GCC du bateau de pêche au flétan Lannie & Sisters II, mesurant 9,6 m et reposant du côté tribord

    Radeaux de sauvetage : Les enquêtes du BST ont fait ressortir des problèmes quant aux radeaux de sauvetage, notamment à ce qui a trait à leur arrimage, à leur entretien et à leur mise à l'eau Note de bas de page 41. Il y a encore de nombreux bateaux de pêche qui ne sont pas tenus d'avoir des radeaux de sauvetage à leur bord. Â bord des bateaux qui sont tenus d'en avoir, le fait qu'on ne tienne pas d'exercices et ne présente pas de cours de familiarisation, l'arrimage incorrect des radeaux ou l'absence de mécanismes de dégagement hydrostatique font en sorte que les pêcheurs sont privés de la sécurité qu'un radeau de sauvetage pourrait leur procurer. Transports Canada a publié le BSN 07/2007, qui traite du besoin de bien transporter les radeaux de sauvetage d'une manière qui garantit que ceux-ci flotteront librement et automatiquement en cas de chavirement ou d'engloutissement du bateau. Toutefois, dans le cadre de la présente enquête, le BST a procédé à des vérifications informelles à bord de plus de 200 petits bateaux de pêche de Nouvelle-Écosse, et a constaté que, parmi les bateaux qui étaient équipés de radeaux de sauvetage, près de 70 % des radeaux étaient soit mal arrimés ou équipés d'un mécanisme de dégagement hydrostatique (MDH) qui était mal arrimé, soit totalement dépourvus d'un MDH.

    Dispositifs d'alerte en cas de détresse : En situation il arrive souvent qu'on n'ait pas beaucoup de temps pour émettre un message de détresse; c'est pourquoi les pêcheurs ont d'autres options à leur disposition Note de bas de page 42. Pourtant, alors que les solutions de rechange sont de plus en plus nombreuses, les pêcheurs sont souvent dans l'impossibilité d'émettre des messages de détresse clairs auxquels les secours pourront répondre dans les meilleurs délais. Cette incapacité peut être attribuable à un manque d'équipement, de connaissances, d'exercices ou de formation.

    Depuis 2003, les bateaux de pêche pontés de plus de 8 mètres de longueur doivent être équipés d'un émetteur-récepteur VHF doté de la capacité ASN (appel sélectif numérique). Il suffit d'appuyer sur un bouton pour que la radio à ASN émette automatiquement un message de détresse. Le temps requis pour localiser un bateau en détresse peut diminuer énormément quand le numéro d'identification du service maritime mobile (ISMM) de la radio est bien enregistré et que l'appareil est intégré au GPS du bateau de manière à ce que la position de ce dernier puisse être transmise automatiquement. L'installation d'un GPS n'est pas requise par la réglementation. Toutefois, dans le cas d'un bateau équipé d'un GPS, l'appareil doit être intégré à la radio à ASN.

    Les consultations ont révélé que les pêcheurs ne sont pas pleinement conscients des capacités du dispositif ASN et peuvent être agacés par le nombre élevé de signaux non pertinents, et mettre le dispositif hors tension. Les enquêtes passées du BST ont révélé que certains pêcheurs ne connaissent pas bien la fonction du dispositif d'ASN, n'ont pas établi de liaison GPS ou n'ont pas bien enregistré le numéro ISMM Note de bas de page 43.

    L'exigence actuelle relative à la présence à bord d'une radiobalise de localisation des sinistres stipule que tous les bateaux de 8 m ou plus de longueur naviguant au-delà des limites du voyage de cabotage national de classe 3 doivent avoir une radiobalise de localisation des sinistres à leur bord. Toutefois, des pêcheurs n'installent ou n'enregistrent pas correctement leurs RLS ou négligent de communiquer des coordonnées à jour aux autorités. Ces oublis, ainsi que le nombre élevé de fausses alarmes, ont pour effet de rendre difficiles les opérations de recherche et de sauvetage Note de bas de page 44.

    De nombreux membres du milieu de la pêche du Canada ont consenti des efforts pour faire en sorte que les pêcheurs utilisent davantage les engins de sauvetage. Ils ont fourni de l'information sous forme de dépliants, de DVD, de bulletins de sécurité, de publications techniques de TC Note de bas de page 45 et de publications de la Garde côtière canadienne Note de bas de page 46, d'initiatives de l'industrie Note de bas de page 47, et de documents de réglementation Note de bas de page 48. En février 2012, la Commission de la santé et de la sécurité du travail (CSST) du Québec a rendu obligatoire pour les pêcheurs de homards le port d'un VFI en tout temps et, pour les bateaux, l'installation d'un dispositif permettant de remonter à bord. La CSST participe aussi à des travaux de recherche visant à trouver et à mettre en œuvre des moyens de prévenir les chutes par-dessus le bord d'un homardier du Québec. Sur le plan international, la France, l'Irlande, l'Afrique du Sud et l'Espagne exigent le port de VFI, mais les règles qui s'y rattachent varient. Certaines entreprises de pêche du Canada exigent aussi qu'on porte un VFI sur le pont, quelles que soient les conditions météorologiques.

    Au fil des années, le Bureau a formulé 13 recommandations concernant les engins de sauvetage (Annexe A). Plusieurs de ces recommandations demandent que les bateaux de pêche aient des équipements de sauvetage à leur bord et que ces équipements fonctionnent comme il se doit Note de bas de page 49. Par exemple, après l'accident du Straits Pride II, survenu en 1990,le Bureau a recommandé que TC termine au plus tôt sa révision du Règlement sur la sécurité des bateaux de pêche pour faire en sorte que la présence de combinaisons d'immersion soit obligatoire à bord des bateaux. De même, après le naufrage du Brier Mist, survenu en 1998, le Bureau a recommandé à TC d'exiger que les petits bateaux de pêche soient équipés de RLS. Ni l'une ni l'autre de ces recommandations n'a été mise en œuvre entièrement.

    Il y a encore certains écarts qui font en sorte que ces dispositifs ne peuvent pas être utilisés à leur plein potentiel.

    Analyse des pratiques et des écarts

    Les listes qui suivent résument les pratiques, les politiques et les procédures du milieu de la pêche qui ont été recensées et validées tout au long de l'enquête comme ayant une incidence sur les questions de sécurité liées aux engins de sauvetage.

    Le Bureau a constaté que les pêcheurs :

    • équipent parfois leurs bateaux d'engins de sauvetage dans le seul but de se conformer à la réglementation;
    • placent et arriment les engins de sauvetage de façon à nuire le moins possible aux activités liées à la pêche;
    • sont réticents à porter des VFI parce que bon nombre d'entre eux ont accepté le risque;
    • disent que le port d'un VFI gêne leurs mouvements lorsqu'ils travaillent sur le pont et craignent qu'il soit encombrant;
    • ont souvent de la difficulté à enfiler une combinaison d'immersion;
    • s'impatientent à force d'entendre les alarmes fréquentes transmises sur les ondes de la radio à ASN, et coupent le contact de l'appareil;
    • sont d'avis que l'équipement qu'ils sont tenus d'avoir à bord selon la réglementation ne répond pas toujours à leurs besoins pratiques (p. ex. la difficulté d'utiliser une radio à ASN);
    • ne font pas toujours la mise à jour des coordonnées de leur RLS;
    • souvent, ne comprennent pas à quel moment il faut faire l'essai des RLS;
    • ne tiennent pas toujours des exercices, et supposent parfois que la formation, la certification et l'expérience garantissent une réaction rapide en cas d'urgence;
    • achètent volontairement des radeaux de sauvetage dans certaines régions.

    En ce qui concerne les autres membres du milieu de la pêche, le Bureau a constaté ce qui suit :

    • L'industrie fournit toute une gamme d'engins de sauvetage (VFI, combinaisons d'immersion, gilets de sauvetage).
    • TC n'accepte que les engins de sauvetage d'un type approuvé comme étant conforme aux exigences canadiennes.
    • Certains organismes de réglementation publient des bulletins de sécurité qui font la promotion des avantages liés à une bonne installation des engins de sauvetage, à leur entretien régulier et aux exercices d'utilisation de ces engins. L'éducation et la promotion, alliées à une exigence de WorkSafeBC, ont fait en sorte que les pêcheurs sont plus nombreux à porter un VFI en Colombie-Britannique.
    • En février 2012, la CSST du Québec a rendu obligatoire pour les pêcheurs de homards le port d'un VFI en tout temps et, pour les bateaux, l'installation d'un dispositif permettant de remonter à bord.
    • Certaines entreprises de pêche exigent le port de VFI, quelles que soient les conditions météorologiques.
    • Les bateaux d'une jauge brute de plus de 15 tonneaux sont tenus de posséder un document spécifiant les effectifs de sécurité, émis par TC, qui précise le nombre d'équipage minimal requis pour exploiter le bateau (assurant ainsi qu'il y ait l'équipage requis pour manipuler les engins de sauvetage).
    • TC exige la formation sur les fonctions d'urgence en mer (FUM).
    • Les exigences relatives au port d'un VFI des pays tels que la France, l'Irlande, l'Afrique du Sud et l'Espagne ont été prises en compte.

    Considérant les pratiques, les politiques et les procédures du milieu de la pêche précitées, le tableau qui suit contient la description des écarts et celle des mesures de sécurité connexes qu'il faut prendre pour atteindre l'objectif de sécurité associé à cette question.

    OBJECTIF - Les engins de sauvetage sont bien conçus, transportés, arrimés, utilisés et entretenus en fonction des activités liées à la pêche.
    Écart lié à la question de sécurité des
    ENGINS DE SAUVETAGE
    Mesures de sécurité que doivent prendre les membres du milieu de la pêche
    Les engins de sauvetage qui sont exigés par la réglementation ne répondent pas toujours aux besoins pratiques (p. ex. la difficulté d'utiliser une radio à ASN). S'assurer que l'équipement qui doit se trouver à bord des bateaux peut être utilisé de façon pratique par les pêcheurs.
    Les procédures en ce qui a trait à la vérification de l'entretien courant des radeaux de sauvetage au cours des années entre les inspections périodiques font défaut, malgré la recommandation M97-01 du BST. S'assurer de l'existence et de la mise en œuvre de procédures permettant de vérifier si l'entretien courant des radeaux de sauvetage a lieu suivant les besoins.
    Les pêcheurs ne portent pas tous un VFI lorsqu'ils travaillent sur le pont. S'assurer de l'uniformité des dispositions des diverses autorités en matière de réglementation concernant le port d'un VFI.
    Ce ne sont pas tous les bateaux de pêche qui ont à leur bord des combinaisons d'immersion qui conviennent à l'équipage, malgré la recommandation M92-07 du BST. Élaborer et adopter des dispositions relatives à la présence de combinaisons d'immersion à bord des bateaux.
    Les bateaux de pêche ne sont pas tous équipés d'une radiobalise de localisation des sinistres, malgré la recommandation M00-09 du BST. Élaborer et adopter des dispositions relatives à la présence d'une radiobalise de localisation des sinistres à bord de tous les bateaux de pêche.
    Les radeaux de sauvetage ne sont pas toujours installés de façon efficace ou mis à l'eau de façon efficiente durant une situation d'urgence, malgré la recommandation M93-03 du BST.

    Réviser les plans de cours de formation ainsi que les modes de prestation et d'évaluation pour qu'ils traitent convenablement de l'importance :

    • des exercices de sécurité, particulièrement en ce qui concerne la mise à l'eau des radeaux de sauvetage;
    • des avantages des VFI, des dispositifs permettant de remonter à bord, des radiobalises de localisation des sinistres et des combinaisons d'immersion;
    • de l'entretien de tous les engins de sauvetage à bord dans le cadre des bonnes pratiques de travail.
    La formation n'inculque pas l'importance de l'entretien des engins de sauvetage ou des exercices de sécurité pour ce qui est d'abréger le délai de réaction et d'accroître l'efficacité des équipes pendant une situation d'urgence.

    APPROCHE DE RÉGLEMENTATION DE LA SÉCURITÉ

    OBJECTIF - Un cadre de réglementation coordonné et appliqué de façon uniforme appuie l'instauration d'une culture de sécurité dans le milieu.

    Contexte

    L'élaboration de la réglementation fédérale est un processus qui exige du temps : en effet, il se passe en moyenne 13 ans Note de bas de page 50 entre le moment oû TC constate l'existence d'une lacune de sécurité et celui oû l'on modifie la réglementation. Par exemple, le Bureau a recommandé en 1992 que TC veille à ce que les membres réguliers d'équipages de bateaux de pêche « reçoivent une formation en bonne et due forme sur l'équipement de sauvetage et les techniques de survie » Note de bas de page 51. Or, ce n'est qu'en 2008 que les exigences relatives à la formation sur les fonctions d'urgence en mer ont été mises en application, quoiqu'uniquement pour les membres d'équipage nécessaires pour répondre aux besoins en dotation sécuritaire en personnel. Dans d'autres cas, des clauses de droits acquis peuvent faire en sorte que des lacunes de sécurité persistent très longtemps. Par exemple, un pêcheur qui compte 12 mois de service en mer à titre de capitaine d'un bateau de pêche jaugeant plus de 15 tonneaux de jauge brute et qui a réussi le cours pour l'obtention du certificat de formation de conducteur de petits bâtiments (CFCPB) se qualifie pour l'obtention d'un brevet de service de capitaine de bâtiment de pêche de 60 tonneaux de jauge brute ou moins sans avoir à suivre une formation exhaustive sur la stabilité. Le cours de CFCPB n'offre qu'une heure de cours sur la stabilité, ce qui fait que les pêcheurs n'acquièrent peut-être pas des connaissances appropriées sur la stabilité; il s'ensuit que cette lacune de sécurité peut passer inaperçue et ne jamais être corrigée.

    Une réglementation efficace doit être accompagnée d'activités de contrôle de la conformité et d'application de la loi. Le Bureau a relevé de nombreux manques d'uniformité dans la réglementation et sa mise en œuvre Note de bas de page 52.

    Lorsque le processus réglementaire prend du temps, TC a recours à des mesures intérimaires, telles que la publication de bulletins de la sécurité des navires, pour traiter les questions de sécurité urgentes. Par exemple, le Ministère a une politique intérimaire sur la détermination des exigences relatives à la stabilité des bateaux de pêche Note de bas de page 53. Pourtant, même si TC a communiqué à ses bureaux régionaux des procédures relatives à la mise en œuvre de cette politique, ses bureaux régionaux n'ont pas été en mesure de faire un suivi pour savoir si l'on appliquait bien la politique ou si l'on se conformait à ses dispositions. Il s'ensuit que les activités de mise en œuvre et de surveillance de la conformité varient d'un bout à l'autre du pays. Dans le rapport sur le chavirement du Ryan's Commander, le Bureau a constaté que « les faiblesses signalées du régime d'inspection et les incohérences dans l'application des pouvoirs discrétionnaires révèlent la présence de lacunes dans le système de gestion de la qualité de Transports Canada » Note de bas de page 54.

    L'information recueillie au cours de la présente enquête fait encore ressortir le fait que, pour ce qui est de la politique de TC sur la détermination des exigences relatives à la stabilité des bateaux de pêche, on note un manque d'uniformité dans les activités de mise en œuvre et de surveillance de la conformité. En Colombie-Britannique, sur les 100 propriétaires ou exploitants de navires interrogés, moins de 10 % étaient au courant du BSN 04/2006 et du questionnaire sur la stabilité qui l'accompagnait. En Nouvelle-Écosse, 12 des 20 pêcheurs interrogés ont rempli un questionnaire et l'ont renvoyé à TC, mais il n'y a pas eu de suivi. Par contraste, depuis avril 2006, les inspecteurs de TC au Québec ont parlé du questionnaire lors de 185 inspections de bateaux. Au total, 153 pêcheurs se sont fait aider pour remplir le questionnaire, et 89 ont identifié des facteurs de risque qui affectaient leurs activités liées à la pêche.

    Les exigences relatives à la carte d'enregistrement des pêcheurs (CEP) du MPO sont un autre exemple du manque d'uniformité entre les régions. Le MPO exige que toute personne de 16 ans et plus qui pêche à bord d'un bateau de pêche commerciale soit titulaire d'une CEP Note de bas de page 55, sauf les pêcheurs de Terre-Neuve-et-Labrador, car dans cette province, c'est le Professional Fish Harvesters Certification Board (PFHCB) (conseil de certification des pêcheurs professionnels) qui se charge de l'enregistrement des pêcheurs. Dans cette province, le MPO reconnaît l'accréditation du PFHCB et ne délivre des permis de pêche et des quotas qu'aux personnes qui possèdent le certificat du PFHCB. Au Québec, le Bureau d'accréditation des pêcheurs et des aides-pêcheurs du Québec (BAPAP) s'est aussi vu confier la responsabilité d'enregistrer les pêcheurs et a mis en place un système d'accréditation similaire pour s'assurer que ceux qui font de la pêche commerciale possèdent des compétences reconnues et ont reçu une formation sur la sécurité. Le BAPAP souhaite que son accréditation soit reconnue par le MPO comme elle l'est pour Terre-Neuve-et-Labrador. Cependant, le MPO, le BAPAP et les pêcheurs n'ont pas encore réussi à s'entendre sur cette question.

    C'est à Transports Canada qu'il incombe d'adopter et de mettre en application les règlements et les normes se rapportant à la sécurité et à l'armement en équipage de tous les navires commerciaux, y compris les bateaux de pêche. En principe, cette responsabilité ne va pas jusqu'à la « sécurité du lieu de travail » des pêcheurs. Les tribunaux ont déterminé que les pouvoirs conférés aux provinces dans les domaines de la « propriété et des droits civils » aux termes de la Loi constitutionnelle de 1867 signifiaient que les provinces pouvaient régir certains aspects de la pêche commerciale, notamment les relations de travail, la sécurité au travail et l'indemnisation des accidents de travail Note de bas de page 56. Tant et aussi longtemps que ces lois et règlements provinciaux n'entrent pas en conflit avec ceux de Transports Canada, ils peuvent rester en vigueur. La portée de la réglementation varie toutefois selon la province.

    Dans certaines provinces, il existe un manque de coordination avec TC, ce qui a subséquemment donné lieu à des lacunes et des redondances dans la réglementation. Certaines provinces n'ont pas encore reconnu la nécessité de réglementer la sécurité au travail des pêcheurs  Note de bas de page 57.Dans certaines provinces, un bateau de pêche n'est même pas reconnu comme un lieu de travail. Pour cette raison, près de la moitié des pêcheurs du Canada ne font l'objet d'aucune surveillance provinciale de la sécurité, et ne bénéficient d'aucune assurance contre les accidents de travail. En outre, la relation employeur-employé est ambiguë dans l'industrie de la pêche. Dans certaines provinces, les pêcheurs sont considérés soit comme des « cointéressés » Note de bas de page 58, soit comme des propriétaires d'entreprises indépendants et, par conséquent, ne sont pas assujettis à la réglementation sur la sécurité au travail.

    Un autre exemple de problème de coordination a été trouvé en Colombie-Britannique. WorkSafeBC considérait que la stabilité des bateaux faisait partie de la sécurité au travail, tandis que TC était d'avis que cette responsabilité n'est pas partagée avec l'autorité provinciale. La question a été réglée subséquemment par un PE.

    Pour corriger cette situation, le Bureau a recommandé, à la suite de l'accident du S.S. Brothers, survenu en 1996 que TC, de concert avec les administrations provinciales compétentes, entreprenne un examen des règlements de sécurité qui sont appliqués par les deux ordres de gouvernement dans l'espoir de s'assurer que les dispositions réglementaires touchant la sécurité au travail à bord des bateaux de pêche et la sécurité générale des opérations soient harmonisées et appliquées de façon à atteindre les objectifs visés. Note de bas de page 59

    On a réalisé des progrès relativement à la répartition des responsabilités entre les organismes fédéraux et provinciaux. Par exemple, TC et WorkSafeBC ont signé en 2001 un protocole d'entente visant à clarifier les responsabilités de chaque organisme de réglementation. Plus récemment, au Québec, une entente semblable a été signée par TC et la CSST en 2011. Pourtant, il y a encore du travail à faire pour en arriver à une façon coordonnée d'aborder la réglementation. Par exemple, quand TC a invité toutes les provinces à se rencontrer pour favoriser la participation des intéressés de l'industrie de la pêche en mars 2011, seulement la Colombie-Britannique, l'Ontario, la Nouvelle-Écosse et l'Île-du-Prince-Édouard ont assisté à la rencontre.

    Pour pallier l'absence partielle de surveillance provinciale, TC a incorporé à son projet de Règlement sur la sécurité des bateaux de pêche des dispositions visant à assurer la protection de base des équipages dont les bateaux ne sont pas visés par d'autres règlements.

    Un des objectifs plus généraux du projet de Règlement sur la sécurité des bateaux de pêche consiste à encourager les pêcheurs à assumer une plus grande part de responsabilités relativement à la sécurité de leurs activités. Parallèlement, TC propose aussi de modifier son régime d'inspection des navires pour faire en sorte que les propriétaires de navires soient davantage appelés à exercer une autosurveillance. Le Bureau a également noté le besoin d'apporter des changements et formulé des recommandations voulant qu'on porte une plus grande attention aux panneaux d'écoutille étanches et à l'entretien des radeaux de sauvetage, à la suite des naufrages du Brier Mist et du Hili-Kum Note de bas de page 60. Les changements dans le régime d'inspection de TC s'inscrivent dans une transition continue qui délaissera une approche centrée sur l'inspection obligatoire aux fins de la certification au profit d'une approche qui tient compte du risque et de l'autosurveillance et selon laquelle TC surveillera le respect de la réglementation. Cette transition prendra du temps et supposera une surveillance étroite. Entre-temps, il se peut qu'un nombre accru de pêcheurs se fient aux inspections réalisées aux fins d'assurance pour connaître l'état et le degré de sécurité de leurs bateaux. Ces inspections peuvent être trompeuses, toutefois, car elles ne portent pas toutes sur les mêmes sujets – il peut arriver que des secteurs critiques du bateau ne soient pas inspectés ou que des défauts latents passent inaperçus Note de bas de page 61.

    Bien que la conformité à la réglementation soit cruciale, il y a aussi plusieurs programmes autres que des programmes de réglementation qui font la promotion de la sécurité. En Colombie-Britannique, le programme Fish Safe offre aux pêcheurs une formation pratique dont la présentation est assurée par des pêcheurs Note de bas de page 62. Dans d'autres provinces, comme Terre-Neuve-et-Labrador et le Québec, on offre une formation en pratiques de travail sécuritaires qui vont au-delà des exigences de TC.

    Les fiches de renseignements sur les problèmes maritimes de la Liste de surveillance rendue publique par le BST en 2010 Note de bas de page 63 précisaient que de nouvelles dispositions réglementaires ne pouvaient pas suffire à elles seules à assurer la sécurité.

    De fait, le Bureau a remis cet enjeu à l'avant-plan dans la Liste de surveillance suivante parue en mai 2012,  et a incité le gouvernement à collaborer avec les autres membres du milieu de la pêche à :

    • adopter une approche favorisant une culture de la sécurité dans les activités liées à la pêche;   
    • admettre les liens entre les lacunes de sécurité.

    Analyse des pratiques et des écarts

    Les listes qui suivent résument les pratiques, les politiques et les procédures du milieu de la pêche qui ont été recensées et validées durant l'enquête comme ayant une incidence sur les questions de sécurité liées à l'approche de réglementation sur la sécurité.

    Le Bureau a constaté que les pêcheurs :

    • procèdent à des consultations en personne pour bien comprendre en quoi la réglementation s'applique à leur pêche spécifique;
    • ont de la difficulté à comprendre la réglementation;
    • composent avec des règlements peu uniformes et peu coordonnées qui relèvent de divers ordres de gouvernement;
    • sont parfois contrariés par le manque d'uniformité de l'application de la réglementation;
    • ne modifient habituellement pas leur comportement lorsqu'il y a des contradictions entre les règlements/exigences quant à la délivrance des permis des divers ordres de gouvernement;
    • s'opposent à des règlements qui ne tiennent pas compte des activités liées à la pêche ou qui ne peuvent pas s'y adapter;
    • s'attendent à ce que la réglementation prévoie des solutions sensées qui répondent à des préoccupations de sécurité qui sont bien comprises;
    • se conforment parfois à la réglementation dans le seul but d'obtenir une certification.

    En ce qui concerne les autres membres du milieu de la pêche, le Bureau a constaté ce qui suit :

    • Certaines provinces ont mis en place des politiques d'indemnisation des accidents du travail qui s'appliquent spécifiquement aux pêcheurs.
    • La formation sur les FUM est obligatoire seulement pour les membres d'équipage nécessaires pour répondre aux besoins en dotation sécuritaire en personnel.
    • Le MPO exige que les pêcheurs de Terre-Neuve-et-Labrador possèdent une certification professionnelle pour obtenir un permis de pêche.
    • Que les protocoles d'entente signés par TC et les commissions provinciales d'indemnisation des accidents du travail (WorkSafeBC et la CSST) clarifient les responsabilités de chaque organisme de réglementation.
    • TC applique la réglementation en partie en imposant des sanctions administratives pécuniaires.
    • Le projet de Règlement sur la sécurité des bateaux de pêche de TC inclura des dispositions de base relatives à la sécurité au travail en rapport avec la construction, l'équipement et l'équipage qui ne sont pas visés par d'autres règlements.
    • Des consultations portant sur la réglementation fédérale sont menées par l'intermédiaire du Conseil consultatif maritime canadien.
    • Des consultations régionales portant sur la réglementation fédérale sont menées par l'intermédiaire d'organisations variées.
    • Le Comité permanent de la région du Québec sur la sécurité des bateaux de pêche tient deux fois par année un forum consultatif qui s'adresse aux pêcheurs du Québec.
    • Les changements que TC propose d'apporter au régime d'inspection des navires feront la promotion de l'autosurveillance par les propriétaires de navires.

    Considérant les pratiques, les politiques et les procédures du milieu de la pêche précitées, le tableau qui suit contient la description des écarts et celle des mesures de sécurité connexes qu'il faut prendre pour atteindre l'objectif de sécurité associé à cette question.

    OBJECTIF - Un cadre de réglementation coordonné et appliqué de façon uniforme appuie une culture de sécurité dans le milieu.
    Écart lié à la question de sécurité de
    L'APPROCHE DE RÉGLEMENTATION DE LA SÉCURITÉ
    Mesures de sécurité que doivent prendre les membres du milieu de la pêche
    Il peut y avoir un délai considérable entre le moment oû une lacune de sécurité est constatée et celui oû un règlement est mis en œuvre. S'assurer de mettre en place les mesures intérimaires appropriées qui permettront de traiter les lacunes de sécurité jusqu'au moment oû les modifications réglementaires nécessaires pourront entrer en vigueur.
    Les règlements et les processus intérimaires ne sont pas mis en œuvre et appliqués uniformément. S'assurer de l'uniformité de l'application de ces mesures intérimaires ainsi que des règlements.
    Il y a un manque de coordination entre le gouvernement fédéral et les provinces, et la réglementation sur les lieux de travail n'est pas uniforme, et ce, malgré la recommandation M99-01 du BST. Collaborer activement et efficacement en ce qui a trait à la sécurité de la pêche, aux exigences réglementaires ainsi qu'à la conformité et à l'application dans le but de créer l'uniformité et d'éliminer la redondance.
    Les mesures de GRH peuvent entrer en conflit avec l'esprit de la réglementation de TC sur la sécurité des bateaux (p. ex. taille des bateaux par rapport à la zone de pêche).
    Les règlements sont parfois peu pratiques. Améliorer les consultations entre les membres du milieu de la pêche en ce qui concerne :
    • le besoin de nouvelles initiatives en matière de réglementation;
    • le contenu de ces règlements et les ressources associées à la conformité;
    • la compréhension et la sensibilisation du milieu à ces règlements.
    Les règlements ne sont pas toujours bien compris.
    On se fie trop à la réglementation lorsqu'il s'agit de corriger des lacunes de sécurité.
    Le milieu de la pêche est peu sensibilisé aux nouveaux règlements.
    On ne prend pas assez en considération les ressources et les efforts requis (y compris le coût) pour respecter la réglementation.

    Formation

    OBJECTIF - La formation est efficace et est renforcée par des exercices périodiques.

    Contexte

    La formation constitue le moyen le plus courant de transférer des connaissances et d'acquérir des compétences. Elle est un élément clé de la sécurité des pêcheurs canadiens. Pourtant, malgré les avantages de la formation, bien des pêcheurs sont réticents à s'inscrire à des cours de formation, notamment en raison du coût, de la présentation de la formation, de leur âge et de leur sentiment d'indépendance ou d'autonomie.

    La disponibilité et l'efficacité de la formation offerte au Canada sur la sécurité dans l'industrie de la pêche sont variables, parce que le mode de présentation et le financement des cours sont différents d'une région à l'autre. Â Terre-Neuve-et-Labrador, par exemple, les pêcheurs doivent consacrer approximativement 60 jours pour se préparer à passer les examens de capitaine de bâtiment de pêche, quatrième classe, et les pêcheurs doivent payer 20 % du coût. En Colombie-Britannique, les pêcheurs doivent consacrer environ 14 jours à cette même préparation, et ils paient 100 % du coût.

    En plus du coût, la méthode d'enseignement et le degré d'engagement à l'égard de la mise en pratique des compétences acquises constituent des considérations importantes. L'enseignement en classe, qui exige que les pêcheurs écoutent ce que dit l'instructeur, prennent des notes et mémorisent des informations, a tendance à être inefficace. Pour qu'elles soient davantage efficaces, les méthodes d'enseignement et d'examen doivent être pratiques, doivent tenir compte de l'expérience des pêcheurs et doivent simuler des situations de pêche réelles.

    Photo 10. Journée d'exercice de l'industrie. Quatre
    pêcheurs vêtus d'une combinaison d'immersion se
    réunissent près du radeau de sauvetage, à bord de leur
    bateau attaché au quai du port de Comox
    (Colombie-Britannique)
    Image
    Journée d'exercice de l'industrie. Quatre pêcheurs vêtus d'une combinaison d'immersion se réunissent près du radeau de sauvetage, à bord de leur bateau attaché au quai du port de Comox (Colombie-Britannique)

    Même quand l'enseignement est efficace, on retire véritablement les avantages de la formation uniquement lorsque les pêcheurs s'exercent régulièrement, à bord de leurs bateaux, à mettre en pratique les compétences qu'ils ont acquises pendant les cours. Les exercices sont particulièrement importants dans le cas de la formation sur les fonctions d'urgence en mer alors que la rapidité et la coordination sont essentielles. Pendant une situation d'urgence, la sécurité de l'équipage dépend en grande partie des capacités et de la fiabilité des équipements de survie et de la mesure dans laquelle l'équipage connaît l'équipement et sait comment l'utiliser. Souvent, quand on prend la décision d'abandonner un navire en pleine mer, les gens composent avec une pression intense et ont très peu de temps pour abandonner le bateau. Les équipages qui connaissent bien les équipements de survie de leur bateau sont mieux à même de réagir correctement lorsque survient une situation d'urgence. Par exemple, si l'on s'exerce plusieurs fois par année à enfiler des combinaisons d'immersion pendant les exercices d'urgence, on prendra moins de temps pour rechercher et enfiler l'équipement lorsqu'on fera face à une véritable situation d'urgence.

    Au fil des ans, le Bureau a reconnu l'importance des exercices d'urgence. Après le naufrage du Pacific Bandit, en 1995, le Bureau a constaté que, comme on n'avait pas procédé à des exercices d'urgence, des membres d'équipage ignoraient oû l'équipement de sauvetage était rangé Note de bas de page 64. Plus tard, après le chavirement du Cap Rouge II, survenu en 2002, le Bureau a conclu que l'absence d'exercices de mesures d'urgence « mine les avantages de la formation à ces mesures » Note de bas de page 65. Par contraste, dans son rapport sur le naufrage du Atlantic Prize, survenu en 1998, le Bureau a constaté que le fait que les membres de l'équipage avaient fait des exercices d'urgence régulièrement « a contribué pour beaucoup à leur survie » Note de bas de page 66. Encore une fois, dans le rapport d'enquête sur le naufrage du bateau de pêche BCM Atlantic en 2000 Note de bas de page 67, le Bureau a déterminé que l'abandon rapide et réussi était attribuable à l'exercice d'embarcation récent qui avait été mené en présence d'un inspecteur de TC. En 2003, ces constatations ont amené le Bureau à recommander que tous les membres du milieu de la pêche « entreprennent de réduire les pratiques imprudentes par l'entremise d'un code de pratiques exemplaires à l'intention des petits bateaux de pêche […] et que l'adoption d'un tel code soit appuyée par l'entremise de programmes d'éducation et de sensibilisation Note de bas de page 68 ».

    On a pris des mesures pour pallier le manque d'efficacité de la formation. Â Terre-Neuve-et-Labrador, le Fisheries and Marine Institute de l'université Memorial, travaille à la mise au point d'un simulateur électronique de stabilité de concert avec le Conseil canadien des pêcheurs professionnels. De même, le Professional Fish Harvesters Certification Board (conseil de certification des pêcheurs professionnels), tout comme le bureau d'accréditation des pêcheurs du Québec (BAPAP), exige que tous les nouveaux pêcheurs respectent des normes minimales de compétence professionnelle, y compris la formation sur les FUM, pour être admissibles à la certification provinciale.

    En Colombie-Britannique, le programme Fish Safe est un programme à participation facultative qui donne une formation sur la stabilité. Dans le cadre d'une initiative récente du programme Fish Safe, appelée « The Safest Catch », des pêcheurs-conseillers qui ont suivi une formation font des démonstrations à bord des navires et présentent de l'information sur l'équipement de sauvetage, les exercices d'intervention d'urgence et d'autres sujets liés à la sécurité.

    Au Québec, certaines écoles secondaires offrent des cours de formation professionnelle à temps plein qui incluent l'utilisation d'un bateau-école équipé pour différents types d'activités liées à la pêche à ceux qui se préparent à passer les examens de capitaine de bâtiment de pêche, quatrième classe, de TC. D'autres groupes offrent des programmes d'éducation et de sensibilisation pour promouvoir la formation. Par exemple, certaines entreprises de pêche ont mis sur pied des programmes pendant lesquels les équipages se familiarisent avec les bateaux et font des exercices de sécurité avant que le bateau quitte le port.

    Ces progrès sont encourageants, mais, comme le montre l'analyse des écarts, il y a encore des raisons qui expliquent pourquoi la formation n'est pas parfaitement eficace et les exercices de sécurité ne sont pas effectués régulièrement dans le milieu de la pêche du Canada.

    Analyse des pratiques et des écarts

    Les listes qui suivent résument les pratiques, les politiques et les procédures du milieu de la pêche qui ont été recensées et validées tout au long de l'enquête comme ayant une incidence sur les questions de sécurité liées à la « formation ».

    • Le Bureau a constaté que les pêcheurs :
    • mènent généralement leurs activités en se fondant sur des connaissances, des compétences et une attitude qu'ils ont acquises principalement grâce à leur expérience;
    • évaluent et gèrent les risques en se basant sur leur expérience;
    • résistent parfois à l'idée de suivre de la formation pour différentes raisons (coût, manque de temps, âge, connaissances acquises précédemment, attitude);
    • ne peuvent pas justifier le coût de la formation, surtout si la saison est brève;
    • sont déconcertés par la réglementation qui encadre la formation;
    • se conforment parfois à la réglementation relative à la formation dans le seul but d'obtenir une certification;
    • ne peuvent parfois pas satisfaire aux exigences quant au temps de service en mer qu'on doit accumuler pour obtenir la certification, parce que les saisons de pêche sont brèves;
    • sont frustrés lorsque la formation est conforme aux exigences, mais s'avère inefficace;
    • dans certains cas, suivent des cours de formation qui ne sont pas obligatoires.

    En ce qui concerne les autres membres du milieu de la pêche, le Bureau a constaté ce qui suit :

    • Le Règlement sur le personnel maritime précise les certificats qu'on doit posséder pour pouvoir exploiter un bateau de pêche.
    • TC approuve les fournisseurs de services de formation.
    • Des subventions pour la formation sont disponibles dans certaines régions.
    • TC met le document Petits bateaux de pêche : Manuel de sécurité à la disposition du public.
    • Terre-Neuve-et-Labrador et le Québec ont mis sur pied des programmes de certification professionnelle pour les pêcheurs.
    • WorkSafeBC, la CSST et le NSFSC (Conseil sectoriel des pêches de la Nouvelle-Écosse) fournissent un manuel de sécurité aux pêcheurs.
    • En Colombie-Britannique, l'association vouée à la sécurité Fish Safe offre des programmes de formation et de mentorat.
    • Certaines écoles du Québec offrent des cours de formation professionnelle à temps plein pour ceux qui se préparent à passer les examens de capitaine de bâtiment de pêche, quatrième classe, de TC.
    • Certaines entreprises de pêche de Colombie-Britannique donnent des cours de familiarisation et des cours sur les exercices de sécurité.
    • Certaines associations de sécurité et certains bureaux d'indemnisation des accidents du travail offrent des cours de formation à quai et du matériel didactique.

    Considérant les pratiques, les politiques et les procédures du milieu de la pêche précitées, le tableau qui suit contient la description des écarts et celle des mesures de sécurité connexes qu'il faut prendre pour atteindre l'objectif de sécurité associé à cette question.

    OBJECTIF La formation est efficace et elle est renforcée par des exercices périodiques.
    Écart relatif à la question de sécurité de la FORMATION Mesures de sécurité que doivent prendre les membres du milieu de la pêche
    On note un manque de programmes exhaustifs de sensibilisation et d'éducation, malgré ce qu'exige la recommandation M03-07 du BST. Créer des programmes de formation uniformes, compréhensibles et pratiques, et s'assurer que les membres du milieu de la pêche y accèdent et les utilisent généralement.
    L'évaluation de la compétence par TC au moyen d'examens écrits normalisés sanctionne de façon non intentionnelle la prestation d'une formation inefficace.
    Les méthodes de formation des adultes ne sont pas appliquées uniformément d'un bout à l'autre du pays.
    Les programmes de formation en sécurité de TC n'intègrent pas entièrement tous les facteurs de risque pour les pêcheurs (p. ex. WorkSafeBC a mentionné des dangers propres à la pêche dans son règlement sur la santé et la sécurité au travail).
    Le coût et la disponibilité des cours de formation varient considérablement d'un bout à l'autre du pays.
    Les avantages des exercices d'urgence périodiques, qui permettent d'abréger les délais de réaction et d'accroître la coordination au sein de l'équipe d'urgence, ne sont pas bien dégagés. Réviser les plans de cours de formation ainsi que les modes de prestation et d'évaluation pour qu'ils traitent convenablement de l'importance des exercices de sécurité, particulièrement en ce qui concerne la mise à l'eau des radeaux de sauvetage.

    Information de sécurité

    OBJECTIF - L'information relative à la sécurité est pratique et compréhensible et elle rejoint les membres du milieu de la pêche qui en ont besoin.

    Contexte

    La présente enquête a mis en évidence la variété d'attitudes et de comportements qu'on observe dans le milieu de la pêche au Canada à l'égard de la sécurité. En règle générale, les pêcheurs évaluent les risques en se fondant sur leur expérience, ce qui les amène à croire que, le passé étant garant de l'avenir, ils ne seront pas victimes d'accidents parce qu'ils n'en ont jamais eu par le passé. Les enquêtes sur les accidents montrent que de nombreuses victimes sont d'avis qu'elles n'ont pas pris plus de risques le jour de l'accident qu'elles n'en prennent à tout autre moment. Dans ces conditions, il est difficile de sensibiliser les gens aux risques qu'ils courent, et de les motiver à faire ce qu'ils doivent faire pour être prêts si un événement, aussi improbable soit-il, survenait.

    Bien des membres du milieu de la pêche ont dit que l'information sur la sécurité devrait être facilement disponible et être présentée dans un langage clair et simple.

    Depuis sa création il y a une vingtaine d'années, le BST a enquêté sur des accidents de pêche, a signalé des lacunes de sécurité et a communiqué avec le public en publiant des rapports et des recommandations. Toutefois, les rapports du BST ne sont pas lus par un grand nombre de personnes, était donné que leur diffusion est limitée et que souvent ils ne sont pas écrits à l'intention des pêcheurs. Au cours de la même période, bien que le Bureau ait formulé 42 recommandations de sécurité portant sur l'industrie de la pêche à l'intention de TC, un grand nombre des questions abordées dans ces recommandations continuent d'être des causes d'accidents. L'information de sécurité n'a pas les effets attendus – à savoir alerter les pêcheurs aux questions de sécurité et, éventuellement, prévenir des accidents.

    TC consulte les pêcheurs par l'intermédiaire du Conseil consultatif maritime canadien et produit des publications techniques et des bulletins de la sécurité des navires (BSN). Une de ces publications techniques est la TP 10038 F, que les pêcheurs n'ont pas mentionnée spontanément comme principale source de renseignements sur la sécurité. Les BSN sont le principal moyen dont le Ministère utilisese sert pour communiquer l'information relative à la sécurité. Cependant, des pêcheurs ont répété à bon nombre de reprises que les BSN ne sont pas utiles parce que, souvent, ils ne s'appliquent pas aux bateaux de pêche, et que ceux qui s'appliquent à eux sont souvent rédigés dans un langage difficile à comprendre. Par conséquent, les BSN sont mis de coté sans être lus. Depuis 2010, tous les BSN sont examinés et révisés de façon à être écrits en langage simple. Auparavant, la politique de TC consistait à distribuer les BSN à tous les propriétaires de bateaux immatriculés, mais depuis 2010, la distribution d'un BSN vise le public cible.

    Les enquêtes du BST ont signalé la nécessité de mettre en place un programme de sensibilisation qui traite des lacunes de sécurité Note de bas de page 69. Dès 1990, le Bureau a recommandé que TC « évalue l'efficacité de ses méthodes de diffusion de l'information sur la sécurité maritime destinée aux capitaines de bateaux de pêche et aux pêcheurs » Note de bas de page 70. En 1995, le Bureau a de nouveau recommandé que TC, en collaboration avec d'autres ministères, organisations et organismes gouvernementaux, « mette immédiatement sur pied un programme national de promotion de la sécurité destiné à sensibiliser les exploitants et les équipages des petits bateaux de pêche aux effets que les pratiques d'exploitation dangereuses peuvent avoir sur la stabilité des navires » Note de bas de page 71.

    Malgré ces recommandations, les enquêtes du BST continuent de faire ressortir des lacunes de sécurité associées à la diffusion des messages et de l'information relatifs à la sécurité. Après un accident survenu en 2001 qui a impliqué le Alex B. 1, le Bureau a constaté que les BSN « ne semblent pas donner les résultats escomptés » Note de bas de page 72.

    Certaines agences, compagnies d'assurances, institutions d'enseignement, entreprises de pêche, associations de pêcheurs et organisations vouées à la sécurité diffusent de l'information destinée aux pêcheurs et, à cette fin, produisent :

    • des bulletins d'information, des rapports annuels et des avis spéciaux,
    • des alertes et des dépliants portant sur les risques d'accident,
    • des livrets, des guides et des DVD portant sur la sécurité,
    • des articles de magazine et des publicités,
    • des cours de formation et des programmes de mentorat et
    • des présentations.

    En mars 2010, le Bureau a inscrit les accidents mortels impliquant des bateaux de pêche sur sa Liste de surveillance —le problème demeure d'actualité et figure toujours sur la Liste de surveillance 2012. Â l'étranger, plusieurs organisations adoptent des démarches différentes pour ce qui est de la diffusion des messages de sécurité. En Nouvelle-Zélande, par exemple, l'organisme FishSAFE Note de bas de page 73, en l'occurrence un partenariat dirigé par l'industrie qui travaille en collaboration avec le gouvernement, est l'organisme principal qui s'occupe de la diffusion de l'information sur la sécurité dans ce pays. Aux États-Unis, c'est la garde côtière qui diffuse l'information relative à la formation et aux outils qui visent à réduire le nombre de pertes de vie, par l'entremise de son programme de sécurité des bateaux de pêche commerciale. Cette information est communiquée pendant que les bateaux sont à quai, à l'occasion d'inspections de sécurité « sans égard à la faute » des bateaux de pêche. Au Canada, par contre, il reste encore du travail à faire pour en arriver à ce que l'information de sécurité ait un caractère plus pratique, soit plus facile à lire et soit davantage accessible.

    Analyse des pratiques et des écarts

    Les listes qui suivent résument les pratiques, les politiques et les procédures du milieu de la pêche qui ont été recensées et validées durant l'enquête comme ayant une incidence sur les questions de sécurité liées à l'« information de sécurité ».

    Le Bureau a constaté que les pêcheurs :

    • parlent généralement des dangers entre eux;
    • ne cherchent pas toujours à obtenir de l'information de sécurité et trouvent que cette information n'est pas facilement accessible;
    • dont la langue maternelle n'est ni le français ni l'anglais ne bénéficient pas de l'information de sécurité (p. ex. la communauté de pêcheurs d'origine vietnamienne de Colombie-Britannique);
    • estiment que l'information de sécurité est crédible quand :
    • elle vient de sources jugées fiables;
    • elle porte sur un accident dont ils se souviennent ou qui a un rapport avec eux;
    • elle est présentée d'une façon qui s'applique à leur contexte de pêche;
    • elle propose des façons réalistes de pallier les problèmes de sécurité.

    En ce qui concerne les autres membres du milieu de la pêche, le Bureau a constaté ce qui suit :

    • Transports Canada publie des documents techniques et des BSN qui traitent de sécurité.
    • En plus de TC, il y a d'autres organismes de réglementation qui publient des bulletins de sécurité (p. ex. concernant la nécessité d'entretenir les engins de sauvetage et de faire des exercices d'urgence).
    • Le BST, le Conseil consultatif maritime canadien, les fournisseurs de services de formation, les bureaux d'indemnisation des accidents du travail, les associations de pêcheurs, les entreprises de pêche, les fabricants, les compagnies d'assurances, les architectes navals et les associations vouées à la sécurité publient tous des informations de sécurité dans différents formats, tels que :
    • rapports d'enquête, avis de sécurité maritime et lettres d'information sur la sécurité maritime, Liste de surveillance (BST);
    • bulletins d'information, rapports annuels;
    • avis spéciaux, alertes au danger;
    • dépliants, livrets, guides, DVD;
    • cours, programmes;
    • formation assurée par des pairs.

    Considérant les pratiques, les politiques et les procédures du milieu de la pêche précitées, le tableau qui suit contient la description des écarts et celle des mesures de sécurité connexes qu'il faut prendre pour atteindre l'objectif de sécurité associé à cette question.

    OBJECTIF L'information de sécurité pratique et compréhensible parvient aux membres du milieu de la pêche qui en ont besoin.
    Écart lié à la question de sécurité de L'INFORMATION DE SÉCURITÉ Mesures de sécurité que doivent prendre les membres du milieu de la pêche
    Il se peut que l'information de sécurité ne parvienne pas à la plupart des pêcheurs ou, si ceux-ci la reçoivent, qu'ils n'en tiennent pas compte. Créer des programmes servant à diffuser au moment opportun une information de sécurité uniforme, compréhensible et pratique.
    La diffusion de l'information de sécurité est inefficace.
    Il n'y a aucun endroit unique en particulier oû l'on peut obtenir toute l'information de sécurité qui porte sur les activités liées à la pêche.
    Souvent, il se passe beaucoup de temps entre le moment oû un accident se produit et la mise en pratique des leçons qu'on en tire.
    L'information de sécurité n'est pas présentée d'une façon qui s'applique aux situations spécifiques que les pêcheurs connaissent.
    Le milieu de la pêche et les familles des pêcheurs ne sont pas des avenues dont on se sert pour diffuser l'information de sécurité.
    On remarque un manque d'information de sensibilisation et de directives claires, simples et compréhensibles concernant la réglementation.
    Les gens ne sont pas suffisamment sensibilisés aux dangers et aux risques connus.

    Coût de la sécurité

    OBJECTIF - Le milieu de la pêche considère que le coût de la sécurité fait partie intégrante de ses activités.

    Contexte

    Dans l'industrie de la pêche, on calcule le coût de la sécurité en dollars et en temps. On dépense de l'argent pour les cours de formation et pour entretenir les bateaux afin d'assurer la sécurité des activités et on investit de l'argent pour les engins de sauvetage. On consacre du temps pour la formation sur la sécurité et pour l'adaptation et la mise en œuvre de pratiques sécuritaires, p. ex. des exercices de sécurité. Dans certaines industries, on considère que la sécurité fait partie des coûts d'exploitation de l'entreprise. Dans l'industrie de la pêche, les propriétaires de bateaux sont tenus d'équiper leurs bâtiments d'engins de sauvetage comme des radeaux de sauvetage, des RLS, des radios à ASN et des gilets de sauvetage. Toutefois, comme les relations employeur-employé ne sont pas définies clairement, il peut être difficile de savoir à qui il appartient de payer la facture de certains articles ou activités, comme la formation sur les FUM, les combinaisons d'immersion et les VFI. Cette responsabilité est souvent assumée par chaque pêcheur.

    Photo 11. Pêcheur surveillant les activités
    de déchargement de la sardine selon les
    exigences du marché, dans le détroit
    Johnstone (Colombie-Britannique)
    Image
    Pêcheur surveillant les activités de déchargement de la sardine selon les exigences du marché, dans le détroit Johnstone (Colombie-Britannique)
    Photo 12. Sonar à balayage double Furuno
    montrant la senne et la capture de la sardine
    Image
    Sonar à balayage double Furuno montrant la senne et la capture de la sardine

    On peut décrire la pêche comme étant une activité qui se situe à mi-chemin entre les deux extrémités de la chaîne d'approvisionnement, soit entre les ressources et le marché. Les ressources halieutiques sont limitées et risquent de s'épuiser si l'on n'en fait pas une gestion opportune. Le MPO est responsable de la gestion de ces ressources pour assurer leur durabilité et la viabilité de l'industrie sur le plan économique. Â l'autre extrémité de la chaîne, les pressions du marché et les marges de profit influent sur le prix que les pêcheurs obtiennent pour leurs prises. Il fut un temps oû les pêcheurs pouvaient tirer un revenu raisonnable en se cantonnant à un seul type de pêche. De nos jours, en raison de l'augmentation continuelle des frais d'exploitation et de la rareté des ressources, bien des pêcheurs doivent effectuer plusieurs types de pêche pour conserver un niveau de revenu similaire.

    Dans ce contexte, les pêcheurs trouvent souvent des moyens de maximiser les profits tout en tenant compte des mesures décrétées par le MPO et des réalités économiques :

    • essayer d'arriver les premiers sur les lieux de pêche et d'établir leur présence dans les zones de pêche les plus productives;
    • pêcher des espèces qui répondent aux exigences du marché;
    • maximiser les prises à chaque sortie;
    • s'adonner à plusieurs types de pêche, cumuler les permis de pêche, mettre en commun les prises;
    • exécuter des travaux d'entretien qui visent surtout à éviter les pannes;
    • axer les dépenses sur des mesures visant l'augmentation de la productivité plutôt que de se préparer à un accident qu'ils estiment peu probable.

    Parallèlement, bien des pêcheurs s'efforcent de différentes façons d'abaisser leurs frais d'exploitation; par exemple, ils :

    • réduisent le nombre de membres d'équipage Note de bas de page 74 ou embauchent des équipages inexpérimentés et réduisent leur quote-part;
    • recyclent les vieux engins de pêche et retardent les travaux d'entretien préventif;
    • font le moins de sorties possible;
    • font payer par l'équipage le coût de location des quotas, ce qui risque de décourager les membres d'équipage expérimentés.

    Au fil des ans, les enquêtes du BST ont démontré qu'on prenait couramment des mesures pour maximiser les profits au détriment de la sécurité, et que de telles mesures ont contribué à des accidents et à des pertes de vie Note de bas de page 75. Par exemple, des décisions visant à accroître les revenus ou à abaisser les frais d'exploitation peuvent occasionner de la fatigue, laquelle peut entraîner :

    • une réduction de la capacité de surveiller l'exécution d'activités multiples sur le pont;
    • un nombre accru de blessures chez les personnes qui travaillent près de machinerie ou d'équipements lourds;
    • un nombre accru d'erreurs de navigation qui pourraient causer des échouements ou des abordages;
    • des retards et de la confusion au moment d'interventions d'urgence.

    Le coût de la formation représente une portion considérable du coût global de la sécurité dans l'industrie de la pêche, et il varie d'une région à l'autre du Canada, tout comme les mesures qu'on peut prendre pour compenser ces coûts. Dans certaines régions, les bureaux d'indemnisation des accidents du travail et les associations de l'industrie offrent une aide financière pour la formation entre camarades. Dans d'autres régions, les pêcheurs ne reçoivent aucun financement et doivent acquitter eux-mêmes le coût de leur formation. Le projet de Règlement sur la sécurité des bateaux de pêche de TC entraînera une augmentation du coût de la sécurité dans certains cas (p. ex., quand une évaluation de la stabilité est nécessaire).

    En Nouvelle-Zélande, FishSAFE reconnaît que la formation sur la sécurité représente un coût que certains exploitants pourraient tenter de réduire. Pour compenser le coût, FishSAFE encourage les pêcheurs à prendre part à un atelier oû ils apprennent les lignes directrices de FishSAFE. Par la suite, avec l'aide d'un mentor, ils intègrent les lignes directrices à leurs activités. Si les pêcheurs assistent à l'atelier, appliquent les lignes directrices et procèdent à une autoévaluation, ils sont admissibles à une réduction de 10 % de la prime qu'ils versent à la Accident Compensation Corporation Note de bas de page 76.

    En Colombie-Britannique, un courtier d'assurances Note de bas de page 77 offre un programme semblable au moyen duquel un rabais de 10 % applicable au coût de l'assurance est offert aux pêcheurs qui peuvent prouver qu'ils ont terminé à la fois le programme Stability Education et le programme Safest Catch de Fish SAFE ou qui peuvent démontrer qu'il existe un système de gestion de la sécurité à bord de leur bateau.

    Au Canada, le milieu de la pêche continue de considérer le coût de la sécurité comme une dépense obligatoire – imposée par une réglementation qui exige sans raison qu'on affecte des sommes à des activités comme la formation et les exercices. Tant qu'on ne modifiera pas cette attitude, les pêcheurs continueront de s'exposer à des risques et de faire courir des risques à leurs équipages et leurs bateaux.

    Analyse des pratiques et des écarts

    Les listes qui suivent résument les pratiques, les politiques et les procédures du milieu de la pêche qui ont été recensées et validées tout au long de l'enquête comme ayant une incidence sur les questions de sécurité liées au coût de la sécurité.

    Le Bureau a constaté que les pêcheurs :

    • ne considèrent pas nécessairement qu'ils soient responsables du coût de la sécurité;
    • soupèsent habituellement le coût (en temps et en argent) des exercices, de la formation et de l'équipement de sécurité en contrepartie de l'éventualité de subir un accident ou d'être pénalisés en raison d'une infraction aux règles;
    • considèrent que le risque d'accident est très faible;
    • exécutent des travaux d'entretien qui visent surtout à éviter les pannes et reportent l'entretien général des ES;
    • tiennent parfois davantage compte du coût que du confort et de l'amélioration des performances quand ils choisissent, achètent et entretiennent des engins de sauvetage;
    • peuvent négliger de faire des dépenses pour la sécurité et préférer faire des dépenses qui leur permettront d'accroître leurs revenus;
    • doivent tenir compte de considérations économiques susceptibles d'avoir une incidence négative sur les décisions qu'ils prennent à bord des bateaux de pêche;
    • tiennent parfois davantage compte du coût que de l'efficacité quand ils embauchent des équipages;
    • achètent parfois des ES superflus.

    En ce qui concerne les autres membres du milieu de la pêche, le Bureau a constaté ce qui suit :

    • Certains bureaux d'indemnisation des accidents du travail et certaines associations de l'industrie offrent une aide financière régionale pour la formation entre camarades.
    • Certains membres du milieu de la pêche ont des exigences additionnelles relativement à la formation obligatoire sur la sécurité (au-delà des exigences de TC).
    • Le projet de Règlement sur la sécurité des bateaux de pêche de TC entraînera une augmentation du coût de la sécurité (p. ex. exigences quant à l'évaluation de la stabilité et aux VFI).
    • En Colombie-Britannique, un courtier d'assurances offre un rabais de 10 % aux pêcheurs qui peuvent prouver qu'ils ont terminé à la fois le programme Stability Education et le programme Safest Catch de Fish SAFE ou qui peuvent démontrer qu'il existe un système de gestion de la sécurité à bord de leur bateau.

    Considérant les pratiques, les politiques et les procédures du milieu de la pêche précitées, le tableau qui suit contient la description des écarts et celle des mesures de sécurité connexes qu'il faut prendre pour atteindre l'objectif de sécurité associé à cette question.

    OBJECTIF - Le milieu de la pêche accepte que le coût de la sécurité fasse partie intégrante de la pêche.
    Écart lié à la question de sécurité du
    coût de la sécurité
    Mesures de sécurité que doivent prendre les membres du milieu de la pêche
    Il y a une collaboration limitée sur les façons de réduire le coût de la sécurité (p. ex. abaissement du coût de l'entretien des engins de sauvetage et de la formation sur les engins de sauvetage, réutilisation des vieux engins de sauvetage). Partager entre les membres appropriés du milieu de la pêche l'information concernant les coûts liés à la sécurité.
    Dans le milieu de la pêche, il n'y a pas de façon efficace de mettre en commun les stratégies de gestion des coûts par rapport aux risques.
    Parfois on ne sait pas clairement à qui il incombe de payer le coût de la sécurité dans le domaine de la pêche commerciale. Créer des programmes qui feront en sorte que le coût de la sécurité soit le même dans tout le milieu de la pêche et partagé dans la plus grande mesure possible.
    Le coût de la formation en sécurité (comme sa disponibilité et sa portée) varie d'une région à l'autre.
    Les programmes de formation en sécurité n'offrent habituellement pas d'incitatif.

    FATIGUE

    OBJECTIF - Les risques liés à la fatigue sont bien compris et bien gérés.

    Contexte

    D'après l'Organisation maritime internationale (OMI), la fatigue consiste en une réduction des capacités physiques ou mentales à la suite d'un effort physique, mental ou émotif. Cet état peut se traduire par un affaiblissement de la plupart des facultés de l'organisme, notamment la force musculaire, le temps de réaction, la vitesse et la coordination des mouvements, la capacité de prendre des décisions et l'équilibre Note de bas de page 78. Le BST considère que l'effort physique mentionné dans la définition ci-dessus inclut la fatigue résultant des horaires de travail/repos.

    La détermination des facteurs qui contribuent à la fatigue et l'évaluation des effets de la fatigue sur les activités liées à la pêche sont plutôt complexes. Au départ, l'OMI a identifié quatre facteurs contributifs majeurs de la fatigue :

    • facteurs liés à l'équipage : cycles de sommeil/repos, âge, état de santé, stress et consommation d'alcool, de drogues et de caféine;
    • facteurs de gestion : nombre de membres d'équipage, règles de fonctionnement et formation;
    • facteurs liés aux bateaux : fiabilité de l'équipement, confort physique et mouvements du bateau;
    • facteurs environnementaux : température, humidité et bruit Note de bas de page 79.

    Quand on les a consultés au cours de l'enquête, les pêcheurs ont confirmé que ces sources de fatigue existaient et que le manque de sommeil, les périodes d'éveil fréquentes et les horaires variables de travail/repos sont choses courantes. La grande majorité des pêcheurs ont dit qu'ils ne dorment jamais huit heures d'affilée, qu'ils soient à bord de leur bateau ou qu'ils soient à la maison entre les sorties de pêche, et qu'ils doivent faire des siestes pour atténuer leur état de fatigue. Des pêcheurs qui rentrent à la maison chaque soir ont signalé certains des horaires de travail les plus difficiles, qui les amenaient à dormir à peine deux ou trois heures par jour pendant des périodes atteignant six jours consécutifs. La pêche suppose parfois qu'on navigue de jour et de nuit pour se rendre aux lieux de pêche, qu'on cherche, capture et charge le poisson et, ensuite, qu'on rentre au port en voyageant de jour et de nuit – et que, pendant tout ce temps, on travaille sur une plate-forme qui est en mouvement.

    La fatigue est généralisée à cause des nombreuses réalités du milieu de la pêche, dont l'accroissement de la charge de travail étant donné la taille réduite des équipages, les procédures d'exploitation peu sécuritaires, le fait de naviguer lorsque les conditions météorologiques sont difficiles, et le manque de sensibilisation à la fatigue et à ses effets. Le désir d'optimiser le revenu tout en se conformant aux mesures de gestion du MPO ainsi que les difficultés sur le plan économique qui affectent bien des pêches amènent les exploitants à réduire leurs équipages, à embaucher des équipages moins expérimentés et à reporter l'entretien des engins de pêche et de l'équipement, en l'occurrence des éléments qui contribuent à la fatigue. Quand un membre d'équipage moins expérimenté est à bord d'un bateau, la charge de travail des autres membres de l'équipage augmente, de même que le niveau de fatigue. Si l'on ne compte pas sur un effectif complet de membres d'équipage expérimentés, il est plus difficile de s'accommoder de la fatigue associée aux saisons raccourcies, aux méthodes de capture du poisson et aux contraintes de temps. Si les pêcheurs ne sont pas entraînés à travailler ensemble, ou ne se font pas confiance mutuellement quant à la capacité de chacun de s'acquitter du travail à faire, leur charge de travail mentale augmente et contribue à la fatigue.

    Lors des consultations du BST auprès des pêcheurs, il a été question des facteurs liés aux bateaux qui contribuent à la fatigue. Les bateaux qu'on a construits ou modifiés pour se conformer aux limitations de longueur du MPO ont des caractéristiques de roulis différentes de celles des bateaux de conception traditionnelle et causent une augmentation de la fatigue de l'équipage. Les dispositifs antiroulis, qu'on installe habituellement pour atténuer les mouvements du bateau sur l'eau, permettent de réduire la fatigue de l'équipage, mais peuvent entraîner une réduction de la stabilité.

    Les facteurs environnementaux qui contribuent à la fatigue comprennent le fait de maintenir une température confortable lorsqu'on travaille en portant un VFI. Â un certain moment, on a ajouté au projet de Règlement sur la sécurité des bateaux de pêche de TC une disposition qui obligeait les membres d'équipage à porter une protection thermique si la température de l'eau était inférieure à 15 °C Note de bas de page 80. Toutefois, on a rejeté cette disposition parce qu'on craignait que le port des VFI fasse augmenter exagérément la température corporelle des porteurs, surtout en été.

    On peut évaluer les horaires de travail/repos en se servant de logiciels comme l'outil d'aménagement des horaires en fonction de la réduction de la fatigue (fatigue avoidance scheduling tool), lequel prédit les facteurs susceptibles d'accroître les risques de diminution du rendement. La façon traditionnelle de gérer la fatigue dans les pêches commerciales consiste à réglementer les horaires de travail/repos. Le Règlement sur le personnel maritime (RPM) du gouvernement fédéral traite des périodes de travail/repos, mais seulement dans le cas de navires jaugeant plus de 100 tonneaux de jauge brute. Par contre, les données suggèrent que, quelles que soient les dimensions des navires, le recours à la réglementation des périodes de travail/repos ne suffit pas pour contrer les effets de la fatigue dans l'environnement maritime, étant donné que celle-ci ne contient aucune mesure importante de gestion de la fatigue Note de bas de page 81. Si les mouvements et le bruit d'un bateau gênent leur sommeil, les pêcheurs ne pourront pas se reposer autant qu'ils le devraient. Plusieurs exploitants ont dit qu'ils essayent de reconnaître les bruits à bord des bateaux, même pendant leurs périodes de repos.

    Le Bureau a exprimé des préoccupations au sujet du nombre d'heures de repos des équipages de pêche Note de bas de page 82. Le fait de s'assoupir, bien que ce ne soit pas le seul indicateur de la fatigue, est celui qui est le plus connu. Entre 1999 et 2008, le BST a consigné 89 occasions lors desquelles des pêcheurs se sont endormis pendant qu'ils conduisaient un bateau, et 67 de ces endormissements ont résulté en un échouement. Ces données sont similaires à celles d'une étude de Nouvelle-Zélande qui a révélé que le manque de sommeil ou la privation de sommeil était en cause dans 86 % des 44 abordages ou échouements examinés au cours de l'étude Note de bas de page 83. Compte tenu de la longueur des périodes de veille et des niveaux élevés d'épuisement physique et mental qui sont exigés dans le domaine de la pêche commerciale, les pêcheurs doivent compter sur des stratégies efficaces de gestion de la fatigue Note de bas de page 84.

    Pour faire en sorte que les membres d'équipage restent éveillés et pour contrer les effets de la fatigue, de nombreuses organisations préconisent l'utilisation d'alarmes de quart qui obligent la personne de quart à réinitialiser une alarme à différents intervalles Note de bas de page 85. Depuis 1997, la Pacific Coast Fishermen's Mutual Marine Insurance Company (compagnie d'assurances mutuelle des pêcheurs de la côte du Pacifique) exige que les pêcheurs assurés par la compagnie installent et utilisent ces alarmes de quart à bord de leurs bateaux. Le problème de la fatigue persiste néanmoins. En décembre 2006, la compagnie d'assurances a émis un avis portant sur le nombre élevé de demandes d'indemnisation qui sont encore associées au fait de s'être endormi pendant qu'on est à la barre d'un bateau. Les consultations du BST auprès des pêcheurs ont révélé que les alarmes de quart sont utilisées comme première ligne de défense contre l'endormissement à la barre.

    Avec les années, le MPO a parfois modifié les dates d'ouverture et de fermeture de certaines pêches. Ces mesures, qu'on a prises pour des raisons de conservation et en tenant compte de certaines considérations en matière de sécurité, telles que les conditions météorologiques et la noirceur, n'ont pas eu beaucoup d'incidence sur la réduction de la fatigue. Aussi, la réglementation en matière de santé et de sécurité au travail de certaines provinces exige des pêcheurs qu'ils déclarent toute déficience physique ou mentale, tandis que d'autres règlements mettent l'accent sur la responsabilité qu'ont les employeurs et les employés de créer et de préserver un milieu de travail sécuritaire comme moyen d'aborder la fatigue. Ces dispositions ne traitent toutefois pas expressément de la gestion de la fatigue.

    En 2001, Maritime New Zealand a publié un avis dans lequel on invitait les propriétaires et exploitants à proposer des procédures destinées à faire en sorte que les équipages soient aptes à assurer le quart Note de bas de page 86. L'avis comprenait un tableau qui énumérait les problèmes de rendement dus à la fatigue ainsi que leurs signes et leurs symptômes. Globalement, Maritime New Zealand préconise une méthode non normative de gestion de la fatigue Note de bas de page 87, qui consiste notamment à donner aux pêcheurs une liste des dangers liés à la fatigue pour différentes activités et des options sur la façon de gérer ces dangers.

    Au Canada, le milieu de la pêche doit reconnaître que la fatigue est une question de sécurité grave. Il doit aussi élaborer et faire connaître des stratégies pratiques et efficaces qui permettront de faire face à ces situations dangereuses.

    Analyse des pratiques et des écarts

    Les listes qui suivent résument les pratiques, les politiques et les procédures du milieu de la pêche qui ont été recensées et validées durant l'enquête comme ayant une incidence sur les questions de sécurité liées à la « fatigue ».

    Le Bureau a constaté que les pêcheurs :

    • acceptent la fatigue comme étant un aspect normal de leur activité;
    • ne reconnaissent généralement pas les signes de la fatigue ou ne comprennent généralement pas ses effets;
    • indiquent qu'ils boivent du café, fument des cigarettes et font des siestes pour atténuer les effets de la fatigue;
    • doivent parfois participer à des pêches consécutives, ce qui est une cause de fatigue;
    • réduisent les équipages ou embauchent des équipages moins expérimentés, d'oû une augmentation de la charge de travail;
    • conçoivent ou modifient parfois leurs bateaux ou leurs activités pour se conformer aux mesures de GRH du MPO, ce qui donne lieu à des caractéristiques de roulis susceptibles d'accroître la fatigue;
    • signalent qu'ils ont déjà utilisé les alarmes de quart comme première ligne de défense contre l'endormissement à la barre.

    En ce qui concerne les autres membres du milieu de la pêche, le Bureau a constaté ce qui suit :

    • Les mesures de GRH qui influent sur la durée de la pêche, les lieux de pêche, les prises et les bateaux peuvent contribuer à la fatigue (p. ex., imposition de limites de prises qui réduisent la contrainte de temps, peuvent demander l'embauche d'un moins grand nombre de membres d'équipage et entraînent l'accroissement de la charge de travail en raison de la présentation de rapports sur les prises).
    • Le Règlement sur le personnel maritime traite des périodes de travail/repos pour les bateaux de pêche dont la jauge brute est supérieure à 100 tonneaux.
    • Bien des organisations préconisent l'utilisation d'alarmes de quart pour atténuer les effets de la fatigue durant le quart; au moins une compagnie d'assurances exige l'emploi de cette alarme.
    • Certains organismes de recherche sur les accidents et certaines universités analysent les données sur les accidents pour identifier ceux lors desquels la fatigue a été en cause.
    • WorkSafeBC a ajouté une section sur la fatigue dans la version 2012 de son manuel intitulé « Gearing up for Safety » (Se préparer pour la sécurité).
    • L'organisme Fish SAFE de Nouvelle-Zélande a élaboré un cours dont le nom est Safe on the Wheel (En sécurité à la barre) et qui inclut la gestion de la fatigue lorsqu'on est de quart à la passerelle.

    Considérant les pratiques, les politiques et les procédures du milieu de la pêche précitées, le tableau qui suit contient la description des écarts et celle des mesures de sécurité connexes qu'il faut prendre pour atteindre l'objectif de sécurité associé à cette question.

    OBJECTIF - Les risques associés à la fatigue sont compris et gérés.
    Écart lié à la question de sécurité de la FATIGUE Mesures de sécurité que doivent prendre les membres du milieu de la pêche
    Généralement, l'importance des conditions dangereuses causées par la fatigue dans le milieu de la pêche n'est pas reconnue et n'est pas bien documentée. Partager entre les membres du milieu de la pêche l'information concernant les risques liés à la fatigue et les meilleures façons de gérer ces risques.
    Les problèmes de fatigue consécutifs aux mesures de GRH ne sont ni reconnus ni gérés.
    Il n'y a pas de façon efficace de faire en sorte que les pêcheurs mettent en commun et évaluent les stratégies de gestion des risques attribuables à la fatigue.
    Les programmes de formation de TC qui ont trait aux petits bateaux de pêche ne traitent pas de la gestion de la fatigue. Créer des programmes et des outils de sensibilisation à la fatigue uniformes, compréhensibles et pratiques, et voir à ce que les membres du milieu de la pêche y accèdent et les utilisent généralement.
    On note un manque de matériel didactique et d'ateliers qui portent sur la gestion de la fatigue.
    Le nombre de directives relatives à des pratiques de travail éprouvées concernant la gestion de la fatigue durant les activités liées à la pêche est limité.

    STATISTIQUES DE L'INDUSTRIE DE LA PÊCHE

    OBJECTIF - Les données sur les accidents sont recueillies, analysées et communiquées de façon coordonnée afin d'aider le milieu de la pêche à reconnaître les dangers et les risques.

    Contexte

    Les statistiques de l'industrie de la pêche sont précieuses, car elles aident les organisations à reconnaître les dangers, à évaluer les risques et à faire le suivi du rendement de l'industrie en matière de sécurité. Si l'on dispose de statistiques fiables, il est possible de diffuser des messages de sécurité ciblés à ceux qui sont les mieux placés pour apporter des changements, d'exercer une surveillance améliorée et de déterminer si les changements ont eu un effet ou non.

    Quand il s'agit d'évaluer les risques pour la sécurité, les pêcheurs s'en remettent davantage à l'expérience qu'à des statistiques. Les seules données « matérielles » dont ils tiennent parfois compte sont des détails comme les prévisions météorologiques, et les limites de leur bateau et de leur équipage.

    Les organisations de pêche, les formateurs et les associations de sécurité savent que le fait d'être au courant des tendances en matière d'accidents et de sécurité peut aider les pêcheurs à améliorer les conditions de sécurité de leurs activités. Certains des pêcheurs que nous avons consultés au cours de la présente enquête ont dit qu'ils sont devenus plus conscients des risques quand ils ont vu des similitudes entre leur propre comportement et des comportements qui ont été à l'origine d'accidents mortels récents ou d'accidents mortels qui leur sont familiers.

    Au Canada, plusieurs organisations recueillent des données de base sur les accidents touchant des bateaux de pêche Note de bas de page 88. Toutefois, elles n'utilisent pas toutes les mêmes critères pour consigner le nombre d'accidents et de pertes de vie d'une année à l'autre. Il y a certes de bonnes raisons qui justifient ces variations, comme des différences entre les mandats, mais il reste que certains accidents et certaines pertes de vie ne sont pas consignés par toutes les organisations. Par exemple, alors que le BST recueille des informations sur les accidents à signaler, la Direction de la recherche et du sauvetage (SAR) de la Garde côtière canadienne recueille de l'information portant sur les accidents qui ont donné lieu à des opérations de SAR, lesquels ne sont pas nécessairement des accidents à signaler et ne seraient peut-être pas consignés par le BST. De même, certaines statistiques sur les accidents qui sont recueillies par les bureaux provinciaux d'indemnisation des accidents du travail ne sont pas nécessairement mises à la disposition du BST et recueillies par celui-ci. Il en va de même pour le MPO, les bureaux des coroners et d'autres organisations non gouvernementales.

    Il y a aussi des différences quant aux critères dont les organisations se servent pour mesurer le degré des activités liées à la pêche. Â l'échelle internationale, on a plusieurs moyens pour mesurer le degré d'activité, y compris l'estimation globale du nombre de pêcheurs, le nombre global de bateaux immatriculés ou de bateaux munis de permis de pêche, et le nombre global de bateaux en activité. On peut aussi utiliser le nombre de pêcheurs en équivalents temps plein (ETP). Aux États-Unis, le CDC (Center for Disease Control and Prevention) se sert du nombre de pêcheurs en ETP d'un type de pêche donné pour examiner les taux d'accidents et de pertes de vie. Les taux basés sur les ETP ont servi de base pour une étude sur les pertes de vie dans la pêche commerciale, qui a été réalisée en 2010 par les CDC et le National Institute for Occupational Safety and Health Note de bas de page 89. Cependant, les valeurs des ETP sont difficiles à obtenir. En effet, pour calculer les ETP d'un type de pêche donné, on doit obtenir de l'information sur le nombre de bateaux en activité pour chaque type de pêche, sur le nombre des membres d'équipage de chaque bateau et sur le temps passé en mer.

    En 2008, une étude canadienne relative aux données sur les accidents de pêche a mis en évidence la difficulté que pose le regroupement des données provenant de bases de données variées Note de bas de page 90. On a notamment remarqué que des données étaient manquantes, que les formats étaient différents, et qu'il manquait des champs (p. ex. nom du bateau et type d'activités liées à la pêche).

    En plus de recueillir des données de base sur les accidents, le milieu de la pêche doit disposer de données plus détaillées pour être en mesure d'apprécier les tendances en matière de sécurité et les risques. Il doit par exemple disposer d'informations sur le type d'engins de pêche, sur le type de pêche, sur les facteurs contributifs et sur l'activité dans laquelle le bateau était engagé.

    Globalement, les organisations qui recueillent des données sur l'industrie de la pêche, dont plusieurs d'entre elles ont accès à des genres différents d'informations relatives à la sécurité, doivent mieux coordonner leurs efforts. L'absence de données recueillies et consignées de façon uniforme fait en sorte qu'il est difficile d'examiner les tendances en matière de sécurité et de mettre en commun des statistiques qui intéressent le milieu de la pêche du Canada.

    Analyse des pratiques et des écarts

    Les listes qui suivent résument les pratiques, les politiques et les procédures du milieu de la pêche qui ont été recensées et validées durant l'enquête comme ayant une incidence sur les questions de sécurité liées aux statistiques de l'industrie de la pêche.

    Le Bureau a constaté que les pêcheurs :

    • ne se servent pas des statistiques pour évaluer les risques, mais :
    • s'en remettent à leur expérience et aux prévisions météorologiques pour évaluer les risques pour la sécurité;
    • tiennent compte de leur type de pêche pour évaluer les risques;
    • définissent les risques en fonction de leur perception quant aux limites de leur bateau et de leur équipage;
    • peuvent être sensibilisés davantage aux risques pendant une courte période de temps s'ils reconnaissent des éléments d'accidents mortels récents ou d'accidents mortels qui leur sont familiers;
    • avertissent les autres pêcheurs de certains dangers et risques qui existent.

    En ce qui concerne les autres membres du milieu de la pêche, le Bureau a constaté ce qui suit :

    • Des informations et des statistiques sur les accidents et les incidents sont recueillies, analysées et signalées par diverses organisations au Canada, dont le BST, TC, le MPO, Environnement Canada, la Garde côtière canadienne, les bureaux d'indemnisation des accidents du travail et les bureaux des coroners.
    • Des organisations utilisent diverses méthodes pour calculer les taux d'accidents, de mortalité et de pertes de navires (p. ex. les calculs des CDC sur les taux de mortalité sont basés sur les ETP).
    • la Division des enquêtes maritimes du BST est en train de mettre à niveau la base de données qu'elle utilise, pour aborder la facilité d'entrer et la normalisation des données. Le travail devrait être terminé à l'été 2013.

    Considérant les pratiques, les politiques et les procédures du milieu de la pêche précitées, le tableau qui suit contient la description des écarts et celle des mesures de sécurité connexes qu'il faut prendre pour atteindre l'objectif de sécurité associé à cette question.

    OBJECTIF - Les données sur les accidents sont recueillies, analysées et communiquées de façon coordonnée afin d'aider le milieu de la pêche à reconnaître les dangers et les risques.
    Écart lié à la question de sécurité des STATISTIQUES SUR L'INDUSTRIE
    DE LA PÊCHE
    Mesures de sécurité que doivent prendre les membres du milieu de la pêche
    Les gens ne comprennent pas toujours comment on peut utiliser des données pour déterminer les dangers et les risques. Créer des programmes et des outils de sensibilisation aux risques, uniformes compréhensibles et pratiques, et voir à ce que les membres du milieu de la pêche y accèdent et les utilisent généralement.
    L'importance de bonnes méthodes de signalement des accidents/dangers et de collecte de données n'est pas bien comprise.
    On connaît mal les exigences relatives au signalement des accidents.
    Les gens sont peu sensibilisés aux mécanismes confidentiels de signalement des accidents (p. ex. le programme Securitas du BST). Élaborer une norme relative à la collecte et à l'analyse statistique des données sur les accidents.
    La cueillette et le rapprochement des statistiques sont incomplets en raison des mandats institutionnels, des définitions et des formats de données qui sont variables.
    Il n'y a pas de méthode convenue de mesure des activités qui permet de calculer les taux, de sorte qu'il est difficile de faire des comparaisons d'une organisation à l'autre et d'un pays à l'autre.
    Il y a peu d'information au sujet des coûts connexes d'un accident parce qu'on ne dispose pas de données coordonnées.

    PRATIQUES DE TRAVAIL SÉCURITAIRES

    OBJECTIF - Les pratiques de travail sécuritaires sont d'usage et plus de vies sont sauvées.

    Contexte

    Différents facteurs (la formation, la réglementation, l'information sur la sécurité, les considérations économiques, l'expérience et l'attitude) influent sur les pratiques de travail sécuritaires.

    Durant l'étape de consultation de l'enquête, des pêcheurs ont dit qu'ils avaient pêché pendant de nombreuses années sans avoir d'accident et qu'ils n'avaient pris que des mesures de sécurité dictées par le gros bon sens. D'autres ont dit que la pêche était un métier dangereux et que les accidents sont inévitables, quelles que soient les précautions qu'on prend.

    Au fil des ans, les rapports du BST ont relevé de nombreuses pratiques de travail dangereuses dans le cadre d'activités liées à la pêche. Par exemple, après un accident survenu en 1996 à bord du S.S. Brothers, le Bureau a constaté ce qui suit :

    Les facteurs suivants ont contribué à l'accident : le treuil de pont n'avait jamais été inspecté et n'était pas muni d'un dispositif de protection; le matelot manœuvrait le treuil seul; les surfaces du treuil et le pont étaient glissants. Il est également probable que le matelot a eu du mal à décider comment utiliser le treuil en toute sécurité à cause de la fatigue engendrée par son horaire de travail et de repos Note de bas de page 91.

    Photo 13. Pêcheur portant un VFI alors
    qu'il manœuvre un esquif à moteur pendant
    une sortie de pêche au hareng, Kitkatla Inlet,
    Colombie-Britannique
    Image
    Pêcheur portant un VFI alors qu'il manœuvre un esquif à moteur pendant une sortie de pêche au hareng, Kitkatla Inlet, C.-B.

    De plus, entre 1999 et 2008, le BST a signalé 15 accidents, ayant causé cinq pertes de vie, lors desquels la consommation d'alcool a été un des facteurs en cause.

    De façon répétée, le Bureau a demandé avec insistance que l'élaboration de mesures de sécurité et la promotion de ces mesures viennent de l'interne, en l'occurrence du milieu de la pêche proprement dit, et il a parlé spécifiquement de pratiques de travail sécuritaires. Deux recommandations que le Bureau a formulées à l'intention du milieu de la pêche traitent de l'importance de mesures de sécurité venant de l'interne : « mettre au point une stratégie nationale visant l'établissement, le maintien et la promotion d'une culture de sécurité dans l'industrie de la pêche » (M03-02), et « réduire les pratiques imprudentes, par l'entremise d'un code de pratiques exemplaires, à l'intention des petits bateaux de pêche, qui traitera notamment du chargement et de la stabilité, et que l'adoption d'un tel code soit appuyée par l'entremise de programmes d'éducation et de sensibilisation » (M03-07) Note de bas de page 92.

    Transports Canada passe actuellement d'un mode de fonctionnement basé sur les inspections pour privilégier un autre mode qui préconise la conformité. Ce changement vise à encourager les pêcheurs à assumer davantage la responsabilité de leur propre sécurité. On note aussi l'arrivée de nouveaux programmes pratiques relatifs à la sécurité Note de bas de page 93 qui invitent les pêcheurs à s'approprier leur sécurité. Tous ensemble, ces développements accroissent la sensibilisation à la sécurité. Toutefois, il faudra du temps, ainsi qu'un soutien continu et des efforts cohérents de la part du milieu de la pêche, pour que les effets concrets se manifestent.

    Récemment, TC a introduit des règlements relatifs à la formation sur les fonctions d'urgence en mer, pour aider les pêcheurs à se préparer à d'éventuelles situations d'urgence. Le comité permanent du Conseil consultatif maritime canadien sur la sécurité des bateaux de pêche permet aux membres du milieu de la pêche de partout au pays d'échanger entre eux au sujet des questions de réglementation. De plus, TC a signé avec le MPO un protocole d'entente portant sur la coordination du développement des stratégies relatives à la promotion de la sécurité.

    Malgré toutes ces mesures, il est nécessaire de coordonner les initiatives des membres du milieu de la pêche afin d'appuyer l'avènement d'une culture de sécurité qui préconise des pratiques de travail sécuritaires.

    Analyse des pratiques et des écarts

    Les listes qui suivent résument les pratiques, les politiques et les procédures du milieu de la pêche qui ont été recensées et validées tout au long de l'enquête comme ayant une incidence sur les questions de sécurité liées aux « pratiques de travail sécuritaires ».

    Le Bureau a constaté que les pêcheurs :

    • apprennent et renforcent leurs pratiques d'exploitation en se fondant sur l'expérience acquise et sur des échanges avec leurs pairs;
    • ont laissé de côté certaines des méthodes traditionnelles d'apprentissage fondées sur le mentorat, méthodes qui peuvent influer sur les pratiques de travail sécuritaires;
    • sont influencés par les traditions de pêche des milieux dont ils sont issus (culturel, ethnique, religieux, etc.);
    • ont parfois de la difficulté à accumuler du temps de mer qui leur permettrait de développer de bonnes pratiques de travail;
    • modifient ou éliminent certaines pratiques de travail sécuritaires en réponse à des pressions économiques;
    • dans certains cas, appliquent des pratiques de travail sécuritaires dans le seul but de se conformer à la réglementation;
    • ne mettent pas l'accent sur le fait que la sécurité est l'élément important de l'instauration de pratiques de travail sécuritaires;
    • participent parfois à des activités liées à la pêche alors que leurs facultés sont affaiblies par l'alcool.

    En ce qui concerne les autres membres du milieu de la pêche, le Bureau a constaté ce qui suit :

    • Les associations de pêcheurs donnent une orientation sur les pratiques de travail sécuritaires.
    • Des cours de formation entre pairs et des instructions sur vidéo sur la sécurité sont disponibles.
    • Des programmes de mentorat existent dans certaines régions.
    • Certaines organisations (p. ex. TC, bureaux d'indemnisation des accidents du travail, programme Fish Safe de Colombie-Britannique) offrent des consultations et des inspections à quai.
    • Â Terre-Neuve-et-Labrador, le MPO ne délivre des permis de pêche qu'aux titulaires de certificats du PFHCB.
    • Les programmes de certification professionnelle comprennent une certaine formation sur les pratiques de travail sécuritaires.
    • Quelques bureaux d'indemnisation des accidents du travail exigent que les pratiques de travail sécuritaires soient documentées.

    Considérant les pratiques, les politiques et les procédures du milieu de la pêche précitées, le tableau qui suit contient la description des écarts et celle des mesures de sécurité connexes qu'il faut prendre pour atteindre l'objectif de sécurité associé à cette question.

    OBJECTIF - Les pratiques de travail sécuritaires sont d'usage et plus de vies sont sauvées.
    Écart lié à la question de sécurité des
    PRATIQUES DE TRAVAIL SÉCURITAIRES
    Mesures de sécurité que doivent prendre les membres du milieu de la pêche
    Il n'existe pas de code des pratiques recommandées pour les petits bateaux de pêche, malgré la recommandation M03-07 du BST. Créer des programmes uniformes, compréhensibles et pratiques qui permettront aux pratiques de travail sécuritaires de s'établir  dans le milieu de la pêche.
    Dans le cas de certaines pêches, l'apprentissage communautaire traditionnel ou l'accumulation de temps de mer permettant d'acquérir de l'expérience ne sont pas suffisants pour qu'on puisse acquérir de bonnes pratiques de travail.
    Il y a un manque de directives réglementaires qui pourraient aider les pêcheurs à concevoir, documenter et mettre en œuvre des pratiques de travail sécuritaires.
    Il n'y a pas suffisamment de formation ciblée et de formation pratique pour qu'on puisse enseigner et renforcer les pratiques de travail sécuritaires.
    En général, les gens ne reconnaissent pas la gravité du problème lié à la consommation d'alcool et les répercussions négatives de celle-ci sur la sécurité. Partager entre les membres du milieu de la pêche l'information concernant les meilleures pratiques pour que ceux-ci puissent travailler en toute sécurité.
    Les pratiques de travail sécuritaires demeurent morcelées, trop générales et chaque exploitant a les siennes.

    Interaction entre les questions de sécurité

    Comme on l'indique à la section Méthodologie, l'enquête a recensé plus d'une centaine de mesures ayant une incidence sur la sécurité, et les a regroupées dans 10 catégories, appelées questions de sécurité, qui sont communes aux accidents de pêche survenus au Canada. Une analyse plus poussée a révélé qu'il y avait beaucoup d'interactions entre ces 10 questions de sécurité.

    Le Bureau est d'avis qu'il ne pourra y avoir une amélioration réelle et durable de la sécurité dans l'industrie de la pêche que si les parties intéressées reconnaissent ces interactions entre les questions de sécurité et prennent des mesures coordonnées pour corriger ces questions, plutôt que de procéder isolément comme on l'a fait jusqu'ici.

    Exemples d'interactions entre les questions de sécurité

    Le tableau qui suit montre comment chacune des 10 questions de sécurité est influencée par les actions qui sont associées aux autres questions de sécurité. Le tableau décrit seulement certaines des nombreuses combinaisons possibles.

    Tableau 3. Questions de sécurité, montrant les questions de sécurité associées et les actions connexes
    Question de sécurité Questions de sécurité associées et actions connexes
    STABILITÉ
    • Pour des considérations liées au coût de la sécurité, il se peut qu'on ne retienne pas les services d'un architecte naval pour faire évaluer des caractéristiques de stabilité importantes.
    • Une formation inexistante, incomplète ou peu pratique fait en sorte que les pêcheurs ne sont pas au courant d'informations sur la stabilité dont leur sécurité pourrait dépendre.
    • Si les pratiques de travail ne prennent pas en compte les considérations relatives à la stabilité, les équipages seront exposés à des risques.
    • En vertu de l'approche de réglementation de la sécurité, on peut exploiter des petits bateaux sans avoir à faire réaliser une évaluation de la stabilité.
    GESTION DES RESSOURCES HALIEUTIQUES (GRH)
    • La stabilité peut être compromise quand on modifie des bateaux pour se conformer aux exigences du MPO.
    • Le coût des dépenses en sécurité peut être remplacé par d'autres pressions sur le plan économique, notamment celles liées à la conformité aux mesures de GRH. 
    • La formation visant à améliorer la sensibilisation à la sécurité de la pêche : il se peut que les gestionnaires des ressources du MPO n'aient pas l'expertise nécessaire pour inclure les considérations de base en matière de sécurité dans les PGIP et en évaluer les répercussions possibles sur la sécurité.
    • L'information de sécurité concernant les mesures ayant une incidence sur la sécurité prises par les pêcheurs se conformant aux mesures de GRH et les mesures prises par le MPO pour réagir aux préoccupations en matière de sécurité n'est pas mise à disposition.
    • Les statistiques de l'industrie de la pêche relatives aux problèmes de sécurité résultant des mesures de GRH ne sont pas disponibles, ce qui expose les pêcheurs à des risques.
    ENGINS DE SAUVETAGE
    • Les pratiques de travail qui ne tiennent pas compte de l'achat, de l'entretien et des exercices d'utilisation des engins de sauvetage font en sorte que les équipages sont exposés à des risques.
    • Si la formation n'est pas renforcée par des exercices d'utilisation des engins de sauvetage, les équipages seront exposés à des risques.
    • Le coût de la sécurité peut faire en sorte qu'on néglige de faire l'achat, l'entretien et des exercices d'utilisation des engins de sauvetage.
    • Des informations de sécurité qui ne sont pas disponibles ou qui sont mal rédigées peuvent empêcher une utilisation efficace des engins de sauvetage.
    • Des statistiques de l'industrie de la pêche qui ne sont pas disponibles ou exactes ne permettent pas de reconnaître les dangers associés aux engins de sauvetage et font en sorte qu'il est difficile de faire une évaluation fiable des risques.
    APPROCHE DE RÉGLEMENTATION
    • Des statistiques de l'industrie de la pêche incomplètes peuvent gêner les efforts des organismes de réglementation qui cherchent à établir une réglementation efficace.
    • Une formation inefficace qui est quand même sanctionnée par un organisme de réglementation expose les pêcheurs à des risques.
    • Le coût de la sécurité peut influer sur les décisions des pêcheurs de se conformer ou non à la réglementation de sécurité.
    • En général, les pratiques de travail sécuritaires ne doivent être documentées que dans certaines provinces.
    FORMATION
    • Le coût de la sécurité est le facteur qui détermine si la formation est accessible aux pêcheurs.
    • Sans qu'on le veuille, l'approche de réglementation de la sécurité peut sanctionner des cours de formation peu pratiques, ce qui fait que les pêcheurs sont exposés à des risques.
    • L'information sur la fatigue et la formation portant sur la gestion de la fatigue ne sont pas disponibles.
    • Les pratiques de travail qui n'intègrent pas les compétences acquises aux activités courantes du pont font en sorte que les équipages sont exposés à des risques.
    INFORMATION DE SÉCURITÉ
    • L'approche de réglementation de la sécurité entraîne le besoin d'une information de sécurité s'y rattachant que les pêcheurs comprennent facilement et qui est pertinente à leurs activités.
    • Des statistiques de l'industrie de la pêche qui se concentrent sur les taux d'accidents comme seule mesure du risque ne fournissent pas assez d'éléments solides en rapport avec l'information de sécurité cible.
    • L'information sur la fatigue ne fait pas l'objet d'une large diffusion, alors qu'elle pourrait avoir un impact sur la sécurité.
    COÛT DE LA SÉCURITÉ
    • Si elles ne tiennent pas compte du coût de la sécurité, les mesures de GRH sont inefficaces et exposent les pêcheurs à des risques.
    • La fatigue réduit la capacité de l'équipage d'être productif du point de vue économique.
    • Quand on néglige d'appliquer de bonnes pratiques de travail pour des raisons d'ordre économique, on expose les équipages à des risques.
    FATIGUE
    • Les caractéristiques de stabilité peuvent causer la fatigue ou y contribuer.
    • En raison du coût de la sécurité, des exploitants peuvent être portés à moins dormir et à naviguer avec des équipages réduits, d'oû une augmentation du nombre d'heures de travail et de la fatigue.
    • En raison des mesures de GRH, il se peut que des pêcheurs doivent naviguer pendant plusieurs heures pour se rendre jusqu'aux lieux de pêche et en revenir, d'oû une augmentation possible de la fatigue.
    • La fatigue ne fait pas l'objet de la formation, même si la fatigue peut avoir un effet négatif marqué sur la sécurité.
    • L'information de sécurité relative à la gestion de la fatigue est limitée.
    • Les pratiques de travail peuvent accroître la fatigue de l'équipage.
    • Il y a peu de statistiques de l'industrie de la pêche qui traitent des accidents dus à la fatigue.
    • L'approche de réglementation de la sécurité ne traite pas de la question des horaires de travail/repos pour les bateaux dont la jauge brute est inférieure à 100 tonneaux.
    STATISTIQUES DE L'INDUSTRIE DE LA PÊCHE
    • En raison du coût de la sécurité, il se peut qu'on ne recueille pas des informations utiles pour la sécurité
    • On ne fait pas une cueillette ou une analyse généralisée de données sur la fatigue, même si la fatigue peut avoir des répercussions négatives sur la sécurité.
    • L'approche de réglementation de la sécurité met en relation des organisations qui coordonnent ou partagent rarement les données qu'elles recueillent.
    • L'information de sécurité relative à l'importance de la cueillette de données n'est pas diffusée largement.
    PRATIQUES DE TRAVAIL SÉCURITAIRES
    • Le coût de la sécurité peut affecter les pratiques de travail sécuritaires.
    • Une formation inexistante ou peu pratique peut nuire à de bonnes pratiques de travail.
    • Une information de sécurité manquante ou incomplète fait en sorte qu'il est difficile d'acquérir de bonnes pratiques de travail.
    • Si les statistiques de l'industrie de la pêche ne sont pas disponibles ou sont inexactes, les équipages ne seront pas au courant des lacunes concernant les pratiques de travail.
    • L'approche de réglementation de la sécurité ne suffit pas à elle seule pour faire la promotion et assurer l'utilisation de bonnes pratiques de travail.

    Études de cas

    Photo 14. Bateau de pêche Alain-Josée, mesurant
    11,8 m, en cale sèche en vue de l'entretien
    Image
    Photo 14. Bateau de pêche Alain-Josée, mesurant 11,8 m. En cale sèche en vue de l'entretien

    Un accident de bateau de pêche résulte habituellement d'un certain nombre de conditions dangereuses et de problèmes associés à des questions de sécurité. Les trois accidents décrits ci-après, sur lesquels le BST a fait enquête, montrent les interactions qui existent entre les causes d'un accident, les conditions dangereuses et les questions de sécurité connexes.

    Alain-Josée

    Le 5 septembre 2001 vers 6 h 30, alors qu'il rentrait des lieux de pêche, le petit bateau de pêche Alain-Josée, mesurant 11,8 mètres de longueur, a signalé qu'il était envahi par l'eau. Les trois membres de l'équipage ont été secourus par un autre bateau de pêche et ont été transportés au quai d'Escuminac (Nouveau-Brunswick). Il n'y a pas eu de victime.

    Tableau 4. Conditions dangereuses et questions de sécurité associées, rapport d'enquête M01M0100 du BST (Alain-Josée)
    Conditions dangereuses Questions de sécurité associées
    Coût Formation ES Info Règlement Pratiques de travail tabilité Fatigue GRH
    A participé à des pêches multiples, dont certaines pêches pour lesquelles le bateau ne convenait pas X       X X X   X
    Des orifices d'égouttement inappropriés ont causé un effet de carène dû au hareng en vrac qui se trouvait sur le pont   X     X X X   X
    Personne ne portait un VFI et la réglementation n'exigeait pas qu'on en porte X X X   X X      
    L'exploitation du bateau ne respectait pas les limites sécuritaires de stabilité : aucun livret de stabilité n'était requis, même si le bateau pêchait et transportait du hareng en vrac           X X    
    La pompe actionnée par un moteur à essence qu'on utilisait à bord du bateau pompait de l'eau de mer, malgré ce que disait le BSN relatif à cette question     X X   X      
    Pratiques dangereuses de manutention du poisson capturé : chargement excessif de hareng en vrac transporté sur le pont et absence de planches de séparation X X     X X X    
    Les signes de la perte de stabilité n'ont pas été bien reconnus   X       X X X  
    Le bateau a navigué et pêché pendant toute la nuit, ce qui a été une cause de fatigue de l'équipage X         X   X X

    Cape Fin-Tose

    Photo 15. Vue aérienne du chalutier de 19,8 m
    Cape Fin-Tose à partir d'un avion de surveillance
    du MPO
    Image
    Vue aérienne du chalutier de 19,8 m Cape Fin-Tose à partir d'un avion de surveillance du MPO

    Le 1er novembre 2006, un peu après 8 h, le bateau de pêche Cape Fin-Tose, mesurant 19,8 mètres de longueur, a chaviré à environ 2,4 nm au nord-est de King's Point (Terre-Neuve-et-Labrador), pendant qu'on procédait au pompage du maquereau contenu dans la senne coulissante du Cape Jedsue, lequel était en abord. Les quatre personnes qui étaient à bord ont abandonné le Cape Fin-Tose et ont pris place dans une embarcation amarrée le long du bord. Le bâtiment retourné est resté à flot pendant environ deux heures, après quoi il a coulé.

    Tableau 5. Conditions dangereuses et questions de sécurité associées, rapport d'enquête M06N0082 du BST (Cape Fin-Tose)
    Conditions dangereuses Questions de sécurité associées
    Coût Formation ES Info Règlement Pratiques de travail tabilité Fatigue GRH
    Le bateau a navigué et pêché pendant toute la nuit, ce qui a été une cause de fatigue de l'équipage X         X   X X
    Radeau de sauvetage arrimé à un endroit inapproprié, malgré le BSN relatif à cette question X X X X X X      
    Personne ne portait un VFI et la réglementation n'exigeait pas qu'on en porte X X X   X X      
    L'exploitation du bateau ne respectait pas la réglementation sur la stabilité : le livret de stabilité était en attente d'approbation; les notes à l'intention du capitaine n'ont pas été mises en application   X   X X X X    
    Des panneaux d'écoutille non verrouillés et des portes étanches laissées ouvertes ont causé l'envahissement par les hauts, malgré le BSN relatif à cette question   X   X   X X    
    Les signes de la perte de stabilité n'ont pas été bien reconnus   X       X X X  
    Pratiques dangereuses de manutention du poisson pêché : procédures de pompage et de dégagement des prises X X       X X    
    Aucun message de détresse n'a été émis   X X     X   X  

    Love and Anarchy

    Photo 16. Vue tribord du navire de
    pêche à vocation polyvalente (chalut
    et ligne trainante) Love and Anarchy,
    mesurant 10,8 m
    Image
    Love and Anarchy, a combination trawl and troll fishing vessel

    Le 4 septembre 2008, aux premières heures du jour, le bateau de pêche Love and Anarchy mesurant 10,8 mètres de longueur chavire et coule alors qu'il est au mouillage sur le banc Swiftsure, à 20 nm au sud-ouest du cap Beale (Colombie-Britannique). Le propriétaire et le membre d'équipage sont secourus par un autre bateau de pêche.


    Tableau 6. Conditions dangereuses et questions de sécurité associées, rapport d'enquête M08W0189 du BST (Love and Anarchy)
    Conditions dangereuses Questions de sécurité associées
    Coût Formation ES Info Règlement Pratiques de travail tabilité Fatigue GRH
    Bateau modifié pour recevoir des engins de pêche servant pour des pêches multiples, et pour répondre à la limitation de la longueur en vertu du permis de pêche X X     X X X X X
    Pratiques dangereuses de manutention du poisson pêché : bacs sur le pont X X       X X    
    Les signes de la perte de stabilité n'ont pas été bien reconnus   X       X X X  
    On n'a pas fait de vérification après avoir constaté des réactions inhabituelles du bateau   X       X X X  
    Les modifications faites au bateau n'ont jamais été approuvées ou consignées, ce qui peut avoir déclenché le besoin d'une évaluation de la stabilité à cause de l'augmentation de la jauge.   X     X X X   X
    Équipage réduit : augmentation des revenus, mais aussi de la charge de travail et de la fatigue de l'équipage X X   X   X   X X
    Aucun message de détresse n'a été émis   X X     X   X  
    Le radeau de sauvetage n'a pas été entretenu et ne s'est pas déployé, malgré le BSN portant sur cette question X X X   X X      

    Conditions dangereuses communes

    Dans ces trois études de cas, une combinaison de conditions dangereuses relatives à plusieurs questions de sécurité a été à l'origine de l'accident. Dans chaque cas, le fait de supprimer une seule condition dangereuse aurait peut-être permis de prévenir l'accident, mais cela aurait seulement permis de réduire légèrement le risque d'accident.

    Au total, cinq conditions dangereuses étaient communes à ces trois accidents :

    • les signes de la perte de stabilité qui n'ont pas été bien reconnus;
    • les pratiques dangereuses de manutention du poisson capturé;
    • l'exploitation du bateau qui ne respectait pas les limites sécuritaires de stabilité;
    • la fatigue de l'équipage;
    • les problèmes présents malgré les bulletins de la sécurité des navires portant sur les problèmes en question.

    Il convient aussi de noter que les pratiques de travail ont été une des questions de sécurité qui ont été évoquées pendant les enquêtes relatives aux trois accidents. Des pratiques de travail dangereuses renvoient à des activités routinières, comme le fait de ne pas porter un vêtement de flottaison individuel quand on travaille sur le pont. Elles renvoient aussi à des situations plus complexes, comme le fait d'être fatigué pendant qu'on manutentionne le poisson sur le pont d'un bateau modifié qui est engagé dans une pêche pour laquelle il n'a pas été conçu. De bonnes pratiques de travail sont un élément clé de la sécurité des activités liées à la pêche, quel que soit l'endroit oû le bateau pêche, ou les engins de pêche qui sont utilisés.

    Avec les ans, le BST a relevé des conditions dangereuses similaires quand il a enquêté sur de nombreux accidents de bateau de pêche. Comme l'indiquent les études de cas qui précèdent, les conditions dangereuses sont habituellement liées à plusieurs questions de sécurité.

    Le fait d'essayer de corriger isolément chaque question de sécurité ne permet et ne permettra pas d'éliminer les lacunes de sécurité sous-jacentes. Ce n'est que grâce à une démarche globale du milieu de la pêche qu'on pourra réellement réduire le nombre d'accidents et de pertes de vie. Le défi consiste à trouver la meilleure façon d'atteindre cet objectif en élaborant un processus réalisable qui tire le meilleur parti des forces du milieu de la pêche.

    Le défi : faire progresser la sécurité de la pêche

    Après avoir examiné les données portant sur les accidents survenus au Canada à bord de bateaux de pêche commerciale de 1999 à 2010, le Bureau est préoccupé par le fait que le nombre de pertes de vie par année n'ait pas accusé de diminution sensible, alors que, pendant cette période, le Bureau a mené plus de 370 enquêtes et formulé 42 recommandations dans lesquelles il décrivait les nombreuses questions de sécurité qui avaient contribué aux accidents.

    Des 42 recommandations du BST, 17 avaient trait à des problèmes de stabilité, et 13 avaient trait aux engins de sauvetage. Cela n'est guère surprenant, étant donné que la majorité des décès de pêcheurs résultent de questions de stabilité (impliquant le chavirement, le naufrage, et l'envahissement ou l'engloutissement), et de chutes par-dessus bord. Si elles avaient été mises en œuvre, les recommandations portant sur la stabilité et sur le port des VFI par les marins auraient dû susciter un changement significatif des comportements, mais il n'en a pas été ainsi.

    La présente enquête, qui a nécessité des recherches et des consultations approfondies, a révélé que les questions de sécurité recensées dans de nombreuses enquêtes menées par le BST dans le passé persistent obstinément. Les tentatives faites dans le passé pour solutionner ces questions de sécurité isolément n'ont pas donné le résultat prévu, soit un environnement plus sécuritaire pour les pêcheurs. Cela mène à conclure que, pour prévenir les d'accidents similaires, il faut que l'on trouve des solutions à l'ensemble des questions de sécurité qui ont contribué à l'accident, et pas seulement à l'une d'entre elles, en reconnaissant qu'elles sont liées les unes aux autres. En même temps, en raison de la complexité et de la diversité du milieu de la pêche, aucune personne ni aucun groupe ou gouvernement ne peut à lui seul traiter la totalité de ces questions ou prendre des mesures concernant les défis qui découlent du fait que celles-ci sont liées les unes aux autres.

    Il est maintenant évident qu'il incombe, de façon complémentaire et commune, aux autorités fédérales (TC et le MPO) et provinciales (les commissions d'indemnisation des accidents du travail) de collaborer activement et efficacement avec les autres segments du milieu de la pêche à aborder et à régler ces questions de sécurité bien connues. Cette collaboration doit impérativement entraîner la participation des pêcheurs eux-mêmes, qui doivent voir à leur propre sécurité ainsi qu'à celle de leur propre équipage et de leur bateau. Des enquêtes laissent à penser que la culture de la pêche doit changer et devenir une culture dans laquelle la norme dominante au sein du milieu consiste à recourir à des pratiques de travail sécuritaires.

    La présente enquête a permis de repérer dans différentes régions du pays un certain nombre de dirigeants du milieu de la pêche et d'initiatives encourageantes en matière de collaboration qui visent à inculquer une culture de sécurité. Ces initiatives ont évolué de façon indépendante partout au Canada et diffèrent par leur structure, leur portée et leur représentation. Il est aussi maintenant évident que les provinces ou les bureaux locaux du MPO et de TC ne participent pas tous au même degré à assurer la sécurité de la pêche.

    En Colombie-Britannique, le programme Fish SAFE établit un lien entre les intérêts des assurés (les pêcheurs) et ceux de l'assureur (l'employeur) en matière de prévention des accidents, et jouit d'un financement approprié. Il s'agit d'une association conçue et mise en œuvre par l'industrie, qui se consacre exclusivement à améliorer la sécurité de la pêche. Un responsable de Fish SAFE assure la coprésidence d'un comité consultatif dont tout membre du milieu de la pêche peut faire partie. Le comité fonctionne sous l'impulsion des pêcheurs, sa direction est solide et enthousiaste, et les membres se réunissent tous les trimestres. Tous les membres se sont engagés envers une vision stratégique qui parle d'un secteur de la pêche ayant une culture de sécurité (de classe mondiale) qui veut que chacun prenne la sécurité sous sa responsabilité. Le programme Fish SAFE est une entité bien connue en Colombie-Britannique. Les membres du comité consultatif ont produit plusieurs programmes et outils destinés à traiter les lacunes de sécurité. On trouvera ci-après certaines initiatives entreprises par les responsables du programme Fish SAFE avec la contribution et l'appui des autres membres du milieu de la pêche.

    • Les responsables du programme Fish SAFE, l'organisme WorkSafeBC, la Seafood Alliance de la Colombie-Britannique et Mustang ont collaboré avec les pêcheurs à l'élaboration des exigences relatives aux VFI.
    • Le document intitulé « BC Commercial Fishing Industry Reference Guide » (guide de référence de l'industrie de la pêche commerciale de la Colombie-Britannique) du programme Fish SAFE a été conçu pour éduquer tous les autres membres du milieu de la pêche au sujet de cette activité en Colombie-Britannique. Les programmes « Real Fishermen's wear PFDs » (Les vrais pêcheurs portent un VFI), « Safest Catch » (Prise la plus sécuritairee) et « Stability Education » (Formation en stabilité) ont été mis en œuvre.
    • L'organisme WorkSafeBC a adopté un règlement concernant le port obligatoire d'un VFI et offre un manuel de sécurité aux pêcheurs.
    • Certaines entreprises de pêche de la Colombie-Britannique offrent de la familiarisation et une formation en exercices.

    La Fisheries Safety Association of Nova Scotia (FSANS) (association vouée à la sécurité des pêches de la Nouvelle-Écosse) a été créée en 2010 par la Commission d'indemnisation des accidents du travail de la province et le Nova Scotia Fisheries Sector Council (Conseil sectoriel des pêches de la Nouvelle-Écosse). Elle a pour mission de traiter les questions de sécurité non seulement dans certaines classes du secteur de la pêche, mais aussi dans les secteurs de la transformation et de l'aquaculture. Le financement provient des cotisations des employeurs qui font partie des ces classes. La FSANS ne représente pas tous les pêcheurs de la Nouvelle-Écosse, puisque les employeurs comptant deux employés ou moins ne sont pas tenus de contribuer à l'association. Â ce jour, certaines initiatives que la FSANS a mises en œuvre avec la contribution et l'appui des autres membres du milieu de la pêche sont la :

    • production de manuels de sécurité « Fish SAFE »;
    • conduite de campagnes de sensibilisation conjointes tout au long de l'année (c.-à-d. la journée de la pose des casiers pour la saison d'hiver de pêche au homard, l'exposition de Fish SAFE);
    • participation à l'élaboration d'une stratégie de pêche avec l'industrie et le Department of Labour and Advanced Education (ministère du Travail et de l'Éducation postsecondaire).

    Â Terre-Neuve-et-Labrador, le gouvernement provincial a déterminé qu'il devait y avoir une association vouée à la sécurité de la pêche et, en décembre 2010, a mis à disposition des fonds de un million de dollars sur trois ans en vue de la création d'une telle association. En décembre 2011, le Professional Fish Harvesters Certification Board (PFHCB) (comité d'accréditation des pêcheurs professionnels) a présenté une demande de financement détaillée à l'appui de la création de la Newfoundland and Labrador Fish Harvesters Safety Association (association vouée à la sécurité des pêcheurs de Terre-Neuve-et-Labrador). Le PFHCB se propose de collaborer avec la commission de santé et de sécurité au travail et d'indemnisation des accidents du travail, et les autres membres du milieu de la pêche. Le mandat de l'association consisterait à promouvoir et à créer une culture de sécurité positive dans l'ensemble de l'industrie grâce à la détermination et à la coordination d'une formation en sécurité pertinente, accessible, à propos et rentable, et des ressources connexes.

    Au Québec, le gouvernement provincial et les pêcheurs ont participé à améliorer la sécurité de la pêche au moyen du bureau d'accréditation (BAPAP) et du conseil sectoriel (le Comité sectoriel de main-d'œuvre des pêches maritimes [CSMOPM]). Les organismes de réglementation du gouvernement fédéral (TC, le MPO et la GCC) ont accepté de jouer un solide rôle à l'échelle régionale et, ensemble, ont coprésidé le Comité permanent sur la sécurité des bateaux de pêche, dont les membres se réunissent deux fois par année. Ce comité est le principal véhicule de consultation et d'échange d'information entre les autorités gouvernementales fédérales et provinciales, et l'industrie de la pêche. Certains résultats obtenus par le groupe ont été les suivants :

    • programmes d'accréditation professionnelle des pêcheurs;
    • fourniture d'un manuel de sécurité par la CSST;
    • écoles qui offrent une formation professionnelle à temps plein permettant de se préparer en vue de l'obtention d'un brevet de capitaine de pêche, quatrième classe, délivré par TC.

    De l'avis du Bureau, les principaux éléments qui semblent donner de bons résultats pour ce qui est de forger les alliances nécessaires et d'offrir l'approche multiforme requise sont les suivants :

    • Reconnaissance du fait que la responsabilité de la sécurité de la pêche est répartie entre les pêcheurs, la province (en tant qu'organisme de réglementation de la sécurité au travail), le gouvernement fédéral (en tant qu'organisme de réglementation de la sécurité des bateaux de pêche, et des pêches) et tous les autres membres du milieu de la pêche.
    • Clarification des responsabilités en ce qui a trait à la réglementation provinciale sur la santé et la sécurité au travail, et à la réglementation fédérale sur la sécurité des bateaux de pêche.
    • Leadership régional efficace et processus de consultation qui englobent la totalité des membres du milieu de la pêche.
    • Initiatives et programmes de sécurité jouissant de ressources appropriées.
    • TC, le MPO et la GCC jouent un rôle solide au niveau régional et centralisent l'application, la coopération, la consultation et l'uniformité.

    Au cours de la présente enquête, les mérites d'un organisme national qui ferait autorité et inclurait la totalité des grands participants provinciaux à la sécurité de la pêche ont fait l'objet de discussions approfondies. Un organisme de ce genre pourrait servir de moyen utile de partager des idées et les meilleures pratiques, et d'offrir de l'encouragement. Toutefois, il est d'abord et avant tout essentiel de recourir, aux niveaux provincial et régional, à des approches coordonnées et efficaces de la sécurité de la pêche qui prévoient la participation de ceux qui connaissent le mieux les problèmes locaux.

    Aller de l'avant

    Dans le cadre de la présente enquête, on a procédé à l'examen approfondi des questions de sécurité et des défis auxquels l'industrie de la pêche commerciale du Canada fait face. L'enquête a permis de cerner les initiatives coopératives prometteuses visant à inculquer une culture de sécurité. Toutefois, on a aussi mis en évidence dans le présent rapport les écarts qui requièrent clairement qu'on prenne d'autres mesures destinées à améliorer la sécurité.

    Il faudra prendre des mesures ciblées et concertées pour finalement traiter complètement les lacunes de sécurité qui persistent dans l'industrie de la pêche du Canada.

    Le Bureau croit que les gouvernements fédéral et provinciaux, et les dirigeants du milieu de la pêche doivent par conséquent créer des structures de gouvernance régionales visant à faire en sorte que les pêcheurs puissent travailler, et travailleront effectivement, en toute sécurité.

    Une fois ces structures de gouvernance en place, le milieu de la pêche serait bien placé pour amorcer le recours aux mesures de sécurité nécessaires pour atteindre l'objectif relatif à chaque question de sécurité et favoriser au sein de l'industrie une culture de sécurité dans laquelle :

    • le milieu de la pêche reconnaît les interactions qui existent entre les questions de sécurité et convient généralement que les mesures visant à résoudre celles-ci doivent être exhaustives et complètes;
    • dans l'ensemble du milieu de la pêche, la sécurité est considérée de façon plus cohérente et dans une perspective plus large;
    • on dispose de ressources et de mécanismes améliorés pour identifier, comprendre, analyser et faire connaître les risques de façon à faciliter l'élaboration de pratiques de travail sécuritaires qui visent à atténuer les risques;
    • la mise en œuvre de pratiques de travail sécuritaires se généralise dans le milieu de la pêche.

    Le présent rapport met un terme à l'enquête du Bureau de la sécurité des transports du Canada (BST) sur cet événement. Le Bureau a autorisé la publication du rapport le 30 mai 2012. Il est paru officiellement le 28 juin 2012.


    Vidéo

    Dans cette vidéo, l'enquêteur désigné, Glenn Budden, explique les principaux éléments de l'enquête.


    Livret

    Consultez le livret intitulé Sécurité de la pêche – travaillons ensemble, dans lequel on résume les 10 questions de sécurité présentées dans l'Enquête sur les questions de sécurité relatives à l'industrie de la pêche au Canada. Le livret peut être consulté, imprimé et redistribué sans frais. Il est disponible en format HTML (texte seulement) ou en PDF.



    Annexe A : Recommandations du BST portant sur la pêche

    ES Entièrement satisfaisant
    IS Intention satisfaisante
    SP Satisfaisant en partie 
    NS Non satisfaisant
    Pas entièrement satisfaisant/une lacune de sécurité subsiste
    Entièrement satisfaisant/une lacune de sécurité subsiste

    Recommandations du BST portant sur la pêche
    Recommandation Évaluation Question 1 Question 2 Action ou action en instance
    M92-04 Le ministère des Transports s'efforce de sensibiliser les exploitants, les officiers et les équipages de bateaux de pêche aux très graves conséquences que peut avoir le fait de laisser ouvertes en mer les portes étanches ou les autres ouvertures d'accès. ES stabilité sensibilisation à l'information BSN information
    M92-05 Le ministère des Transports modifie les règlements pertinents pour s'assurer que les systèmes d'assèchement des cales soient efficaces dans tous les compartiments étanches, y compris les espaces réfrigérés des bateaux de pêche, oû la température peut descendre en dessous du point de congélation. NS stabilité réglementation
    M92-06 Le ministère des Transports s'assure que les membres réguliers d'équipages de bateaux de pêche pontés reçoivent une formation en bonne et due forme sur l'équipement de sauvetage et les techniques de survie. ES engins de sauvetage formation BSN réglementation
    M92-07 Le ministère des Transports termine au plus tôt sa révision du Règlement sur la sécurité des petits bateaux de pêche qui exigera le port de combinaisons de travail isothermes ou d'habits de survie pour les pêcheurs. IS engins de sauvetage pratiques de travail réglementation
    M92-08 Le ministère des Transports finance de la recherche sur la dynamique et les limites des stabilisateurs à paravane à bord des bateaux de pêche en vue d'élaborer, à l'intention des pêcheurs, des lignes directrices appropriées concernant la conception, la performance et l'installation de ce genre de dispositif. ES stabilité information BSN recherche
    M92-09 Le ministère des Transports souligne, grâce à un programme de sensibilisation en matière de sécurité à l'intention des exploitants, officiers et équipages de bateaux de pêche, les conséquences d'une insuffisance des moyens d'assèchement des ponts sur l'aptitude des navires à tenir la mer. ES stabilité Sensibilisation à l'information information
    M92-10 Le ministère des Transports, en collaboration avec l'industrie de la pêche, mette sur pied un programme en matière de sécurité en vue de sensibiliser les pêcheurs et les exploitants de bateaux de pêche aux dangers liés au ripage de la cargaison consécutif à un mauvais compartimentage des cales. ES stabilité formation information
    M93-01 Le ministère des Transports mette au point et prenne des mesures pour s'assurer que les propriétaires, les exploitants et les capitaines de navires qui relèvent de sa compétence reçoivent la formation voulue et disposent de procédures concernant la fermeture de toutes les ouvertures de leurs navires afin de préserver l'intégrité de l'étanchéité de la coque. ES stabilité formation BSN information
    M93-02 Le ministère des Transports évalue l'efficacité de ses méthodes de diffusion de l'information sur la sécurité maritime destinée aux capitaines de bateaux de pêche et aux pêcheurs. ES information BSN information
    M93-03 Le ministère des Transports s'assure que, à bord de tous les navires approuvés ou inspectés par le gouvernement fédéral, les radeaux de sauvetage soient arrimés de façon à faciliter la mise à l'eau manuelle en cas de détresse et dans toutes les conditions que le navire est susceptible de rencontrer. IS engins de sauvetage BSN information réglementation
    M94-06 Le ministère des Transports exige l'installation de détecteurs de niveau d'eau dans tous les compartiments situés sous la flottaison des grands bateaux de pêche. IS stabilité BSN information réglementation
    M94-07 Le ministère des Transports prenne les mesures qui s'imposent pour faire en sorte que les propriétaires et les exploitants de bateaux de pêche respectent l'esprit du Règlement sur les exercices d'incendie et d'embarcation en ce qui a trait à la sécurité. ES engins de sauvetage information BSN réglementation
    M94-08 Le ministère des Transports procède à une évaluation formelle des usages actuels en matière d'arrimage de l'équipement de survie et des combinaisons d'immersion à bord des bateaux de pêche dans le but d'en assurer l'accessibilité immédiate. ES engins de sauvetage pratiques de travail réglementation
    M94-09 Le ministère des Transports incite tous les capitaines et les propriétaires de bateaux de pêche à rédiger et à tenir à jour des rôles d'appel appropriés pour tous les navires, peu importe le nombre de membres d'équipage. ES engins de sauvetage information BSN réglementation
    M94-10 Le ministère des Transports s'assure que toute personne qui est appelée à prendre la conduite d'un bateau de pêche commerciale possède les habiletés nécessaires à la sécurité de la navigation. ES formation pratiques de travail réglementation
    M94-19 Le ministère des Transports avertisse les pêcheurs des limites relatives à la détection des réflecteurs radar installés à bord des petits bateaux de pêche et fasse la promotion de réflecteurs radar conçus pour assurer une réflexion maximale. ES information   BSN information
    M94-20 Le ministère des Transports étudie la possibilité d'accroître l'utilisation de transpondeurs radar appropriés à bord des petits bateaux de pêche. ES réglementation réglementation recherche
    M94-29 Le ministère des Transports détermine si la stabilité des navires-jumeaux du « Le Bout de Ligne » est appropriée, compte tenu de leurs conditions d'exploitation actuelles et du type de voyages qu'ils effectuent. ES stabilité réglementation information
    M94-30 Le ministère des Transports mette au point et valide des critères de stabilité plus appropriés pour les petits bateaux de pêche, qui tiennent compte de leurs caractéristiques et du type de voyage qu'ils effectuent, ainsi que des conditions dans lesquelles ils sont exploités. ES stabilité réglementation
    M94-31 Le ministère des Transports, au moyen d'un programme de sensibilisation à la sécurité à l'intention des propriétaires, exploitants et officiers de bateaux de pêche, souligne les effets indésirables que des modifications de la structure des bateaux et l'ajout de matériel peuvent avoir sur la stabilité. ES stabilité sensibilisation à l'information BSN information
    M94-32 Le ministère des Transports étudie des façons de faire en sorte que les modifications apportées à la structure et l'ajout d'articles lourds soient consignés et soient pris en compte au moment de la réévaluation de la stabilité des petits bateaux de pêche. ES stabilité réglementation BSN recherche réglementation
    M94-33 Le ministère des Transports établisse des lignes directrices relatives aux livrets de stabilité, de façon que les renseignements qu'ils renferment soient présentés sous une forme simple, claire et utilisable par les usagers. IS stabilité réglementation réglementation
    M96-13 Le ministère des Transports, en collaboration avec d'autres ministères, organisations et organismes gouvernementaux, mette immédiatement sur pied un programme national de promotion de la sécurité destiné à sensibiliser les exploitants et les équipages des petits bateaux de pêche aux effets que les pratiques d'exploitation dangereuses peuvent avoir sur la stabilité des navires. ES stabilité Sensibilisation à l'information - pratiques de travail BSN information
    M96-14 Le ministère des Transports mène une étude pour déterminer dans quelle mesure les pêcheurs utilisent des méthodes de chargement et d'exploitation dangereuses à bord des petits bateaux de pêche, en vue d'élaborer des lignes directrices sur la sécurité des opérations à bord des bateaux en question. ES stabilité pratiques de travail BSN recherche information
    M96-15 Le ministère des Transports examine le recours à des moyens de communication différents destinés à encourager les équipages de petits bateaux de pêche à s'entraîner à l'utilisation de l'équipement de sauvetage. ES formation sur les engins de sauvetage information BSN recherche information
    M96-16 Le ministère des Transports incite les propriétaires et les équipages de petits bateaux de pêche à mener de façon régulière des exercices réalistes d'abandon d'urgence. ES formation sur les engins de sauvetage information pratiques de travail BSN information
    M97-01 Le ministère des Transports mette en œuvre des procédures pour s'assurer que les radeaux de sauvetage à bord de tous les navires, y compris les bateaux de pêche, font l'objet de l'entretien obligatoire en vertu du Règlement sur l'équipement de sauvetage. IS engins de sauvetage réglementation conformité pratiques de travail
    M97-02 Le ministère des Transports établisse des dates limites auxquelles tous les radeaux de sauvetage ne répondant pas aux normes actuelles devront être remplacés. ES engins de sauvetage réglementation BSN réglementation
    M97-03 Le ministère des Transports étudie des programmes qui pourraient inciter les propriétaires et les exploitants à se procurer des radeaux de sauvetage de remplacement appropriés avant les dates limites établies. ES engins de sauvetage information BSN recherché
    M99-01 Le ministère des Transports, de concert avec les administrations provinciales compétentes, entreprenne un examen des règlements de sécurité qui sont appliqués par les deux paliers de gouvernement dans l'espoir de s'assurer que les dispositions réglementaires touchant la sécurité au travail à bord des bateaux de pêche et la sécurité générale des opérations sont harmonisées et appliquées de façon à atteindre les objectifs visés. ES réglementation recherche
    M99-02 Les provinces révisent leur réglementation sur la sécurité au travail pour que les personnes concernées aient plus de facilité à la comprendre, dans l'espoir de s'assurer que les mécanismes de mise en application ainsi que les règlements soient complémentaires. IS information réglementation information réglementation
    M00-06 L'industrie des pêches et le ministère des Transports portent une plus grande attention aux panneaux d'écoutille des petits bateaux de pêche dans le but de s'assurer que ces panneaux soient étanches et puissent être bien assujettis. IS stabilité pratiques de travail conformité réglementation
    M00-07 Le ministère des Transports avise les constructeurs et les propriétaires de bateaux de pêche de la nécessité d'arrimer les radeaux de sauvetage à bord de tous les navires avec un système de largage muni d'un dispositif de dégagement qui permette de libérer le radeau pneumatique facilement lorsque le navire coule. ES engins de sauvetage BSN information
    M00-08 Le ministère des Transports étudie l'efficacité des dispositifs de dégagement automatique des radeaux de sauvetage afin d'empêcher le déclenchement prématuré de ces dispositifs à bord des petits bateaux de pêche dans des conditions de mer agitée. ES engins de sauvetage BSN recherche
    M00-09 Le ministère des Transports exige que les petits bateaux de pêche qui effectuent des voyages côtiers aient à leur bord une radiobalise de localisation des sinistres en cas d'urgence ou tout autre équipement approprié à dégagement hydrostatique qui se déclenche automatiquement, avertit le système de recherche et sauvetage, transmet périodiquement la position et est muni d'un dispositif de localisation directionnelle. IS engins de sauvetage réglementation
    M03-02 Transports Canada, en coordination avec Pêches et Océans Canada, les associations de pêcheurs et les établissements de formation, mette au point une stratégie nationale visant l'établissement, le maintien et la promotion d'une culture de sécurité dans l'industrie de la pêche. IS pratiques de travail information BSN réglementation
    M03-05 Le ministère des Transports exige que tous les nouveaux petits bateaux de pêche pontés inspectés présentent, aux fins d'approbation, des données sur la stabilité. ES stabilité réglementation BSN réglementation
    M03-06 Le ministère des Transports exige que tous les petits bateaux de pêche inspectés existants pour lesquels il n'y a pas actuellement de données approuvées sur la stabilité soient soumis à un essai de période de roulis et à une vérification du franc-bord correspondant au plus tard lors de leur prochaine inspection quadriennale régulière. ES stabilité réglementation BSN réglementation
    M03-07 Le ministère des Transports, en collaboration avec le milieu de la pêche, entreprenne de réduire les pratiques imprudentes par l'entremise d'un code de pratiques exemplaires à l'intention des petits bateaux de pêche, qui traitera notamment du chargement et de la stabilité, et que l'adoption d'un tel code soit appuyée par l'entremise de programmes d'éducation et de sensibilisation. IS pratiques de travail sensibilisation à l'information réglementation
    M05-04 Le ministère des Transports veille à ce que les recommandations antérieures M03-05 et M03-06 du Bureau soient mises en œuvre immédiatement. ES stabilité réglementation
    M08-04 Le ministère des Transports inclue dans l'avant-projet de Règlement sur la sécurité des bateaux de pêche des mesures appropriées pour assurer que tous les bateaux de pêche naviguant dans les glaces - incluant ceux qui participent à la chasse au phoque - ont une structure convenant à leur milieu opérationnel. IS stabilité réglementation réglementation
    M08-05 Le ministère des Pêches et des Océans élabore des politiques, procédures et pratiques complètes de remorquage en toute sécurité permettant de tenir compte de tous les risques pour la sécurité associés au remorquage des petits bateaux dans les eaux recouvertes de glace. ES réglementation recherche

    Annexe B : Analyses statistiques détaillées des accidents

    Pertes de vie par type d'engins de pêche

    On a déterminé le nombre de bateaux en activité pour chaque type principal d'engins de pêche.

    La figure B.1 indique le nombre total de bateaux en activité qui étaient équipés de chaque type d'engins de pêche au cours de la période allant de 1999 à 2008 Note de bas de page 94, ainsi que le nombre de pertes de vie associées à chaque type d'engins de pêche au cours de la période allant de 1999 à 2010.

    Comme il arrivait souvent que le type d'engins de pêche ne soit pas précisé, nous l'avons déterminé à l'aide des techniques décrites à la section « Méthodologie ». Il a ainsi été possible d'identifier les engins de pêche qui étaient en usage au moment de l'accident pour environ 85 % des bateaux impliqués dans un accident, et pour 96 % des bateaux impliqués dans un accident mortel. La figure B.1 ne tient pas compte des pertes de vie restantes (4 %) pour lesquelles il a été impossible de savoir quel type d'engins de pêche était utilisé lors de l'accident. Â l'avenir, on devra s'efforcer de consigner le type d'engins de pêche qui était utilisé au moment de l'accident.

    Il y a deux grandes catégories de type d'engins de pêche : les engins dits à taux d'activité plus élevé (casiers, filets maillants, pêche à l'hameçon et à la ligne et palangre) et les engins dits à taux d'activité plus faible.

    Pour les types d'engins à taux d'activité plus élevé, qui revendiquent un nombre plus élevé de pertes de vie, il est aussi possible de générer des taux d'accidents et des taux de mortalité (nombre d'accidents ou de pertes de vie/nombre de bateaux en activité) Note de bas de page 95. Le calcul du taux de mortalité par tranche de 1 000 bateaux en activité est de 0,35 dans le cas de la pêche à l'aide de casiers, de 0,44 pour la pêche au filet maillant et de 0,26 dans le cas de la pêche à l'hameçon et à la ligne et palangre. Par contraste, le taux de mortalité par tranche de 1 000 bateaux en activité faisant la pêche au chalut est de 3,76. Par contre, on doit être prudent quand on compare ce taux à celui des trois autres types d'engins, car le niveau d'activité (nombre de bateaux en activité) Note de bas de page 96dont on se sert pour calculer le taux est beaucoup plus faible dans le cas du chalut que dans celui des trois autres types d'engins de pêche.

    La surveillance des taux d'accidents et des taux de mortalité pour chacun de ces types d'engins de pêche pourrait permettre de mesurer dans le temps les changements qui influent sur la sécurité.

    Figure B.1. Pertes de vie par type d'engins de pêche 
    Image
    B.1. Pertes de vie par type d'engins de pêche

    Note : Dans cette figure, la rubrique « Pas d'engins de pêche » renvoie à des bateaux dont l'activité liée à la pêche n'exige pas l'emploi d'un type particulier d'engins de pêche. Comme un grand nombre de ces bateaux n'ont pas un numéro de BPC/NIN, il est vraisemblable que le nombre de bateaux en activité est fortement sous-estimé.

    On a fait un examen plus approfondi portant sur les quatre types d'engins pour lesquels le nombre de pertes de vie a été le plus élevé (casiers, filet maillant, pêche à l'hameçon et à la ligne et pêche à la palangre, au chalut pélagique) pour connaître les types d'accidents qui ont causé les pertes de vie. Les diagrammes circulaires à pointes des figures B.2 à B.5 montrent la répartition des accidents. Voici les principaux types d'accidents de chaque catégorie :

    • Accidents à bord de bateaux de pêche au casier : 21 pertes de vie (49 %) ont résulté de chutes par-dessus bord; 19 pertes de vie (44 %) ont été associées à des problèmes de stabilité du bateau (p. ex. chavirement, naufrage).
    • Accidents à bord de bateaux de pêche au filet maillant : 21 pertes de vie (75 %) ont été associées à des problèmes de stabilité; cinq pertes de vie (18 %) ont résulté de chutes par-dessus bord.
    • Accidents à bord de bateaux de pêche à l'hameçon et à la ligne et palangre : neuf pertes de vie (82 %) ont été associées à des problèmes de stabilité du bateau; deux pertes de vie (18 %) ont été attribuées à des accidents de travail à bord du bateau.
    • Accidents à bord de bateaux de pêche au chalut : 21 pertes de vie (68 %) ont été associées à des problèmes de stabilité du bateau; huit pertes de vie (26 %) ont été attribuées à des accidents de travail à bord du bateau.
    Figure B.2. Types d'accidents associés aux 43 pertes de vie à bord de bateaux de pêche au casier, 1999 à 2000 
    Image
    B.2. Types d'accidentsassociés aux 43 pertes de vie à bord de bateaux de pêche au casier, 1999 à2000
    Figure B.3.
    Figure B.4. Types d'accidents associés aux 11 pertes de vie à bord de bateaux de pêche à l'hameçon et à la ligne et palangre, 1999 à 2010 
    Image
    B.4. Types d'accidents associés aux 11 pertes de vie à bord de bateaux de pêche à l'hameçon et à la ligne et palangre, 1999 à 2010
    Figure B.5. Types d'accidents associés aux 31 pertes de vie à bord de bateaux de pêche au chalut,
    1999 à 2010 
    Image
    Types d'accidents associés aux 31 pertes de vie à bord de bateaux de pêche au chalut,
1999 à 2010

    Pertes de vie par espèce pêchée

    L'espèce qu'on pêchait au moment de l'accident a rarement été consignée dans la base de données du SISMAR. Cependant, en faisant des recoupements entre les numéros de BPC/NIN, les informations sur les accidents du SISMAR et les données sur les débarquements du MPO, il a été possible de connaître les principales espèces qu'on pêchait au moment de l'accident dans une proportion de 77 % des bateaux mêlés à un accident et de 92 % des bateaux mêlés à un accident mortel dans les dossiers des accidents qui ont eu lieu entre 1999 et 2008. On a déterminé quelle était la principale espèce pêchée dans le cas de tous les accidents mortels qui ont eu lieu en 2009 et en 2010.

    On a fait un examen plus approfondi des 3 espèces pêchées pour lesquels le nombre de pertes de vie a été le plus élevé (homard, crabe et saumon) pour connaître les types d'accidents qui ont causé les pertes de vie. Les diagrammes circulaires à pointes des figures B.6 à B.8 montrent la répartition des accidents. Voici les principaux types d'accidents de chaque catégorie :

    • Homard : 10 pertes de vie (42 %) ont résulté de chutes par-dessus bord; 12 pertes de vie (50 %) ont été associées à des problèmes de stabilité du bateau.
    • Crabe : 9 pertes de vie (53 %) ont résulté de chutes par-dessus bord; 7 pertes de vie (41 %) ont été associées à des problèmes de stabilité du bateau.
    • Saumon : 8 pertes de vie (50 %) ont été associées à des problèmes de stabilité du bateau; 3 pertes de vie (19 %) ont résulté de chutes par-dessus bord; 3 pertes de vie (19 %) ont été attribuées à des accidents de travail à bord du bateau.
    Figure B.6. Types d'accidents associés aux 24 accidents mortels survenus à bord de homardiers, 1999 à 2010
    Image
    Types d'accidents associés aux 24 accidents mortels survenus à bord de homardiers, 1999 à 2010
    Figure B.7. Types d'accidents associés aux 17 accidents mortels survenus à bord de crabiers, 1999 à 2010
    Image
    Figure B.7. Types d'accidents associés aux 17 accidents mortels survenus à bord de crabiers, 1999 à 2010
    Figure B.8. Types d'accidents associés aux 16 accidents mortels survenus à bord de bateaux de pêche du saumon, 1999 à 2010
    Image
    Figure B.8. Types d'accidents associés aux 16 accidents mortels survenus à bord de bateaux de pêche du saumon, 1999 à 2010

    Pertes de vie, accidents et distance de la côte

    La répartition des accidents en fonction de la distance par rapport à la côte est présentée aux figures B.9 à B.11 pour la côte est, et aux figures B.12 à B.14 pour la côte ouest.

    L'examen des données montre que 47 % de toutes les pertes de vie sont survenues à moins de 2 nm de la côte, et que 79 % des pertes de vie ont eu lieu à 25 nm ou moins de la côte. Bien que la majorité des accidents et des pertes de vie aient eu lieu près de la côte, les activités exactes des bateaux au moment de l'accident ne sont pas connues dans de nombreux cas. Â l'avenir, on devra s'efforcer de consigner cette information.

    Figure B.9.
    Figure B.10. Accidents en fonction de la distance de la côte (côte est) 
    Image
    Figure B.10. Accidents, by distance offshore, east coast
    Figure B.11. Pertes de vie en fonction de la distance de la côte (côte est) 
    Image
    Figure B.11. Fatalities, by distance offshore, east coast
    Figure B.12. Distance de la côte oû les accidents sont survenus, côte ouest 
    Image
    Figure B.12. Accidents, by distance offshore, west coast
    Figure B.13. Accidents en fonction de la distance de la côte (côte ouest) 
    Image
    Figure B.13. Accidents, by distance offshore, west coast
    Figure B.14. Pertes de vie en fonction de la distance de la côte (côte ouest) 
    Image
    Figure B.14. Fatalities, by distance offshore, west coast
    Figure B.15. Nombre moyen annuel de navires en activité sur les côtes est et ouest, 1999 à 2008 
    Image
    Figure B.15. Active vessels, by vessel length, east and west coasts, 1999-2008

    Annexe C : Structures de gouvernance

    Colombie-Britannique 
    Image
    Colombie-Britannique
    Nouvelle Écosse 
    Image
    Nouvelle Écosse
    Québec 
    Image
    Québec
    Terre-Neuve et Labrador 
    Image
    Terre-Neuve et Labrador

    Annexe D : Glossaire

    Accident
    Événement qui survient à bord d'un bateau et qui cause une ou des pertes de vie ou des blessures graves ou qui entraîne le naufrage, le chavirement, l'envahissement ou l'échouement du bateau, qui cause un incendie ou des avaries ou qui entraîne un abordage ou une collision
    ASM
    Avis de sécurité maritime
    ASN
    Appel sélectif numérique
    BAPAP
    Bureau d'accréditation des pêcheurs et des aides-pêcheurs du Québec
    BPC/NIN
    Numéro de bateau de pêche commerciale (ancien terme)/numéro d'immatriculation du navire (nouveau terme), émis par Pêches et Océans Canada (MPO) servant à identifier un bateau
    BSN
    Bulletin de la sécurité des navires
    BST
    Bureau de la sécurité des transports
    CAT
    Commission des accidents du travail
    CCMC
    Conseil consultatif maritime canadien
    CCNB
    École des pêches du Nouveau-Brunswick
    CCPB
    Compétences des conducteurs de petits bâtiments
    CCPP
    Conseil canadien des pêcheurs professionnels
    CDC
    Center for Disease Control and Prevention
    CEP
    Carte d'enregistrement des pêcheurs
    CFCPB
    Certificat de formation de conducteur de petits bâtiments
    Condition dangereuse
    Condition ou situation susceptible de causer un accident
    CSMPOM
    Conseil sectoriel de main-d'œuvre des pêches maritimes du Québec
    CSPAAT
    Commission de la sécurité professionnelle et de l'assurance contre les accidents du travail
    CSST
    Commission de la santé et de la sécurité du travail
    ES
    Engins de sauvetage
    ETP
    Équivalent temps plein (heures de travail d'un poste à temps partiel converties en un pourcentage d'un poste à temps plein)
    FAO
    Organisation des Nations Unies pour l'alimentation et l'agriculture
    FFAW
    Fishermen, Food and Allied Workers Union
    FPE
    Fédération des pêcheurs de l'Est
    FSANS
    Fisheries Safety Association of Nova Scotia
    FUM
    Fonctions d'urgence en mer
    GCAC
    Garde côtière auxiliaire canadienne
    GCC
    Garde côtière canadienne
    GRH
    Gestion des ressources halieutiques
    ISSM
    Identités dans le service mobile maritime
    ITO-CNRC
    Institut des technologies océaniques du Conseil national de recherches du Canada
    LISM
    Lettre d'information sur la sécurité maritime
    Liste de surveillance
    Document public d'une page qui décrit les questions de sécurité en matière de transport sur lesquelles le BST a enquêté et qui présentent les plus grands risques pour les Canadiens. Dans chaque cas, les mesures prises jusqu'à maintenant sont inappropriées, et l'industrie et les organismes de réglementation doivent proposer des mesures concrètes pour éliminer ces risques.
    LMCFA
    Lake Manitoba Commercial Fishermen's Association
    MAPAQ
    Ministère de l'Agriculture, des Pêcheries et de l'Alimentation du Québec
    MCIFF
    Manitoba Commercial Inland Fishers Federation
    MDH
    Mécanisme de dégagement hydrostatique
    MI
    Fisheries and Marine Institute de l'Université Memorial
    MELS
    Ministère de l'Éducation, du Loisir et du Sport
    Milieu de la pêche
    Terme collectif qui désigne tous les groupes qui s'occupent de la sécurité dans le domaine de la pêche, et qui inclut les pêcheurs et leurs familles, les associations de pêcheurs, les spécialistes de l'éducation et de la formation du domaine maritime, les entreprises de pêche, les conseils de certification dans le domaine de la pêche, des architectes navals, des chantiers navals, des organismes gouvernementaux de réglementation et des enquêteurs
    MPO
    Ministère des Pêches et des Océans
    NIOSH
    National Institute for Occupational Safety and Health
    NL-FHSAv
    Fish Harvesting Safety Association de Terre-Neuve-et-Labrador
    NSFSC
    Nova Scotia Fisheries Sector Council
    OCFA
    Ontario Commercial Fisheries Association
    OMI
    Organisation maritime internationale
    PE
    Protocole d'entente
    PEIFA
    Prince Edward Island Fishermen's Association
    Personne de quart
    Personne qui est tenue de naviguer, de s'occuper des communications, des machines et de la sécurité du bateau en l'absence du capitaine
    PFHCB
    Professional Fish Harvesters Certifcation Board
    PGIP
    Plan de gestion intégrée des pêches : Pêches et Océans Canada (MPO) utilise des PGIP pour orienter la conservation et l'utilisation durable des ressources maritimes et pour gérer la pêche d'une espèce particulière dans une région donnée.  
    Question de sécurité
    Terme utilisé pour catégoriser un certain nombre d'objets, de situations ou d'actions qui sont importants pour la sécurité de l'industrie de la pêche
    Quota
    Quantité de poisson attribuée par le MPO
    RHDCC
    Ressources humaines et Développement des compétences Canada
    RLS
    Radiobalise de localisation des sinistres
    RPM
    Règlement sur le personnel maritime
    SafetyNet
    SafetyNet Centre for Occupational Health and Safety Research de l'Université Memorial
    SAR
    Recherche et sauvetage
    SFPFRTA
    Scotia-Fundy Professional Fishermen's Training and Registration Association
    SISMAR
    Système d'information sur la sécurité maritime utilisé par le Bureau de la sécurité des transports du Canada
    Stabilité
    Mesure de la capacité d'un bâtiment de rester en position droite malgré les forces qui s'exercent sur lui et de résister au chavirement en revenant à la position initiale après avoir donné de la bande
    Taux d'accidents mortels
    Nombre d'accidents mortels par tranche de 10 000 bateaux
    Taux d'accidents
    Nombre d'accidents divisé par une mesure de l'activité totale de l'industrie. Pour les besoins de cette enquête, on a utilisé deux méthodes de mesure de l'activité : le nombre total de bateaux en activité et le nombre total de pêcheurs enregistrés. Aux États-Unis, on calcule le taux d'accidents en divisant le nombre d'accidents par le nombre d'employés à temps plein ou en équivalent temps plein (ETP).
    Taux de mortalité
    Nombre de pertes de vie par tranche de 100 000 pêcheurs
    TC
    Transports Canada
    TJB
    Tonneau de jauge brute
    TP
    Publication technique
    Type d'engins de pêche
    Type d'engins de pêche employé à bord d'un bateau, p. ex. casiers, filets maillants, pêche à l'hameçon et à la ligne
    Type d'espèce
    Espèce(s) de poisson qu'un bateau pêche
    VFI
    Vêtement de flottaison individuel
    WCBNS
    Commission d'indemnisation des accidents du travail de la Nouvelle-Écosse
    WHSCC
    Workplace Health, Safety and Compensation Commission

    Remerciements

    Le Bureau de la sécurité des transports du Canada tient à remercier les centaines de pêcheurs et leurs familles, les membres d'associations de pêcheurs, les responsables de l'enseignement et de la formation sur la sécurité, les organismes de réglementation gouvernementaux ainsi que les entreprises privées qui ont participé à cette enquête. Sans leur participation et leur collaboration, la réalisation de notre enquête n'aurait pas été possible.