Marine transportation safety issue investigation M09Z0001

Safety issue investigation (SII)
Fishing safety in Canada

The Transportation Safety Board of Canada (TSB) investigated this occurrence for the purpose of advancing transportation safety. It is not the function of the Board to assign fault or determine civil or criminal liability. This report is not created for use in the context of legal, disciplinary or other proceedings. See Ownership and use of content. Masculine pronouns and position titles may be used to signify all genders to comply with the Canadian Transportation Accident Investigation and Safety Board Act (S.C. 1989, c. 3).

Table of contents

    Summary

    Since 1992 the Transportation Safety Board (TSB) has made 42 recommendations concerning fishing safety, and many of these recommendations have been acted on. However, despite the efforts of the Board and others in government and the private sector, many of the causes of fishing accidents today are the same as those identified by the TSB two decades ago. Most significantly, between 1999 and 2008, an average of 14 people died in fishing accidents each year. Consequently, in August 2009, the TSB began a broad safety issues investigation into accidents involving commercial fishing vessels in Canada. This report sets out the process followed in the investigation, identifies why certain causes of accidents persist year after year, and provides a way forward that would make the industry safer.

    Ce rapport est également disponible en français.

    Executive summary

    In August 2009, the Transportation Safety Board (TSB) began a broad safety issues investigation (SII) into accidents involving commercial fishing vessels in Canada. The Board was concerned that an average of more than 13 people had died in fishing accidents in Canada each year between 1999 and 2008.

    The investigation was conducted by a team of TSB investigators with expertise in commercial fishing, statistical and safety analysis, human factors, marine engineering and naval architecture.

    From August 2009 to September 2010, the TSB visited 10 locations in Newfoundland, Nova Scotia, Quebec, Manitoba and British Columbia. Investigators consulted over 300 fishermen, industry representatives and government agencies, including safety training institutions and trainers, fish processors, union representatives, members of fishing associations, provincial and federal regulators, marine underwriters and safety researchers. This report refers to these groups collectively as the “fishing community”.

    Since its creation in 1990, the TSB has produced over 370 investigation reports and made 42 safety recommendations concerning fishing vessels; it has also issued at least 100 safety information and safety advisory letters on fishing safety. The TSB reviewed these reports, their findings and the recommendations as part of this investigation. It also reviewed fishing safety information and best practices in Canada and other countries, including the United States, the United Kingdom, Japan, Iceland, New Zealand, Norway and South Africa.

    In addition, the TSB gathered extensive data on fishing vessel operations, including types of vessels, gear, fishing location and crew size. This information made it possible to identify various accident-related rates and assess the risks associated with commercial fishing vessel operations in Canada. However, these rates do not accurately reflect fishermen's exposure to risk. Calculating exposure to risk is difficult because current measures of activity (e.g., number of crew and days at sea engaged in fishing operations) are not readily available and do not cover all aspects of fishing operations.

    The Board identified the significant safety issues and goals associated with fishing accidents in Canada as follows:

    Significant safety issues and goals associated with fishing accidents in Canada
    Safety issue Safety goal
    STABILITY
    Fishing safety suffers when the principles of stability are not well understood, applied, or presented in a practical format.
    Fishermen understand the principles of stability and apply this understanding to make fishing operations safer.
    FISHERIES RESOURCE MANAGEMENT
    Fishermen are put at risk when fisheries resource management measures do not consider safety at all levels, from policy through to practice.
    Identifying and reducing safety risks are integral to fisheries resource management.
    LIFE SAVING APPLIANCES
    Life saving appliances that are not properly designed, carried, fitted, used or maintained for fishing operations put lives at risk.
    Life saving appliances are properly designed, carried, fitted, used and maintained for fishing operations.
    REGULATORY APPROACH TO SAFETY
    The fishing community relies mainly on regulations to address safety deficiencies, an approach that is less than effective.
    A coordinated and consistently applied regulatory framework supports a safety culture in the community.
    TRAINING
    Training is often not practical, and is not practised and evaluated regularly; such training is ineffective in reducing accidents.
    Training is effective and is reinforced by regular practice.
    SAFETY INFORMATION
    Safety information is not always practical or communicated in an easy-to-understand way, and does not always reach its target audience.
    Practical, understandable safety information reaches those in the fishing community who need it.
    COST OF SAFETY
    The fishing community often sees safety as an obligatory cost (time and money) rather than as a key part of managing fishing operations.
    The fishing community accepts the cost of safety as an integral part of fishing.
    FATIGUE
    Fishermen frequently work when fatigued, and the safety risks of doing so are regularly underestimated.
    The risks of fatigue are understood and managed.
    FISHING INDUSTRY STATISTICS
    The lack of coordinated, quality data on fishing vessel accidents makes it difficult for organizations to identify and communicate safety risks and trends.
    Accident data are collected, analyzed and communicated in a coordinated way to help the fishing community identify hazards and risks.
    SAFE WORK PRACTICES
    Unsafe work practices continue to put fishermen and their vessels at risk.
    Safe work practices are routine and more lives are saved.

    Most of these issues have been addressed in past TSB investigations. Furthermore, these issues have been recognized internationally as, for example, in the United Kingdom's Marine Accident Investigation Branch report, “Analysis of UK Fishing Vessel Safety 1992 to 2006”. However, the fishing community is complex, and it must recognize that its members react to changes made by others in the community and that these reactions could introduce safety issues that have not been foreseen. This TSB investigation reveals these complex relationships and interdependencies among issues and demonstrates that addressing them on an issue-by-issue basis tends not to be productive. For example, the unsafe condition of unsecured deck openings is linked to stability which is, in turn, linked to at least four other safety issues: training, work practices, cost of safety, and regulatory approach to safety. Only if all five safety issues are addressed can accidents related to unsecured deck openings be expected to decline. Based on this insight, there is limited value in the TSB issuing new recommendations that attempt to deal —in isolation —with the two safety issues that have resulted in the greatest number of fatalities: stability and life saving appliances.

    This investigation has highlighted the variability in attitudes and behaviours towards safety across Canada's fishing community. To yield significant change, a recommendation must address a deficiency by taking into account that it is linked to a number of safety issues. It also must be received by the fishing community and acted upon using a coordinated approach.

    A number of encouraging, collaborative initiatives in different regions of the country aimed at instilling a safety culture have been identified in this investigation. Such initiatives have evolved independently throughout Canada and differ in their structure, scope and representation. It has also become clear that not all provinces or local offices of the Department of Fisheries and Oceans (DFO) and Transport Canada (TC) are involved to the same degree in fishing safety. However, this report has also highlighted gaps where further action to enhance safety is clearly required.

    The Board believes that it will take focused and concerted action to finally and fully address the safety deficiencies that persist in Canada's fishing industry. Therefore, the Board strongly urges the federal and provincial governments and leaders in the fishing community to establish effective regional governance structures aimed at ensuring those working in the fishing industry can and will work safely.

    With these governance structures in place, the fishing community would be well placed to put in motion the safety actions necessary to achieve the goal for each safety issue and to foster an industry safety culture where:

    • both the interconnected nature of safety issues and the need to address them in a complete and comprehensive manner are widely accepted;
    • perceptions of safety are more consistent and take on a broader perspective;
    • better resources and mechanisms to identify, report, understand and analyze risk are available to help focus work practices on reducing defined risks;
    • safe work practices become commonplace.

    These actions are summarized as follows:

    Establish consistent, understandable and practical programs in the following areas and ensure that they are widely accessed and used in the fishing community, for

    • stability awareness;
    • enable good work practices to take root in the fishing community;
    • training;
    • the timely dissemination of safety information;
    • ensuring that the cost of safety is consistent throughout the community and is shared to the greatest extent possible;
    • fatigue awareness;
    • risk awareness; and
    • adequately addressing the importance of
      • safety drills, particularly with respect to the launching of liferafts;
      • the benefits of personal flotation devices (PFDs), emergency position-indicating radio beacons (EPIRBs) and immersion suits; and
      • the maintenance of all life saving appliances (LSAs) onboard, as part of good work practices.

    Share information and consult among fishing community members with respect to

    • fishing safety, regulatory requirements and compliance/enforcement with a view to establishing consistency and eliminating duplication;
    • the costs associated with safety;
    • the risks associated with fatigue and the best ways to manage those risks;
    • best work practices;
    • the need for new regulatory initiatives;
    • the content of those regulations and the resources associated with compliance; and
    • the understanding and awareness of those regulations by the community.

    Ensure that

    • the equipment required to be carried onboard vessels is practical for use by fishermen;
    • provisions for the wearing of PFDs are consistent among the various regulatory authorities;
    • appropriate interim measures are put in place to address safety deficiencies until such time as the necessary regulatory changes can take effect; and
    • enforcement of interim measures, such as those laid out in Transport Canada's Ship Safety Bulletin 04/2006,Footnote 1 as well as the standing regulations is consistent.

    Establish and implement standards, regulations, procedures, guidelines or policies as necessary

    • to verify that liferafts are being serviced as required;
    • to ensure that stability booklets intended are simple, clear and practical;
    • for the identification and reduction of safety risks associated with fisheries resource management measures and for the training of resource managers in this area;
    • for the collection and statistical analysis of accident data; and
    • for the carriage of immersion suits and EPIRBs.

    Scope

    This investigation is limited to Canadian-flag vessels involved in commercial fishing that do not exceed 24.4 m in length or 150 gross tons.

    In 2008, there were 15 800 active commercial fishing vessels in Canada and over 52 800 commercial fishermen registered by either DFO, Bureau d'accréditation des pêcheurs et des aides-pêcheurs du Québec (BAPAP) or the Professional Fish Harvesters Certification Board (PFHCB).Footnote 2 Fishermen are typically independent, self-reliant people who work in an environment that can be dangerous. The requirements that apply to where and when they can fish, and how much total allowable catch is available and what price, are changing—and so are the prices they can get. At the same time, they have to comply with regulations concerning the size of their vessel, the equipment that must be aboard, and the number and qualifications of crew required to operate it.

    The Board has made 42 recommendations aimed at improving the safety of these fishermen. Many of these recommendations have been acted on, but there remain 12 that, in the Board's view, have not been addressed in a fully satisfactory way.Footnote 3 For a summary of fishing-related recommendations, see Appendix A.

    Despite the efforts of the Board and others in government and the private sector, many of the causes of fishing accidents today are the same as those identified by the TSB two decades ago. Most significantly, between 1999 and 2008, an average of 14 people died in fishing accidents each year. 

    The number of accidents involving loss of life on fishing vessels remained too high, and this prompted the TSB to conduct an extensive investigation into commercial fishing across the country. This report sets out the process followed in the investigation, identifies why certain causes of accidents persist year after year, and provides a way forward that would result in a safer industry.

    The report is intended for those in a position to motivate improvements in fishing safety —that is, the fishing community. For the purpose of this report, the fishing community is considered to be composed of any group or individual with an interest in the industry such as fishermen and their families; fishermen's associations and unions; professional certification boards; safety associations; industry sector councils; owners; processors; buyers; builders; naval architects; workers' compensation boards; regulators; educators and training providers; insurers; equipment designers and manufacturers; and the TSB itself.

    The report repeatedly uses the terms “unsafe condition” and “safety issue.” These terms are important for understanding this investigation and are defined as follows:

    • Unsafe condition: a condition or situation that has the potential to cause an accident. For example, a hatch cover left unsecured while a vessel is underway is an unsafe condition. If water were to downflood through the unsecured hatch into the hold, the vessel could become unstable and capsize.
    • Safety issue: a term used to categorize a number of objects, situations, or actions important to fishing safety. For example, watertight integrity, downflooding, raised center of gravity, overloading, vessel modifications are grouped under the safety issue “stability”.

    Methodology

    This investigation differed from individual TSB investigations in that it was not triggered by a particular accident. Rather, it sought to answer a particular question: after 20 years of investigations and reports on the causes and contributing factors of fishing accidents, why do accidents keep happening for the same reasons?

    To investigate this question, the TSB conducted the following major activities:

    • Consultations with over 340 members of the fishing community of which approximately 70% were fishermen across Canada
    • Statistical analysis of all reported accidents from 1999 to 2010
    • Analysis of TSB accident investigation reports to identify recurrent safety deficiencies
    • Review of past Board recommendations and the resulting corrective actions, to assess residual risks
    • Literature review and survey of national and international safety bodies to identify best practices.

    The investigation was divided into phases: primary data collection, validation, consolidation and analysis (Figure 1).

    Figure 1. Phases of the investigation
    Image
    Investigation phases

    Consultations

    Consultations were held with fishermen in Gander and St. John's, Newfoundland and Labrador; Dartmouth, Nova Scotia; Îles-de-la-Madeleine and Rimouski, Quebec; Gimli, Manitoba; and Campbell River, Prince Rupert, Richmond and Vancouver, British Columbia. Local organizations played a key role in making sure interested fishermen participated.

    The consultations involved groups of 5 to 25 people, with federal, provincial and regional officials and service providers taking part as observers. Separate debriefing meetings were held with the observers to capture the impact fishermen's observations might have on policies and procedures of other fishing community members. Although the participants did not make up a scientifically valid sample of all fishermen in a defined fleet, they were active in their communities and provided important perspectives to compare with the views of fishermen elsewhere in the country.

    The consultations, which consisted of guided discussions, were open-ended and asked participants to identify

    • how fishermen recognize, evaluate, apply and promote safety information;
    • things that get in the way of fishermen taking these actions; and
    • opportunities for current and future fishing community members to promote and support safety practices.

    These sessions helped the TSB to better understand

    • the decisions that fishermen must make to ensure a safe and successful fishing season;
    • the impact of those decisions on fishing operations and safety on board; and
    • how and what fishermen learn from accidents that have taken the lives of other fishermen.

    Additional consultations were held with other members of the fishing community to help the TSB better understand

    • the role that TSB safety information plays within their organization;
    • how organizations identify and rank safety issues;
    • factors that limit or strengthen the ability of organizations to act on TSB safety information; and
    • how organizations assess the effectiveness of their safety actions.

    The TSB analyzed transcripts of all consultations to identify fishing community actions (fishing practices, community procedures and community policies) that have impacted or have the potential to impact fishing vessel safety. For example, actions with negative implications for safety such as crews operating vessels while fatigued, inconsistent application of regulations, and vessel adaptations to accommodate DFO management measures were mentioned alongside actions that had positive implications for safety such as inclusive briefing sessions before and after fishery opening and modifications to season openings to accommodate weather conditions. Well over 100 of these (positive and negative) actions impacting safety were identified.

    Data validation

    During the data validation phase, the TSB reviewed research, government publications, regulations, responses to TSB recommendations, and trade literature to better understand the context of the actions impacting safety that were identified in the consultations. Subject-matter experts were further consulted for explanations of such things as fisheries management plans, harvesting details and training programs. Where possible, TSB data were used to further assess the prevalence of the actions impacting safety.

    Data consolidation and analysis

    During the data consolidation and analysis phase, the validated actions impacting safety were categorized into 10 safety issues and a safety goal was defined for each. The extent to which fishing practices and fishing community policies and procedures prevented the achievement of that goal was assessed. Gaps were then identified where more safety action is required, either in terms of fishing practices or community procedures and policies.

    Statistical analysis of accident and incident data

    The TSB Marine Safety Information System (MARSIS) was the primary source of accident and incident data analyzed in this investigation. However, data from various other sources, such as the DFO landing database, its vessel registry and the TC registry, were were gathered to compile and consolidate with TSB data.

    Historical data are updated whenever there is new information on an occurrence. Consequently, the statistics used in this investigation may differ slightly from those reported in previous TSB publications.

    When the data were revisited, it also became clear that refinements were needed in some cases. For example, fatality statistics in British Columbia captured by various safety organizations with different mandates (Canadian Coast Guard, Coroners Service, WorkSafeBC) were examined in greater detail and reconciled with TSB fatality data. This resulted in some new fatal accidents being added to the MARSIS database.

    To locate missing information and to augment the data in MARSIS, the TSB took the following steps:

    • Original TSB hard-copy files and electronic records were examined for missing data, in particular commercial fishing vessel and vessel registration numbers (CFV/VRN numbers), in order to link MARSIS data with DFO landing data.
    • For accident records where the length of a vessel or its gear was not specified, the MARSIS database was examined for previous accidents involving the same vessel. If there were no previous accidents, the DFO registry and the DFO landing database were queried, in that order, to identify the missing variables.
    • For accidents where the type of gear involved remained unknown, DFO landing data were used to identify the gear type most likely in use at the time of the accident. This was accomplished by identifying the gear type in use, as recorded in the DFO landing data, on the date of the accident. If there was no record for the accident date, the 10 days before and after the accident were examined to identify what gear type was in use then. If the gear type could still not be identified, the examination was extended to the previous two years.
    • A similar process was used for accident records that did not specify any species type.

    Plotting of accident data

    MapInfoFootnote 4 was used to group accidents based on their distance from shore. The following zone ranges were developed after consulting with TC and DFO (Appendix B, figures B.9 to B.14):

    • on land (in lakes and rivers)
    • 0 –2 nautical miles (nm) from shore
    • 2 – 25 nm from shore
    • 25 – 60 nm from shore
    • 60 – 200 nm from shore
    • > 200 nm from shore.

    Calculation of accident rate

    Accident rates are used internationally to compare workers' exposure to risk within and across industries. An accident rate is often described as a ratio of the number of accidents over the total number of full-time employees (part-time employees are converted by percentage to a full-time-equivalent (FTE) number). The total number of FTE employees is a measure of activity. Using FTE employees as the baseline reference (denominator) for calculation of accident rate assumes that the average full-time employee is exposed to the same hazards over the same period of time as another.

    The FTE measure is a difficult number to assess in the fishing industry because the industry is seasonal, exposure to hazards is inconsistent, and labour–time data are not documented.

    Consequently, this investigation used two baseline (denominator) measures as estimates of fishing activity:

    • the number of registered fishermen
    • the number of active vessels.

    Fishery landing data

    Fisheries landing data from the DFO were integrated with TSB accident reporting data to further understand the fishing contexts (species, gear, vessel type and length and location) of the accidents.

    For a detailed statistical analysis of accidents, see Appendix B.

    Analysis of TSB investigation reports

    All 40 fishing-related TSB investigation reports from 1999 to 2008 were reviewed in detail to identify safety deficiencies present across multiple accidents.Footnote 5 The persistence of these deficiencies was confirmed during consultations with the fishing community. In addition to this detailed review, other TSB reports outside the 10-year period were consulted and are cited within this report.

    Review of Board recommendations

    Since its creation in 1990, the Board has made 42 safety recommendations concerning fishing vessels. The regulators' responses to the Board's recommendations were assessed , and it was found that risks associated with certain deficiencies persisted. These deficiencies were confirmed during consultations with the fishing community.

    Literature review and survey of best practices

    A questionnaireFootnote 6 was developed to identify how international accident investigation bodies

    • categorize accidents;
    • rank safety categories;
    • focus their safety messages; and
    • assess the effectiveness of their safety support actions.

    The questionnaire was given out at the June 2010 Marine Accident Investigators' International Forum conference in Port Elizabeth, South Africa. Responses came back from the U.K. Marine Accident Investigation Branch, the Japan Transport Safety Board, the South African Maritime Safety Authority and the United States Coast Guard.

    Besides distributing this questionnaire, the TSB conducted literature reviews and consultations to identify international practices that have made, or are expected to make, a measurable difference to fishing safety. For example, New Zealand's FishSAFE encourages fishermen to participate in a workshop where they learn FishSAFE guidelines.Footnote 7 Then, with the help of a mentor, they integrate the safety guidelines into their fishing operations. Attending the workshop, applying the guidelines and conducting a self-assessment makes fishermen eligible for a 10% reduction in their accident insurance levy.

    Commercial fishery context

    Overview

    The commercial fishing industry in Canada consists of a large number of small owner-operators and a few large companies. Vessels under 24 m in length make up more than 98% of the fishing fleet.

    Photo 1. Troll, gillnet and crab fishing vessels moored at Steveston, BC
    Image
    Troll, gillnet and crab fishing vessels moored at Steveston, BC

    For the most part, fisheries are seasonal, based on when different species are available for harvest. Still, fishing remains vital to the economic, social and cultural well-being of over 1000 coastal communities in Canada. The value of commercially landed seafood in 2008 was just under $1.9 billion,Footnote 8 of which 70% was from fishermen who own and operate their own vessels. Between 1999 and 2008, there were, on average, over 53 000 registered commercial fishermen and over 16 800 active commercial fishing vessels per year. More detailed statistical breakdowns of the regional distribution of active vessels, by average vessel-length, appear in Appendix B (Figure B.15).

    Communities affected by the fisheries include those First Nations communities that are increasingly claiming access to coastal fishing rights. For example, the Supreme Court's 1999 Marshall decision confirmed for the Mi'kmaq and Maliseet First Nations a treaty right to fish as opposed to a privilege to fish.Footnote 9 Over the last decade, DFO has been working with Aboriginal and non-Aboriginal communities on both coasts to redistribute commercial fishing licences and quotas, develop mentoring programs, and help with vessel and gear purchases and training to ensure that Aboriginal commercial fisheries are economically sustainable.

    The Atlantic region has been marked by a shift away from harvesting traditional fish species such as cod, due in large part to the decline in fish stocks and subsequent actions taken to protect the fisheries. As a result, fishermen have shifted to harvesting species that offer a reasonable return such as shellfish , notably crab and shrimp . To date, DFO policy is aimed at ensuring that fishing operations stay in the hands of fishermen rather than corporate entities (e.g., fish processors) that are not actively involved in fish harvesting.Footnote 10 In this region, DFO issues fishing licences almost exclusively to individuals who are vessel owner-operators.

    In the Pacific region, on the other hand, there is no separation between fishermen and corporate entities not actively involved onboard the vessel during fish harvesting operations . Furthermore, full-time employment opportunities have fallen dramatically in this region because of declining access to fishery resources, a decrease in salmon prices and supply, and a series of DFO measures aimed at rationalizing fleets and redistributing licences and quotas. During the TSB's Pacific consultations, owners and operators reported that it is becoming harder to attract qualified crew due to their reduced ability to offer sustained, full-time employment. In addition, the reduction in the time fishermen spend at sea means that fewer are trained and available to take on key roles such as watchkeeper.

    A 2005 report by Praxis Research and Consulting found that in 2003, the average employment term for crews in the Atlantic region was 12 to 15 weeks a year , while in the Pacific region, it was from 12 weeks on longline vessels (halibut/sablefish) to six weeks on gillnet vessels.Footnote 11 During the TSB's consultations, some salmon fishermen reported fishing seasons as short as 32 hours.

    Operating environment

    Fishermen operate in a harsh physical environment and harvest, load, transfer and store their catch while their vessel is at sea.

    In addition, Canadian fishermen deal with complex regulatory environments. Several federal and provincial government departments and agencies have either a direct or indirect bearing on fishing safety. Industry associations, unions, training providers and certification boards all play critical roles in the safety of the fishing community.

    Fishermen are also subjected to changing economic and market conditions for resources that in many instances are unpredictable and increasingly scarce. These forces influence fishermen's priorities, choices and decisions as they attempt to make a living and operate safely.

    Figure 2 depicts the complex fishing community of which Canadian fishermen are a part and the forces that shape their operating environment.

    Figure 2. The fishing community and its operating environment
    Image
    The fishing community and its operating environment

    Roles and responsibilities

    As discussed earlier, a number of government departments (at both the federal and provincial levels), agencies and non-government bodies play a role in the governance of fishing safety in Canada. This section highlights the main roles and responsibilities of these different fishing community members.

    Fishermen and authorized representatives

    Fishing vessel masters have been and continue to be ultimately responsible for their own safety, the safety of the vessel and the safety of the vessel's crew members. The Canada Shipping Act, 2001,Footnote 12 clearly sets out the responsibilities for safety that are incumbent upon the authorized representative,Footnote 13 the master and the crew. This legislation obliges authorized representatives and masters to ensure that all applicable regulations are complied with and that the vessel is operated in a safe and diligent manner. This legislation also obliges crew members not to jeopardize the safety of the vessel or others on board. Some provinces have similar requirements.

    A fisherman's effectiveness in carrying out safety responsibilities, however, is influenced by the support and encouragement received from other members of the provincial/regional fishing community.

    The investigation revealed examples of how fishermen are moving towards recognizing and addressing their safety responsibilities. For example, fishermen have developed—and facilitate—a voluntary stability education program; they also purchase and use non-required LSAs ; and participate more frequently in regional training. As well, consultation between fishermen and regional DFO resource managers has resulted in safety action being included in integrated fishery management plans (IFMPs). It is the interaction between fishing community members in addressing safety issues that helps build a strong safety culture.

    Federal entities

    Department of Fisheries and Oceans

    In Canada, federal jurisdiction over seacoast and inland fisheries was established under the Constitution Act, 1867 (formerly known as the British North America Act, 1867). The mandate of DFO Footnote 14 was set out in the Government Organization Act, 1979.

    The Fisheries Act, the main statute administered by DFO, covers matters such as fish allocation and licensing. Under the Fisheries Act, DFO is responsible for managing, conserving and developing the fisheries on behalf of Canadians. At the same time, the Department is aware that it has a role to play in incorporating safety into the development of fishery management plans and policies.Footnote 15

    Section 7 of the Fisheries Act gives the Minister of Fisheries and Oceans broad powers to distribute the wealth of “common property resources” in the form of fishing licences and quotas. Once the fish are caught and become the property of fishermen, the buying, processing and selling of fish fall under provincial jurisdiction.

    National headquarters manages national, strategic policy and programs, but DFO is organized regionally to implement fisheries management measures such as assessing stocks, establishing total allowable catches, developing and implementing fishing plans, and evaluating results.

    Under current legislation, DFO is responsible for all fisheries management measures. However, the Department is moving toward shared stewardship of the resource, especially with regards to habitat enhancement and the cost of management. Under such an arrangement, the provincial/regional fishing community will be more involved in fisheries management decision-making at appropriate levels. It will also contribute its specialized knowledge and experience, and will share in accountability for outcomes.

    Transport Canada

    Transport Canada (TC) is the federal department with regulatory authority in the area. Key responsibilities of TC, among others, are:

    • the regulatory regime, which includes the development of regulations and standards for vessels and crew to support national laws and policies;
    • oversight, which includes issuing licences, certificates, registrations and permits; conducting audits, inspections and surveillance; and taking action when rules are broken; and
    • outreach, which includes promoting safety and security as well as educating the public and increasing public awareness regarding these issues.

    TC program delivery is managed out of the regional offices; Atlantic, Quebec, Ontario, Prairie and Northern and Pacific.

    The TC Marine Safety Program derives its authority from numerous acts, including the Canada Shipping Act, 2001, the Arctic Waters Pollution Prevention Act, the Navigable Waters Protection Act, the Transportation of Dangerous Goods Act, the Safe Containers Convention Act, the Pilotage Act, the Canada Labour Code (Part II) and the Coasting Trade Act.

    TC drafts and enforces regulations that establish minimum safety standards for small fishing vessels. Currently, the regulations that apply most directly to small fishing vessels are the Small Fishing Vessel Inspection Regulations and the Marine Personnel Regulations. Over the past eight years, in an attempt to improve the regulatory regime and fishing vessel safety, TC has been developing new Fishing Vessel Safety Regulations which will include requirements for constructing, equipping and manning fishing vessels in Canada.

    The Canadian Marine Advisory Council (CMAC) is Transport Canada's national consultative body for marine matters; it meets semi-annually in Ottawa. It is primarily involved in discussions associated with the development and implementation of international and national rules and regulations. One of its seven standing committees is on fishing vessel safety. The majority of those parties interested in fishing vessel safety attend CMAC on a regular basis and participate in the standing committee. In addition to these national meetings of CMAC, Transport Canada also hosts consultation meetings with industry and other government participants in each of its regions.

    Canadian Coast Guard

    The Canadian Coast Guard (CCG), a special operating agency within DFO, provides maritime services for users of Canadian waterways. It supplies fishermen with key safety services, especially in the areas of aids to navigation, search and rescue (together with the Department of National Defence), marine communications and traffic, ice-breaking and ice management. CCG operations are managed by regional offices : Newfoundland and Labrador, Maritimes, Quebec, Central, and Arctic and Pacific.

    Photo 2. Canadian Coast Guard Lifeboat Binkerton
    Image
    Canadian Coast Guard Lifeboat Binkerton
    Canadian Coast Guard Auxiliary

    The Canadian Coast Guard Auxiliary (CCGA) is a major player in Canada's national search and rescue response network. It is made up of 5000 volunteer pleasure craft operators and commercial fishermen who use their vessels for CCGA activities. CCGA units are distributed across five geographic regions : Newfoundland and Labrador, Maritimes, Quebec, Central, and Arctic and Pacific. In addition to its search and rescue activities, CCGA provides marine safety equipment demonstrations and safe boating courses, and participates in boat shows and safe boating displays. On behalf of the CCG , it also conducts courtesy examinations of pleasure craft and small fishing vessels in order to prevent accidents and loss of life. CCGA promotes its unique identity and mandate to the Canadian public through the media and at public events across the country.

    Human Resources and Skills Development Canada

    Human Resources and Skills Development Canada (HRSDC) is a federal department whose mandate includes promoting human resources planning and program development. HRSDC provides fishermen with income stabilization through the Employment Insurance system. The vehicle for delivering HRSDC programs in the fishing industry are industrial sector councils at both the national and provincial levels. Although not a primary objective, most sector council mandates include the enhancement of fishing safety.

    Canadian Council of Professional Fish Harvesters

    The Canadian Council of Professional Fish Harvesters (CCPFH) was initially formed as a federation of regional fish harvester organizations but has since been designated by, and receives partial funding from, HRSDC as the national human resources sector council for the fish harvesting industry. The National Search and Rescue Secretariat of the Department of National Defence has made financial contributions through its New Initiatives Fund. The CCPFH's mission is to ensure that fishermen have the appropriate knowledge, skills and level of commitment to meet the human resource needs of the Canadian fishery of the future. They advocate on behalf of fishermen to federal, provincial and territorial governments on issues of common concern, actively participate in National CMAC meetings, provide structure and leadership for the development of a program of professionalization, and advocate for training. In conjunction with Memorial University's Fisheries and Marine Institute, the CCPFH's lead project is the development of an interactive fishing vessel stability simulator.

    National Research Council – Institute for Ocean Technology

    National Research Council's Institute for Ocean Technology (NRC–IOT) provides research, evaluation and development tools to be used to improve safety and regulations governing the workplace at sea. NRC–IOT is currently working with TC and the fishing community to identify populations of fishing vessels at very low risk of stability-related accidents. Another area of research at NRC–IOT is the evaluation of how wind and waves affect heat loss in persons wearing immersion suits. This work will eventually lead to methods of assessing survival times under different conditions while wearing a survival suit.

    Transportation Safety Board of Canada

    The Transportation Safety Board of Canada (TSB) is an independent agency created to advance transportation safety by conducting accident investigations to determine the underlying risks and causes. In its marine investigations, the TSB relies on occurrence reporting requirements and all members of the fishing community to gather the raw data required for analysis. The Board then communicates the results of its findings publicly with the aim of reaching the change agents capable of reducing the risks. It is not the function of the Board to assign fault or determine civil or criminal liability.

    Provincial entities

    The organizations, associations, councils, committees, alliances, departments, federations, institutes and boards that make up the fishing community of each province vary in scope, role and involvement. This section identifies the key groups among them and describes the role that they play within the fishing community, particularly with respect to safety. Although each province has an established workplace safety or workers compensation board, their involvement in the fishing industry will be expanded upon separately. Illustrations of the governance structure in British Columbia, Newfoundland and Labrador, Nova Scotia and Quebec are in Appendix C.

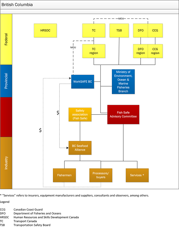
    British Columbia

    Oceans and Marine Fisheries Branch, Ministry of EnvironmentThe Oceans and Marine Fisheries Branch is responsible for the overall leadership of provincial government strategies and initiatives related to ocean resources and marine fisheries, as well as seafood industry development.

    BC Seafood AllianceThe BC Seafood Alliance is an umbrella group for fishermen associations, seafood processors, marketers and exporters representing some 90% of the commercially harvested seafood in BC. The Alliance mandate covers conservation and sustainable use of BC seafood, sector advocacy and promotion, and fishing safety through Fish Safe.

    Fish Safe — Fish Safe is an industry-designed and implemented fishing safety initiative that is administered by the BC Seafood Alliance. Formed in 2005, this safety association is funded by industry, which enables it to leverage support from federal and provincial agencies, including the National Search and Rescue Secretariat at the Department of National Defence. Its mandate is to provide safety programs and tools relevant to fishing so that fishermen can take ownership of safety. The following are some of the safety programs and tools that they have initiated, facilitated and delivered.

    • The Real Fishermen campaign — posters, brochures and mugs featuring fishermen wearing PFDs.
    • Safety drill events — organized with the fishing community. One example was a fleet-wide event coordinated with fishing companies, DFO and fishermen for an “abandon ship” competition prior to the season opening : prizes were given for the fastest drill and to the crew member on each vessel who donned their immersion suit the fastest.
    • The Stability Education Program — a hands-on, interactive four-day voluntary program developed by fishermen for fishermen, which enhances authenticity and uptake, and is supported by TC, WorkSafeBC and the TSB. The program has been delivered to approximately 900 participants since 2011.
    • The Safest Catch program — this two-day voluntary mentoring program provides a fisherman-trained safety advisor to work with vessels and crew to develop a customized safety orientation, safety procedures and drills program for their specific vessel, including an orientation on all life-saving appliances. The program has been delivered to approximately 170 vessels since 2011.
    • The Safe on the Wheel program — a hands-on, interactive five-day voluntary program for both experienced and inexperienced fishermen on the “rules of the road ”, taught using an actual fishing wheelhouse. The course also incorporates discussion on the issues of human factors and the management of fatigue. Participants receive a Small Vessel Operators Proficiency (SVOP) certificate upon successful completion of this program.
    • The Safety Pays program — recognizing the value of Fish Safe programs in reducing risk, this program offers a 10% discount on Harlock Murray Underwriting Insurance upon proof of participation in both the Stability Education and Safest Catch programs.
    • Training and on-board tools — items such as DVDs, guides and damage control kits.

    Fish Safe Advisory Committee — a fishing safety consultative forum, facilitated by Fish Safe, which meets quarterly and includes representatives of all the members of the fishing community in the province. In addition to guiding the development of Fish Safe's activities, it brings the fishing community together to exchange information and discuss the development of a fishing safety strategic plan. Sub-committees are struck on specific issues as required.

    Manitoba

    Fishermen's interests in Manitoba are represented by Lake Manitoba Commercial Fishermen's Association (LMCFA) or Manitoba Commercial Inland Fisher's Federation (MCIFF). Both groups are members of the CCPFH.

    New Brunswick

    In New Brunswick, there are numerous, localized fishermen's associations representing the interests of the fishermen, such as advising DFO on fisheries management issues.

    Newfoundland and Labrador

    Professional Fish Harvesters Certification BoardIn 1996, the Government of Newfoundland and Labrador enacted the Professional Fish Harvesters Act, creating the Professional Fish Harvesters Certification Board (PFHCB). This organization promotes the interests of fishermen as a professional group; develops, evaluates and recommends courses under the professionalization program; and issues three levels of certificates of accreditation to qualifying fishermen based on an applicant's experience and training. An applicant must also demonstrate that he derives 80% of his income from fish harvesting. DFO, in turn, mandates that individuals obtain a PFHCB certificate prior to issuing fishing licences and quotas. The PFHCB may conduct inquiries based on its code of fishing ethics and take disciplinary action, which includes fines and the temporary or permanent suspension of a certificate. The PFHCB also works closely with the CCPFH and Memorial University's Fisheries and Marine Institute to promote fishing safety through initiatives such as safety videos and a stability simulator. The PFHCB is governed by a board of 15 members appointed by the government. Seven members are representatives of the accredited collective bargaining unit for fish harvesters (currently the Fish, Food and Allied Workers Union (FFAW)), one is a representative of the Association of Newfoundland & Labrador Fisheries Co-operatives, two are provincial (Fisheries and Aquaculture, and Education), three are federal (two DFO, one HRSDC) and, additionally, there is one from a training institution and one representative–at-large chosen by the Minister of Fisheries and Aquaculture.

    Newfoundland and Labrador Fish Harvesting Safety Association (proposed) — In December 2010, $1 million funding over three years was made available from the Government of Newfoundland and Labrador and the provincial Workplace Health, Safety and Compensation Commission to support the establishment of the Newfoundland and Labrador Fish Harvesting Safety Association (NL–FHSA). An initiative to establish the NL–FHSA is being led by PFHCB in collaboration and consultation with a broad range of fishing community members including fishermen (owner/operators and crew members), union representatives (FFAW), seafood processors, trainers (MI) and researchers (SafetyNet), as well as two provincial government representatives (Service NL and Department of Fisheries and Aquaculture) and federal government representatives (DFO/CCG and TC). The objective of the safety association would be to provide advice to the provincial and federal levels of government on health and safety issues, promote best practices for safety onboard fishing vessels, and support research on fishing industry safety.

    Memorial University — Memorial University's Fisheries and Marine Institute (MI) offers training courses for fishermen in Newfoundland and Labrador through its community-based education programs, which are supported by industry and government. In collaboration with the Canadian Council of Professional Fish Harvesters (CCPFH), the New Brunswick School of Fisheries (CCNB) and Transport Canada, MI has developed an interactive fishing vessel stability simulator. The aim of the project is the production of electronic simulations of vessel operations and fishing activities in different fleets in various regions of Canada to better understand how they affect stability. MI recently (2011) completed a pilot online Fishing Master IV course, and has also delivered training for the Technical Certificate in Harvesting, as well as safety workshops and seminars, and has been instrumental in the production of a safety video.

    SafetyNet — The SafetyNet Centre for Occupational Health and Safety Research at Memorial University (SafetyNet) is dedicated to improving the safety of workplaces and the health of workers in Newfoundland and Labrador and Atlantic Canada through broad-based partnerships among researchers and stakeholders in communities, government, industry and labour. Since 2001, SafetyNet has collaborated with the PFHCB on a number of projects including SafeCatch, a project which was designed to deepen understanding of trends in search and rescue incidents, injuries and fatalities in the Newfoundland and Labrador fisheries between 1989 and 2005.

    Northwest Territories and Nunavut

    The Department of Industry, Tourism and Investment participates in marketing efforts and supports the industry by offsetting operations, maintenance and capital replacement costs through the Northwest Territories Fishermen's Federation, the representative body for the Great Slave Lake commercial fishing industry.

    In Nunavut, the Fisheries and Sealing division of the Department of Environment focuses on developing viable and sustainable industries that will ensure that all revenues and opportunities derived from territorial resources benefit Nunavummiut. The division works towards maximizing economic opportunities for Nunavummiut while upholding the principles of conservation and sustainability.

    Nova Scotia

    Nova Scotia Fisheries Sector Council —The Nova Scotia Fisheries Sector Council (NSFSC) is dedicated to planning and implementing human resource development strategies to ensure that fishermen have appropriate knowledge, skills, and level of commitment to meet the human resource needs of the Canadian fishery of the future. The council's board of directors includes fishermen, processor, aquaculture and union representatives. The council also has advisory members from DFO, the Nova Scotia departments of Fisheries and Aquaculture and Labour and Advanced Education as well as the Nova Scotia School of Fisheries. In the 1990s, NSFSC was heavily involved in the coordination of safety training when the federal government made resources available that allowed it to purchase training for fishermen. Nova Scotia was the lead province in the achievement of close to 60% compliance of fishermen trained in MED prior to 2002. Since that time, there has been a shift to the provincial government, which is supporting training for the current workforce. As a result, the NSFSC is now working to educate fishermen on training and certification requirements, and is developing tools and a coordinated approach to help fishermen meet the requirements. This council coordinates the Scotia-Fundy Professional Fishermen's Training and Registration Association (SFPFTRA) Network Coordinator outreach program and serves as its director.

    Fisheries Safety Association of Nova Scotia — The mandate of the Fisheries Safety Association of Nova Scotia (FSANS) is to enhance safety through prevention education, research, advocacy, communication and increased awareness, thereby making the industry more attractive for new employees. The FSANS is funded by mandatory membership fees collected from employers by the Workers' Compensation Board of Nova Scotia (WCBNS). FSANS was formed in 2010 to address safety issues in the harvesting, seafood processing and aquaculture sectors. The FSANS has a 15-member board which includes five representatives each from harvesting and processing, three from aquaculture and/or services and two from the NSFSC. Ex-officio representatives include the NS Department of Labour and Advanced Education, NS Department of Fisheries and Aquaculture and the WCBNS. The FSANS partnered with WCBNS and Labour and Advanced Education to produce an advertising campaign featuring hard-hitting safety messages such as, “What's harder? Telling your crew to put on lifejackets or telling their families they aren't coming home?”

    Ontario

    Ontario Commercial Fisheries Association (OCFA) is the representative body in Ontario. The OCFA advocates for the industry and presents industry's interests and views to government, the media and consumers.

    Prince Edward Island

    Prince Edward Island Fishermen's Association The Prince Edward Island Fishermen's Association (PEIFA) was originally formed in the early 1950's and recognizes the benefits of an organization that represents all six regions within Prince Edward Island (PEI). In 2004, the provincial government passed the Certified Fisheries Organizations Support Act. The PEIFA is the only organization recognized to represent 1300 core fishermen in PEI. This association meets 10 times a year, communicates with other fishing organizations, and represents and communicates with the federal government with one united voice.

    Quebec

    Bureau d'accréditation des pêcheurs et des aides-pêcheurs du Québec — Created in 1999 by provincial statute, the Bureau d'accréditation des pêcheurs et des aides-pêcheurs du Québec (BAPAP) is the professional certification board for fishermen in Québec, reporting to the ministère de l'Agriculture, des Pêcheries et de l'Alimentation du Québec (MAPAQ). The objective of this organization is to standardize the professionalization of fishermen, to establish the conditions for fishermen certification, and to issue certificates and booklets in confirmation of the skills of those requesting to work as commercial fishermen. Currently the BAPAP recognizes 3 levels of qualifications and issues certificates to over 1800 fishermen depending on the experience and training of applicants. BAPAP requires applicants to hold a professional fishing diploma or proof of equivalent competency to qualify for a fisherman's certificate.

    Standing Committee on Fishing Vessel Safety The Quebec Regional Standing Committee on Fishing Vessel Safety is the primary vehicle for consultation and the exchange of information between government authorities and most of the fishing community. It is chaired by TC and co-chaired by CCG. DFO, the Commission de la santé et de la sécurité du travail (CSST, which is the province's workers' compensation board), and five representatives from the Quebec fishing community make up the rest of the executive steering committee.

    Training institutesIn Quebec, the ministère de l'Éducation, du Loisir et du Sport (MELS) offers secondary students a vocational training program in the fishing profession. Successful graduates of the program receive BAPAP certification. One school that provides this program, L'École des pêches et de l'aquaculture (school of fisheries and aquaculture), in Grande-Rivière, features a training vessel equipped with different types of fishing gear and a navigation simulator. The school offers, among other training, the apprentice fisher course representing 1605 hours of education and training. This course is aligned with TC requirements and prepares graduates to write the examination for the Fishing Master IV certificate of competency.

    Conseil sectoriel de main d'œuvre des pêches maritime du Québec — The mission of the Conseil sectoriel de main d'œuvre des pêches maritimes du Québec (CSMPOM) is to examine the industry to determine and implement actions for the enhancement and development of the human resources with the fishing industry. It is a provincial sectoral committee with a board of directors comprising 13 members, including two fishermen association representatives.

    Others

    Eastern Fishermen's FederationThe Eastern Fishermen's Federation (EFF) was formed in 1979 primarily to provide a voice for the many diverse fish harvester organizations throughout the Maritime and Gulf regions. This federation currently represents 22 organizations and more than 2100 fishermen. The EFF focuses its safety actions on communications and the need for a wheelhouse safety management system that provides tools to fishermen to better understand the overall impacts on safety of all aspects of vessel operation.

    Scotia-Fundy Professional Fishermen's Training and Registration Association — The objectives of the Scotia-Fundy Professional Fishermen's Training and Registration Association (SFPFTRA) are to improve the capacity of fishermen, improve the image of work in the fishery, and to promote and strengthen a training culture amongst fishermen. The association recently completed a Network Coordinators outreach program that had six regional coordinators providing safety tools and information on training and certification, eco-labeling/certification, safety at sea, and quality initiatives at sea at the wharf level. This regional program was supported by Atlantic Canada Opportunities Agency, DFO, Nova Scotia Department of Labour and Workforce Development, and both the Nova Scotia and New Brunswick departments of Fisheries.

    Workplace safety and workers' compensation boards

    The courts have recognized the jurisdiction of the provinces to regulate certain aspects of the commercial fishery including those related to labour relations, workplace safety and workers compensation. However, the various provincial and territorial legislative regimes differ with respect to these issues, with some taking a more comprehensive approach than others. For example, in provinces where fishermen are recognized as employees, they usually fall under provincial workers' compensation arrangements. This may not be the case in provinces that regard them as independent business owners.

    British Columbia

    WorkSafeBC establishes, implements, and enforces fishing safety regulations.Footnote 16 A memorandum of understanding (MOU) was signed with TC in 2006 clarifying the responsibilities of each regulator. There are 3.25 full-time equivalent (FTE) employees working with the fishing community, including approximately 5000 fishermen on 2000 vessels. WorksafeBC partners with the fishing community and supports incentives like the BC Seafood Alliance's Fish Safe Program in claims/assessments and prevention areas. Through WorkSafeBC's health and safety association partnership program the seafood processors/buyers have the ability to voluntarily levy themselves an extra assessment which provides the core funding ($250,000 to $400,000 per year) for Fish Safe. WorksafeBC attends Fish Safe Advisory Committee and national and regional CMAC meetings. It also conducts vessel inspections and accident investigations, and through its mandatory

    Manitoba

    The Workers' Compensation Board of Manitoba has limited involvement in the fishing industry and has no specific fishing regulations. The Ministry of Labour has conducted some vessel inspections, but relies on TC to enforce regulatory compliance. There is no MOU with TC or mandatory workers' compensation program in this region. The fishing industry in Manitoba is composed of approximately 3000 fishermen on 2500 vessels.

    New Brunswick

    WorksafeNB's Occupational Health and Safety Act defines place of employment as “any building, structure, premises, water or land where work is carried on by one or more employees, and includes a project site, a mine, a ferry, a train and any vehicle used or likely to be used by an employee”. According to WorksafeNB this definition excludes fishing vessels and does not give it the jurisdiction to inspect fishing vessels or enforce the Act. Although a regulatory gap is recognized by the Government of New Brunswick and WorksafeNB, there are no plans to propose any legislative amendments that would close it. There is no MOU with TC and no mandatory workers' compensation program. Only fishing enterprises with at least 25 employees are required to have coverage, but some fishermen voluntarily register for insurance coverage. The fishing industry in New Brunswick is composed of approximately 6600 fishermen on 1800 vessels.

    Newfoundland and Labrador

    In this province, the responsibility for fishermen's health and safety is shared between two departments : the Workplace Health, Safety and Compensation Commission (WHSCC) provides prevention measures, partners with industry, funds industry incentives and administers a mandatory workers' compensation program that provides insurance to fishermen injured on the job. In 2010, the WHSCC made available $1 million funding over three years toward the establishment of a fishing safety association. Fish buyers must register with the WHSCC and pay assessments based on the value of fish purchased from commercial fishers. In addition, employers who operate a fish processing plant or factory freezer vessel must register and pay assessments based on the payroll of its plant workers. Service NL (formerly known as the Department of Government Services) implements and enforces occupational health and safety regulations,Footnote 17 including those pertaining to fishing. There is one FTE employee working with the fishing community, which includes approximately 17 000 fishermen on 6000 vessels. At this time, the province has not entered into an MOU with TC with respect to matters of fishing safety.

    Northwest Territories and Nunavut

    The workers' safety and compensation commissions in these territories have no intervention within the fishing industry, but they do administer a mandatory workers' compensation program that provides insurance to fishermen who are registered with the commission. There is no MOU with TC. The fishing industry in Northwest Territories and Nunavut is composed of approximately 150 fishermen on 100 vessels.

    Nova Scotia

    The Workers Compensation Board Nova Scotia (WCBNS) has no specific fishing regulations, and relies on TC and the provincial Department of Labour to regulate the fishing industry. There is no MOU with TC or mandatory workers' compensation program. A fishing enterprise with at least three employees is required to have coverage. In addition, some fishermen voluntarily register for insurance coverage. There is less than one FTE employee working with approximately 13 000 fishermen on 4500 vessels. The WCBNS believes in an industry -led safety association model and, along with the Nova Scotia Fisheries Sector Council, has developed and supported the formation (2010) of the Fisheries Safety Association of Nova Scotia (FSANS). WCBNS continues to explore opportunities for improvements within the sector and is planning an overall refresh of its provincial Occupation Health and Safety Strategy in 2012, which is expected to benefit the fishing sector.

    Ontario

    The interventions of the Workplace Safety Insurance Board (WSIB) within the fishing industry are limited, and the WSIB has no specific fishing regulations. The Ministry of Labour has conducted some vessel inspections but relies on TC to enforce regulatory compliance. There is no MOU with TC but the WSIB does administer a mandatory workers' compensation program in this region for fishermen who are registered with the Board. There is less than one FTE employee working with approximately 300 fishermen on 120 vessels.

    Prince Edward Island

    The Workers Compensation Board under the province's Occupational Health and Safety Act excludes fishing. There is no MOU with TC and no mandatory workers' compensation program. Some fishermen voluntarily register for insurance coverage if they qualify and the current OHS regulations cover general vessel inspections. The fishing industry in Prince Edward Island is composed of approximately 4500 fishermen on 1300 vessels.

    Quebec

    Since 2000, the Commission de la santé et de la securité du travail (CSST) has significantly expanded its involvement in fishing safety. It established and implemented fishing-specific guidelines primarily through a handbook entitled Health and Safety on Fishing Boats in 2008 and recently in 2011 an MOU was signed with TC clarifying each regulator's role and responsibilities. The CSST has one FTE employee working with the fishing community including approximately 3200 fishermen on 1200 vessels. CSST attends the Quebec Regional Standing Committee on Fishing Vessel Safety meetings as well as national CMAC meetings. It also conducts accident investigations and administers a mandatory workers' compensation program that provides insurance to fishermen injured on the job.

    Accident and fatality rates

    Photo 3. The Fishermen's Memorial
    at Lunenburg, Nova Scotia
    Image
    The Fishermen's Memorial at Lunenburg, Nova Scotia

    Commercial fishing is recognized by the International Maritime Organization (IMO) as one of the most dangerous occupations in the world. To determine the extent of the danger in Canada, the TSB examined data on fishing-related accidentsFootnote 18 and deaths in this country from 1999 to 2010. The overall rates and trends are presented below. More detailed statistical breakdowns appear in Appendix B.

    It is difficult to compare fishing accident, fatality and fatal accident rates in Canada with those around the world. That is largely because different countries measure the number of fishermen and the level of fishing activity, both key parts of calculating the rates, in different ways.Footnote 19 The accident, fatality and fatal accident rates used in this investigation can be used to track safety trends and improvements over time within Canada, however.

    This investigation measured the number of fishermen in Canada by gathering data on the number of marine and freshwater commercial fishermen registered by either DFO, Bureau d'accréditation des pêcheurs et des aides-pêcheurs du Québec (BAPAP) or the Professional Fish Harvesters Certification Board (PFHCB). It measured the level of fishing activity by gathering data on active vessels, namely those DFO-registered fishing vessels with a unique CFV/VRN (vessel registration number) that have at least one recorded landed catch in a given calendar year.

    One drawback of using active vessels to measure fishing activity when calculating accident rates is that it does not fully account for exposure to risk, because it does not reflect the number of days a vessel operates in a given year. Similarly, the number of registered fishermen does not capture the time each fisherman spends at sea. Nonetheless, “active vessels” and “registered fishermen” are currently the best measures of fishing activity available to the TSB.

    Initially, the period analyzed was from 1999 to 2008. Subsequently, preliminary data became available for 2009 and 2010 and these have been included in the data analysis.

    Accident rates

    From 1999 to 2010, 2514 fishing-related accidents were reported in Canada (Table 1); the accidents involved 2691 fishing vessels, 2599 of which were Canadian.Footnote 20

    As shown in Figure 3 and Figure 4, the period 1999 to 2010 saw an overall decline in both the number of accidents reported to the TSB each year and the number of active fishing vessels in operation.

    Table 1. Registered fishermen, active vessels, accidents
      1999 2000 2001 2002 2003 2004 2005 2006 2007 2008 2009 2010 Total
    Registered fishermen* 57 707 58 884 58 860 54 207 55 033 53 770 52 805 51 677 53 820 52 107 51 245 50 118  
    Active vessels** 18 892 17 559 17 326 16 746 16 243 16 540 16 557 16 472 16 514 15 800 15 050 14 167  
    Accidents 284 243 244 233 252 233 217 205 170 164 135 134 2514
    Fatal accidents 12 11 12 9 9 11 8 9 7 10 7 7 112
    Fatalities 14 13 18 15 12 17 14 10 7 14 9 11 154

    * Estimated number of marine and freshwater commercial fishermen recorded with DFO (majority of income may not necessarily come from fishing operations), based on annual statistical reports, DFO Economic Analysis and Statistics, Policy Sector. Number of freshwater and northern fishermen in 1999-2002 and 2009-2010 were extrapolated from available data for 2003-2008.
    ** Number of DFO-registered fishing vessels with a unique CFV/VRN number that have at least one recorded landed catch in a given calendar year.

    Figure 3. Vessel activity, accidents and fatalities
    Image
    Vessel activity, accidents and fatalities

    Fatality rates

    Of the 2514 fishing-related accidents examined, 112 were fatal, resulting in 154 deaths (Table 1). As shown in Figure 4 (the red cumulative percent line), the majority of deaths (89, or 58%) happened after a stability-related accident such as capsizing, foundering, flooding or sinking. There were 41 deaths (27%) due to falling overboard and 18 deaths (12%) from personal occupational accidents (accidents aboard ship).

    Figure 4. Cumulative percentage of fatalities by accident type, 1999-2010
    Image
    Cumulative percentage of fatalities by accident type, 1999-2010

    Although the fatal accident rate (the number of fatal accidents per 10 000 active vessels) showed a small but statistically significant downward trend from 1999 to 2010, as shown in Figure 5, the fatality rate (the number of deaths per 100 000 fishermen), though it varied from year to year, showed no trend. The average fatality rate for the period was 23.7/100 000 fishermen. An average of nearly 13 people died in fishing accidents each year.

    Figure 5. Fatality rate and fatal accident rate, 1999-2010
    Image
    Fatality rate and fatal accident rate, 1999–2010

    Analysis of rates

    Over the period examined, the number of active fishing vessels and the number of reported accidents declined. So did the overall accident rate and the fatal accident rate. Yet significantly, there was no corresponding decline in the fatality rate. This means that despite the fishing community's efforts to save lives, the likelihood of someone dying in a fishing accident in 2010 was not significantly lower than it was 12 years earlier, in 1999.

    Figure 4 shows that 84% of all fishing-related fatalities recorded between 1999 and 2010 occurred when vessels capsized, foundered, or sank, or when persons fell overboard. This percentage is highlighted in yellow because the number of accidents in these categories is considerably less than that of many other categories such as grounding, which accounted for more than twice as many accidents as the other two categories combined, but only 2% of all fatalities. This information can assist the fishing community in deciding how best to direct its resources in order to improve safety.

    Significant safety issues

    As a result of this investigation, the Board identified 10 significant safety issues associated with fishing accidents. This section presents all 10 and analyzes each one using gap analysis. First, the report identifies the actual performance of the fishing community with respect to a particular issue by listing

    • a particular issue by listing fishermen's practices that impact the safety issue; and
    • policies and procedures of other members of the fishing community that impact the safety issue.

    Then, the fishing community's actual performance is compared with its potential performance—that is, the overarching goal for each safety issue—and the gaps between the two are listed.

    By identifying these gaps, as well as the safety action required to bridge them, the Board hopes to motivate members of the fishing community to work together to transform current fishing practices into safer behaviours and practices. The overall objective, in the Board's view, is a fishing industry that is equipped and ready to manage both the specific risks of each individual fishery and the common risks that apply to all.

    Stability

    GOAL - Fishermen understand the principles of stability and apply this understanding to make fishing operations safer.

    Background

    For many fishermen, experiencing a vessel's movements in a variety of operating conditions is the sole indication of whether a vessel is stable. However, this is not the same as measuring the vessel's ability to right itself, which can be done only by performing a stability assessment and documenting the results in a stability booklet.

    The Small Fishing Vessel Inspection Regulations currently require, with certain exceptions,Footnote 21 a full stability assessment for vessels between 15 and 150 gross tons that do not exceed 24.4 m in length and are used in the herring or capelin fisheries. Once the proposed new Fishing Vessel Safety Regulations take effect, more vessels will be required to have a stability booklet.Footnote 22 However, stability information is based on complex mathematics and this is reflected in the way information is usually presented in stability booklets. Information that continues to be presented in this manner will be of limited practical value to fishermen.

    As early as 1990, the Board recognized that the information in stability booklets was presented in a way that was not easily understood by fishermen. To that end, the Board recommended that TC establish guidelines so that the information “is presented in a simple, clear and practicable format for end-users.”Footnote 23 Work continues on the development of guidelines for the content and format for instructions to masters regarding stability assessments of their vessels as part of the proposed new Fishing Vessel Safety Regulations. The format will be based on the existing format developed by the International Maritime Organization and other research done in the United Kingdom. This work is scheduled to be completed by March 2013; therefore this recommendation has not been fully implemented.

    Photo 4. A wave breaks over the bulwarks
    and fills the deck, showing the
    importance of watertight integrity
    of vessels
    Image
    A wave breaks over the bulwarks and fills the deck, showing the important ance of watertight deck integrity
    Photo 5. The 14.7 m Cap Rouge II
    alongside the salvage barge after being
    righted from the capsized position
    Image
    The 14.7 m Cap Rouge II alongside the salvage barge after being righted from the capsized position

    Even without a formal stability assessment, stability can be improved if fishermen carry out safe work practices such as securing deck openings and maintaining freeboard. Stability can also be improved by recording vessel modifications and by considering the effects of adding, removing or rearranging gear and equipment to accommodate multiple fisheries. After the investigation of the Le Bout De Ligne accident in 1994, the Board recommended that TC emphasize the adverse effects of modifications and ensure they are recorded and accounted for when re-assessing vessel stability.Footnote 24 Even changes that seem minor may raise a vessel's centre of gravity and, together with other factors, increase the risk of capsizing.

    In 2008, TC issued Ship Safety Bulletin 01/2008, which sets out a voluntary record of modifications for the benefit of owners/masters of any fishing vessels. For vessels of more than 15 gross tons, the record of modifications was to be reviewed by TC inspectors during regular inspections and entered on the vessel's inspection record. However, information gathered during the investigation showed minimal recording of vessel modifications.

    Since 1990, the Board has identified stability as a major cause in several fishing vessel accidents. In one, which took place in 2002, five people died when the Cap Rouge II capsized off the mouth of the Fraser River in British Columbia. In another, in 2004, two people died when the Ryan's Commander capsized near Cape Bonavista, Newfoundland.Footnote 25

    After the Cap Rouge II accident, the Board issued an overarching recommendation aimed at reducing unsafe practices by means of a code of best practices for small fishing vessels, including loading and stability. The intent was to encourage adoption of this code through education and awareness programs.Footnote 26 This recommendation has not yet been fully implemented. In the same investigation report, two more recommendations made to TC called for both new and existing inspected small fishing vessels to be required to have some approved stability assessment.Footnote 27 The Board then re-emphasized these recommendations during the investigation of the Ryan's Commander accident.Footnote 28

    Many actions have been taken to improve stability awareness. The following are notable examples:

    • In 2006, TC issued Ship Safety Bulletin 04/2006, which provides a standard interpretation of the discretionary power available under section 48 and the interim requirements prior to the implementation of the proposed Fishing Vessel Safety Regulations. The bulletin calls for vessels more than 15 gross tons to have a stability booklet where risk factors that negatively affect stability are present. However, these interim requirements have not been implemented consistently, except in Quebec, where TC inspectors have helped owners meet the requirements during vessel inspections.
    • In 2007, with the coming into force of the Marine Personnel Regulations, competencies with regards to stability for Fishing Masters III and IV certificates of competency are required.
    • National Research Council's Institute for Ocean Technology is currently contracted by and is working with TC and the fishing community to develop an assessment tool to identify populations of fishing vessels at low risk of stability-related accidents.
    • Memorial University's Fisheries and Marine Institute (MI), along with the Canadian Council of Professional Fish Harvesters, is developing an electronic stability simulator to help fishermen learn about vessel stability.
    • Fish Safe in British Columbia manages a stability education program developed and facilitated by fishermen.

    Despite these actions, stability principles are still not widely understood or applied. As a result, fishing vessels may continue to operate without an assurance of meeting a minimum stability standard, putting lives at risk.

    Practices and gap analysis

    The following lists summarize the fishing community practices, policies and procedures that were identified and validated during the investigation as having an impact on the safety issues related to stability.

    The Board found that fishermen

    • generally do not understand or use information in stability booklets;
    • sometimes build or modify vessels without assessing stability;
    • determine the stability of a vessel based only on experiencing its movements in a variety of operating conditions;
    • sometimes do not understand how watertight integrity impacts vessel stability;
    • are not always required to have stability training; and
    • are starting a move towards recognizing and addressing their responsibilities to ensure vessel stability.

    With respect to other fishing community members, the Board found the following:

    • TC has an interim process (Ship Safety Bulletin [SSB] 04/06) that requires vessels under 24.4 m to be assessed for stability if certain risk factors are present (e.g., anti-roll tanks, liquid cargo, substantial modifications or topside weight, significant windage or icing).
    • TC's proposed fishing vessel regulatory reform is creating an awareness of vessel stability issues.
    • Memorial University and Canadian Council of Professional Fish Harvesters have developed an electronic stability simulator.
    • Ongoing research at the NRC Institute for Ocean Technology is intended to identify fleets of vessels at low risk for stability-related issues.
    • Fish Safe in BC offers practical and understandable stability education.
    • WorkSafeBC requires all fishing vessels to document procedures to maintain stability based on technical data.
    • Regulatory bodies provide safety information on stability issues.
    • Devices that are used internationally to measure roll periods onboard as well as general load monitoring programs, have been considered.
    • The Marine Personnel Regulations require stability competency for Fishing Master certificates of competency.

    Considering the fishing community practices, policies and procedures mentioned above, the following table outlines the gaps and related safety actions that are required to reach the safety goal associated with this issue.

    GOAL - Fishermen understand the principles of stability and apply this understanding to make fishing operations safer
    Gap related to the safety issue of
    STABILITY
    Safety action required of fishing community members
    There are no established guidelines to ensure that information in stability booklets is presented in a simple, clear, or practical format despite TSB recommendation M94-33. Establish guidelines so that stability booklets intended for use by fishermen are simple, clear and practical.
    SSB 04/06 is not applied consistently therefore, not all fishing vessels between 15 and 150 gross tons and less than 24.4 m that have known stability risk factors are assessed for stability despite TSB Recommendation M03-06. Consistently apply SSB 04-06 so that all fishing vessels between 15 and 150 gross tons and less than 24.4 m that have known stability risk factors are assessed for stability.
    Many fishermen lack an understanding of the principles of stability. Establish consistent, understandable and practical stability awareness programs and tools and ensure that they are widely accessed and used in the fishing community.
    There is a lack of consistent and understandable practical stability awareness programs despite TSB recommendation M96-13.
    There is a lack of awareness of the stability education tools available.
    There is a lack of awareness of the adverse effects of modifications on vessel stability despite SSB 01/2008 and TSB recommendations M94-31 and M94-32.

    Fisheries resource management

    GOAL - Identifying and reducing safety risks are integral to fisheries resource management.

    Background

    In managing the fisheries resource, DFO's main objectives are to keep the resource sustainable and to keep the industry economically viable; responsibility for vessel safety is not among them. Traditionally, the resource management measures designed to meet DFO's main objectives have not taken safety outcomes into account.

    Photo 6. A prawn fishing vessel with traps ready
    to set on opening day
    Image
    A prawn fishing vessel with traps ready to set on opening day

    Commercial fishing in Canada, as in many other countries, is highly competitive, and economic pressures can lead fishermen to take risks to maximize their catch. Meeting resource management measures can also contribute to risk-taking. A 2008 report from the United Nations Food and Agriculture Organization found that “fisheries management has indirect and direct effects on fishing safety.”Footnote 29 In Canada, a Canadian Coast Guard report found that “fisheries management was carried out with conflicting objectives where safety was subordinated to very marginal or secondary objectives at best and, at worse, no consideration for safety at all.”Footnote 30

    Fishermen have reported many conditions and actions taken to optimize fishing operations while operating within DFO management measures.
    Here are some examples:

    • Overloading a vessel with traps on opening day.
    • Making the fewest trips possible with the largest loads.
    • Installing or changing gear to participate in multiple fisheries, which can reduce vessel stability.
    • Some fisheries with catch limits Footnote 31 reduce time pressure and may require fewer and less experienced crew members, possibly leading to crew fatigue.
    • Some fisheries with catch limits may not reduce the race to fish.

    Since 1997, several TSB investigations have noted the negative impact of resource management measures on fishing safety.Footnote 32 One such measure is DFO's overall licence length restriction. Overall length is basically a measurement of a vessel's buoyant hull. Footnote 33 To maximize their fishing efficiency and to meet DFO's length restrictions, both the Fritzi-Ann (capsized in 2002) and the Morning Sunrise (sank in 2005) had their bows cut off, reducing their overall length. These vessels also had stern deck extension platforms added to carry gear and catch which are not included in DFO's overall length measurement. Modifications like these can compromise stability.

    Photo 7. Capsized 12.65 m prawn-fishing vessel
    Morning Sunrise tied alongside a dock
    Image
    Capsized 12.65 m prawn-fishing vessel Morning Sunrise tied alongside a dock
    Photo 8. The 19.79 m Ryan's Commander when the
    vessel was new
    Image
    The 19.79 m Ryan's Commander when the vessel was new

    The Board also noted, in its investigation into the Fritzi-Ann accident, that DFO “does not use a systematic risk-based approach when formulating integrated fishery management plans (IFMP) and conservation policies.”Footnote 34

    In its investigation of the 2004 capsizing of the Ryan's Commander, the Board noted that the vessel was built to meet DFO's licence length restrictions. The roll characteristics that resulted from attempting to maximize fishing operation efficiency, while working within those restrictions, may have contributed more to crew fatigue than if the vessel had been of a traditional design.Footnote 35 An anti-roll device, installed to reduce transverse movement, was also found to have contributed to the capsizing.

    As a result of this investigation, the TSB issued a safety advisory urging TC to initiate measures to ensure that operators of vessels fitted with anti-roll devices “…are properly informed of the safe operation and limitations of this equipment and that codes of practice and/or regulations are drafted to ensure the safe installation and operation of these devices.”Footnote 36

    TC subsequently issued ship safety bulletins 01/2005 and 04/2010, which address the risks associated with the use of two types of anti-roll devices.

    In the investigation report on this accident, the Board noted that,

    In the absence of effective cooperation between TC and the Department of Fisheries and Oceans (DFO), the fisheries continue to be managed in an environment that does not fully address fishing vessel safety concerns, and crews continue to be placed at undue risk.Footnote 37

    Given how much fisheries management can influence aspects of fishing safety, the Board has expressed concern that the safety risks associated with fisheries management measures are not adequately identified and addressed. DFO recognizes that more could be done, and work has begun towards sharing information, building relationships among regulators and identifying safety outcomes of FRM measures.

    DFO's Pacific Region also developed a document entitled “Draft Interim Process for Dealing with Safety Related Activities with Integrated Fisheries Management Plan (IFMP)”, the stated purpose of which is “to provide an interim process for Resource Management to address safety at sea enquiries and promote safety-related activities within IFMPs, until a comprehensive framework is developed.” This is similar to a process incorporating safety objectives into fisheries management that was presented in 2009 in Rome by the National Institute for Occupational Safety and Health (NIOSH) to the Food and Agriculture Organization of the United Nations (FOA) (see Figure 6). Pacific Region IFMPs also include an appendix that gives fishermen information on ensuring the safety of crews and vessels.

    Figure 6. Model of the ideal fisheries management context, which takes safety into account as measures are developed (Source: Jennifer Lincoln and Gunnar Knapp, International Study on Fishing Management Regimes and Their Impacts on Fishing Safety, 2008 )
    Image
    Model of ideal fisheries management context, which takes safety into account as measures are developed

    On 06 November 2006, DFO and TC signed a memorandum of understanding intended to better coordinate the development of strategies that promote safety. One of the outcomes of this MOU was the preparation of the February 2010, Guidance Document “Preparing an Integrated Fisheries Management Plan (IFMP)”, which stated that DFO was committed to inviting TC and CCG to participate in regional fisheries advisory committee meetings and outlining safety considerations in every fisheries management plan.

    Another outcome of the MOU was a Letter of Agreement, signed August 2011, giving TC access to more comprehensive DFO licensing and catch information. This data will be used to facilitate commercial fishing vessel safety and education initiatives as well as compliance monitoring and inspection activities.

    In some regions, safety is discussed with the fishing community at DFO pre-season fishery meetings covering topics such as CCG emergency contact numbers, EPIRB registration, PFDs, presentations by WCBs, MED, radio training certification and a best practices plan. In recent years, DFO has modified its licence length restrictions, recognizing, among other things, that they have an impact on safety.Footnote 38

    These actions indicate some progress. However, DFO Pacific Region's interim process and the IFMP Guidance Document have yet to be fully implemented. The following table presents examples of how actions taken by fishermen to optimize fishing operations while operating within DFO management measures may negatively impact safety. These outcomes were identified and validated during the investigation and illustrate the ways in which fishermen adapt to changes made by others and that these adaptations may in turn introduce unforeseen risks to the overall system.

    Table 2. DFO management measures and associated safety impacts, showing how policy may negatively impact safety
    Management measures Fatigue Vessel stability Economic viability Safe crew levels
    Time restrictions Multiple fisheries create time pressures, resulting in disrupted sleep. Competition within fisheries results in overloading with gear. Restrictions create a race for the fish.  
    Area restrictions Conservation area closures lead vessels to fish farther offshore than their vessel design supports.
    Season Length Day fishing exceeds 16 hours for a number of days in a row.     Financial reward of short season is not enough to find and keep skilled crews.
    Gear requirements   Gear requirements, combined with catch limit systems, result in vessels using gear they were not designed to use (e.g., live tanks, freezers, selective fishing gear).    
    Non-target species requirements The need to sort and ensure the survival of non-target species may cause crew fatigue. Non-target species requirements lead to vessels fitted with equipment that compromises stability. Non-target species equipment, procedural requirements and observers add cost. Requirements add to crew workload.
    Multiple fishing licences   Multiple licences result in vessels being equipped and operated beyond the safe limits of design. Fishing operations have extra costs from leasing or purchasing licences.  
    Vessel length restrictions Vessels designed to maximize fishing operation efficiency while remaining within DFO length restrictions may produce roll characteristics that contribute more to crew fatigue than traditional designs. Vessel modifications and new designs to maximize capacity within licence length restrictions compromise stability. Anti-roll devices can compromise stability.    
    Catch reporting Requiring operators to report their intentions to fish, to stop fishing, and to report catch creates extra work and stress, especially when weather conditions force fishing cancellations.      
    Catch reporting Catch limits require fewer crew members, possibly leading to crew fatigue. Catch limits may not match vessel size, leading fishermen to overload vessels. The extra costs of leasing or purchasing licences, regardless of type of fishery, can lead to unsafe decisions. Crews operating under a catch limit system are often less experienced than those in a competitive fishery.

    Practices and gap analysis

    The following lists summarize the fishing community practices, policies and procedures that were identified and validated during the investigation as having an impact on the safety issues related to fisheries resource management.

    The Board found that fishermen

    • can compromise vessel stability when they
      • modify their vessels to meet by-catch survivability requirements;
      • modify their vessels to operate within DFO licence length restrictions;
      • require new vessels to be designed and built to maximize capacity and accommodate fisheries resource management (FRM) measures;
      • install anti-roll devices;
      • operate vessels in conditions for which they were not intended; and
      • modify vessels and gear to accommodate multiple fisheries;
    • may have to operate in unfamiliar conditions or more distant locations that increase workload and fatigue;
    • compete for their share of the resource, which may encourage risk-taking activities such as overloading vessels, working while fatigued, operating in poor weather;
    • may attract experienced crew by participating in multiple fishing operations;
    • can manage certain risks better in a fishery with catch limits.

    With respect to other fishing community members, the Board found the following:

    • FRM measures are based on balancing the conflicting objectives of the fishery's economic viability and resource sustainability.
    • An MOU exists between DFO and TC to coordinate the development of safety strategies.
    • Some IFMPs include safety information in appendixes and some do not.
    • TC is moving to vessel measures based on overall length, while DFO's measures are based on length of the buoyant hull. (This results in stern extensions being measured by one regulatory body but not the other.)
    • The fishing community is building or modifying vessels without sufficient understanding of stability principles. These vessels may continue to operate without an assurance of meeting a minimum stability standard.

    Considering the fishing community practices, policies and procedures mentioned here, the following table outlines the gaps and related safety actions that are required to reach the safety goal associated with this issue.

    GOAL - Identifying and reducing safety risks are integral to fisheries resource management
    Gap related to the safety issue of fisheries RESOURCE MANAGEMENT Safety action required of fishing community members
    DFO has no national policy to address fishing safety. Establish and maintain a national policy whereby the safety risks associated with fisheries resource management measures can be identified and reduced – either proactively or reactively.
    The safety outcomes of FRM measures are not fully identified or understood because DFO lacks the technical expertise necessary to evaluate all of the safety impacts (e.g., licence length restrictions).
    FRM measures that result in modifications to fishing operations are not adequately assessed for risks to fishermen.
    There is a lack of training to help resource managers understand how to integrate safety into management plans. Train resource managers in the implementation of the aforementioned national policy.
    No proof of appropriate TC certification, either for the personnel or the vessel is required as a criteria for the issue of a DFO licence. Share information among appropriate fishing community members with respect to fishing safety and regulatory compliance.

    Life saving appliances

    GOAL - Life saving appliances are properly designed, carried, fitted, used and maintained for fishing operations.

    Background

    Life saving appliances are essential tools that increase the chances of surviving an emergency at sea. There are four major types, each with a specific purpose:

    • individual flotation devices (lifejackets and personal flotation devices [PFDs]);
    • immersion suits;
    • liferafts; and
    • distress alerting devices, such as emergency position-indicating radio beacons (EPIRBs) and digital selective calling (DSC).

    Regulatory requirements to carry these appliances vary with vessel size and voyage class. Even if they are not required, life saving appliances are often carried on board fishing vessels. However, a number of factors stop them from being used or from functioning as intended.

    Individual floatation devices: The minimum safety requirement for individual flotation devices is the carriage of lifejackets, which are designed for use when the vessel must be abandoned and provide a higher level of protection than most PFDs in such cases. Although the PFDs are not mandatory, they are recommended and offer a certain level of protection. Many fishermen still resist wearing PFDs even though 25% of all fishing fatalities result from falling overboard and in some cases the inability to re-board the vessel. TSB investigations have shown that wearing a PFD increases the chance of surviving an emergency, including falling overboard.Footnote 39 Fishermen also may not wear a PFD because many have accepted the risk, it interferes with their movement while working on deck, and there is a fear of entanglement.

    Over time, PFDs have evolved into more comfortable, less cumbersome products. For example, Denmark and Norway have developed and marketed PFDs that are gaining acceptance from fishermen in their countries. Nationally, despite these improvements, efforts to inform fishermen of their benefits through product information and safety training have not resulted in universal acceptance of wearing PFDs.

    Immersion suits: Although familiarization and drills are required, TSB investigations have shown that many fishermen have difficulty donning immersion suits properly because of a lack of practice, sticky zippers, or incorrect size.Footnote 40 Although more vessels are now carrying immersion suits, despite some not being required to do so, the overall number of vessels carrying suits, the maintenance of these suits, and implementation of donning drills continue to be deficient.

    Photo 9. The foundering 9.6 m
    Lannie & Sisters II seen from a Canadian
    Coast Guard search and rescue helicopter
    Image
    The foundering 9.6 m Lannie & Sisters II seen from a Canadian Coast Guard search and rescue helicopter

    Liferafts: TSB investigations have noted problems with liferafts, particularly their stowage, maintenance and launching.Footnote 41 Many fishing vessels are still not required to carry liferafts. On those that do, a lack of drills and familiarization, improper fitting of the rafts, or lack of an hydrostatic release unit (HRU) means that fishermen are deprived of the safety a liferaft affords. TC issued SSB 07/2007 that addresses the need to properly carry liferafts in a manner that ensures that they float free automatically should the vessel sink or capsize. However, as a part of this investigation, the TSB informally checked over 200 small fishing vessels in Nova Scotia. It found that of those vessels that had liferafts, nearly 70% of their rafts were either improperly fitted, had HRUs that were improperly fitted, or were not fitted with HRUs at all.

    Distress alerting devices: In an emergency, there is often little or no time to send a verbal distress call, so fishermen have other options to signal distress.Footnote 42 Yet despite the growing number of alternatives, fishermen are often unable to send a clear distress signal that can be responded to in a timely manner. This inability may be due to a lack of equipment, knowledge, drills or training.

    Since 2003, fishing vessels over 8 m of closed construction have been required to be fitted with a VHF transceiver capable of DSC. A DSC radio sends an automatic distress alert that is activated simply by pushing a button. The time required to locate a vessel in distress can be greatly reduced if the radio's Maritime Mobile Service Identity (MMSI) number is properly registered and the radio is integrated with the vessel's GPS so that the position can be automatically transmitted. The fitting of a GPS is not required by regulation. However, if a vessel is equipped with a GPS, it must be integrated with the DSC radio.

    Consultations indicated that fishermen are not fully aware of the capabilities of DSC and can become irritated by the high number of irrelevant signals and turn off the device. Past TSB investigations have revealed that some fishermen are unfamiliar with the distress alerting function of the DSC, have not connected the radio to a GPS, or have not properly registered the MMSI number.Footnote 43

    The present EPIRB carriage requirement states that all vessels of 8 m or more in length operating beyond the limits of home-trade voyage, Class III, must carry an EPIRB. However, some fishermen do not properly install or register their EPIRBs or give authorities up‑to‑date contact information. These oversights, along with a high false-alarm rate, impair search and rescue operations.Footnote 44

    Many members of Canada's fishing community have made efforts to improve the use of life saving appliances. They have provided information through pamphlets, DVDs, safety bulletins, TC technical publications,Footnote 45 Canadian Coast Guard publications,Footnote 46 industry initiatives,Footnote 47 and regulations.Footnote 48 In February 2012, the Commission de la santé et de la sécurité du travail (CSST) in Quebec made it compulsory for lobster fishermen to wear PFDs at all times and for the vessels to be fitted with a re-boarding device. The CSST is also involved in research to find and implement ways to prevent falls overboard from Quebec lobster boats. Internationally, France, Ireland, South Africa, and Spain all require, to varying degrees, that PFDs be worn. Some fishing companies in Canada also require PFDs to be worn on deck in all weather conditions.

    Over the years, the Board has made 13 recommendations with respect to life saving equipment (Appendix A). Many of these recommendations address the need for mandatory carriage of properly functioning life saving equipment.Footnote 49 For example, after the Straits Pride II accident in 1990,the Board recommended that TC expedite its revision of the Fishing Vessel Safety Regulations which would require the carriage of immersion suits. As well, following the sinking of the Brier Mist in 1998, the Board recommended that TC require small fishing vessels to carry EPIRBs. Neither of these recommendations has been fully implemented.

    A number of gaps remain that prevent these appliances from being used to their fullest potential.

    Practices and gap analysis

    The following lists summarize the fishing community practices, policies and procedures that were identified and validated during the investigation as having an impact on the safety issues related to life saving appliances.
    The Board found that fishermen

    • may fit their vessels with life saving appliances (LSAs) only for regulatory compliance;
    • fit and stow LSAs to minimize impact on fishing operations;
    • resist wearing PFDs because many have accepted the risk;
    • say wearing a PFD interferes with their movement while working on deck, and there is a fear of entanglement;
    • often have difficulty donning immersion suits;
    • get irritated by the frequent alarms transmitted over DSC radio and turn the device off;
    • feel that equipment that they are required to carry by regulation does not always meet their practical needs (e.g., the difficulty of using DSC radios);
    • do not always update their EPIRB contact information;
    • usually do not fully understand when to test EPIRBs;
    • do not always conduct drills, while some assume that training, certification, and experience guarantee quick reaction time in an emergency; and
    • voluntarily purchase liferafts in some regions.

    With respect to other fishing community members, the Board found the following:

    • Industry provides a range of LSAs (PFDs, immersion suits, lifejackets).
    • TC only accepts LSAs that are type-approved to Canadian requirements.
    • Some regulators provide safety bulletins that reinforce the benefits of effective installation and regular maintenance and drills for LSAs. Education and promotion, coupled with a WorkSafeBC requirement, have led to more fishermen wearing PFDs in BC.
    • In February 2012, the Quebec CSST made it compulsory for lobster fishermen to wear PFDs at all times and for the vessels to be fitted with a re-boarding device.
    • Some fishing companies require use of PFDs regardless of weather.
    • Vessels over 15 gross tons are required to hold a valid safe manning document issued by TC, which ensures that there are enough crew to handle the LSAs.
    • TC requires marine emergency duties (MED) training.
    • International requirements for the wearing of PFDs in countries such as France, Ireland, South Africa and Spain have been considered.

    Considering the fishing community practices, policies and procedures mentioned here, the following table outlines the gaps and related safety actions that are required to reach the safety goal associated with this issue.

    GOAL - Life saving appliances are properly designed, carried, fitted, used and maintained for fishing operations
    Gap related to the safety issue of
    LIFE SAVING APPLIANCES
    Safety action required of fishing community members
    LSAs that are required by regulation do not always meet practical needs (e.g., the difficulty of using DSC radios). Ensure that the equipment required to be carried on board vessels is practical for use by fishermen.
    There is a lack of procedures with respect to the verification of the servicing of liferafts in the years between periodic inspections, despite TSB recommendation M97-01. Ensure that procedures are in place and implemented to verify that liferafts are being serviced as necessary.
    Not all fishermen wear a PFD when working on deck. Ensure that provisions for the wearing of PFDs are consistent among the various regulatory authorities.
    Not all fishing vessels carry suitable immersion suits for the complement despite TSB recommendation M92-07. Develop and adopt provisions for the carriage of immersion suits.
    Not all fishing vessels are equipped with EPIRBs despite TSB recommendation M00-09. Develop and adopt provisions for the carriage of EPIRBS on all fishing vessels.
    Liferafts are not always effectively installed or efficiently launched during an emergency despite TSB recommendation M93-03.

    Revise training course syllabi, delivery and evaluation methods to adequately address the importance of

    • safety drills, particularly with respect to the launching of liferafts;
    • the benefits of PFDs, re-boarding devices, EPIRBs and immersion suits; and
    • the maintenance of all LSAs onboard, as part of good work practices.
    Training does not instill the importance of LSA maintenance or safety drills in improving reaction time and team effectiveness in emergencies.

    Regulatory approach to safety

    GOAL - A coordinated and consistently applied regulatory framework supports a safety culture in the community.

    Background

    The federal regulatory process can be lengthy: the average time it takes from the initial moment when TC accepts the existence of a safety deficiency to the final implementation of regulatory change, is approximately 13 years.Footnote 50 For example, in 1992, the Board recommended that TC require regular crew on fishing vessels to “receive formal training in life saving equipment and survival techniques.”Footnote 51 It was only in 2008 that the marine emergency duties training requirements were implemented, though only for those crew necessary to meet safe manning requirements. In other cases, grandfathering provisions can allow deficiencies to linger. For example, a fisherman who has 12 months of sea service as master of a fishing vessel greater than 15 gross tons and has completed the Small Vessel Operator Proficiency Course (SVOP) qualifies for the Certificate of Service as Master of a Fishing Vessel up to 60 gross tons without completing any comprehensive stability training. The SVOP course contains only one hour of stability instruction that may not provide fishermen with adequate stability knowledge; therefore, the safety deficiency may not be addressed.

    For regulations to be effective, they must be accompanied by compliance and enforcement. The Board has noted many inconsistencies in regulations and their implementation.Footnote 52

    When the regulatory process is lengthy, TC uses interim measures, such as issuing ship safety bulletins, to address pressing safety issues. For example, TC has an interim policy for determining stability requirements for fishing vessels,Footnote 53 yet despite having given its regional offices procedures for implementing this policy, most TC regional offices have not been able to track whether it is being carried out or complied with. As a result, implementation and compliance vary across the country. In its report on the capsizing of the Ryan's Commander, the Board found that “weaknesses identified in the inspection regime and inconsistencies in the application of discretionary powers indicate that there were certain inadequacies in the performance of TC's quality management system.”Footnote 54

    Information gathered during this investigation reinforces that when it comes to TC's policy for determining stability requirements for fishing vessels, implementation and compliance are not consistent. In British Columbia, of the 100 vessel owners or operators questioned, fewer than 10% were aware of SSB 04/2006 and the accompanying stability questionnaire. In Nova Scotia, 12 of the 20 fishermen questioned had completed questionnaires and sent them to TC, but received no follow-up. In contrast, since April 2006, TC inspectors in Quebec have introduced the questionnaire during 185 vessel inspections. In all, 153 fishermen got help completing the questionnaire, and 89 identified risk factors in their fishing operations.

    Another example of inconsistency between regions is DFO's fisher's registration card (FRC) requirement. DFO requires every person 16 years of age or older who fishes on a commercial fishing vessel to hold an FRC,Footnote 55 with the exception of Newfoundland and Labrador where the Professional Fish Harvesters Certification Board (PFHCB) is responsible for registering fishermen. In this province, DFO recognizes the PFHCB certification and issues fishing licences and quotas only to individuals who hold the PFHCB certificate. In Quebec, theBureau d'accréditation des pêcheurs et des aides-pêcheurs du Québec (BAPAP) has also been given the responsibility to register fishermen, and it has a certification system in place to ensure that those engaged in commercial fishing have a recognized level of skill and safety training. The BAPAP wishes to have this certification recognized by DFO in the way that it is in Newfoundland and Labrador, but consultations between DFO, the BAPAP and fishermen did not result in consensus on this issue.

    Transport Canada is responsible for making and enforcing regulations and standards with respect to vessel safety, as well as crewing, for all commercial vessels, including fishing vessels. In principle, this responsibility does not extend to the workplace safety of fishermen. The authority granted to provinces with relation to property and civil rights under the Constitution Act, 1867 has been interpreted by the courts as allowing provinces to regulate certain aspects of the commercial fishery, including those pertaining to labour relations, workplace safety and workers' compensation.Footnote 56 As long as these provincial laws and regulations do not conflict with those of Transport Canada, they may stand. However, not all provinces have regulated to the same degree.

    In some provinces, there is a lack of coordination with TC that has led, in turn, to regulatory gaps and duplication. Some provinces have not accepted the need to regulate fishermen's workplace safety.Footnote 57 In some provinces, a fishing vessel is not even recognized as a place of employment. As a result, close to half of Canada's fishermen have been left without any provincial safety oversight or workers' insurance coverage. Furthermore, the employer-employee relationship is sometimes unclear. Some provinces consider fishermen as either “co-adventurers”Footnote 58 or independent business owners and therefore not subject to workplace safety rules.

    Another example of coordination problems was found in BC. WorksafeBC considered vessel stability as a part of workplace safety, while TC considered that this responsibility not to be shared with the provincial authority. This was subsequently resolved by an MOU.

    To improve this situation, the Board recommended, following a 1996 accident involving the S.S. Brothers, that TC coordinate with appropriate provincial authorities to conduct a review of existing safety regulations administered by both levels of government to help ensure that the regulatory provisions pertaining to workplace safety on fishing vessels and overall operational safety were harmonized and enforced to achieve their intended objectives.Footnote 59

    Some progress has been made to clarify the responsibilities of federal and provincial bodies. In 2001 for example, TC and WorkSafeBC signed an MOU that clarified the responsibilities of each regulator. More recently, in Quebec, a similar agreement was signed by TC and CSST in 2011. Yet, there is more work to be done to achieve a coordinated approach to regulation; for example, when TC invited all provinces to meet in order to foster involvement in the fishing industry in March 2009, only British Columbia, Ontario, Nova Scotia and Prince Edward Island attended.

    To address the partial lack of provincial oversight, TC has included provisions in its proposed Fishing Vessel Safety Regulations for the basic protection of crew whose vessels are not covered by other regulations.

    A broader aim of the proposed Fishing Vessel Safety Regulations is to encourage fishermen to take greater responsibility for keeping their own operations safe. In a similar move, TC is also proposing changes to its vessel inspection system that will see more self-monitoring by vessel owners. The Board also noted the need for change and made recommendations about increased attention to watertight hatch covers and liferaft servicing that stemmed from the sinking of the Brier Mist and Hili-Kum.Footnote 60 These inspection-regime changes are part of an ongoing transition from one focused on mandatory inspection for the purpose of certification to one that factors in risk and a self-monitoring approach where TC will monitor regulatory compliance. This transition will take time and will require close monitoring. Meanwhile, more fishermen may rely on surveys undertaken for insurance purposes as an indication of the condition and safety of their vessels. This can be misleading, however, because the scope of insurance surveys can vary—critical areas of the vessel may go uninspected or latent defects may remain unidentified.Footnote 61

    Although compliance with regulations is crucial, several non-regulatory programs also promote safety. In British Columbia, the Fish Safe program provides practical training to fishermen, by fishermen.Footnote 62 In other provinces, such as Newfoundland and Labrador and Quebec, there is training in safe work practices that exceeds TC's requirements.

    The fact sheet associated with the marine issues on the TSB Watchlist published in 2010Footnote 63 emphasized that new regulations alone are not enough to ensure safety.

    Indeed, the Board pursued this in its next Watchlist, released in May 2012, encouraging governments to work with the other members of the fishing community to

    • implement a safety culture approach to fishing operations, and
    • recognize the interaction of safety deficiencies.

    Practices and gap analysis

    The following lists summarize the fishing community practices, policies and procedures that were identified and validated during the investigation as having an impact on the safety issues related to the regulatory approach to safety.
    The Board found that fishermen

    • use face-to-face consultations to fully understand how regulations apply to their specific fishery;
    • have difficulty understanding regulations;
    • are presented with inconsistent, uncoordinated regulations between jurisdictions;
    • are sometimes frustrated by the lack of consistency in the application of regulations;
    • usually maintain their current behaviour if there are conflicting regulatory/licensing requirements between jurisdictions;
    • resist regulations that are not sensitive or adaptable to fishing operations;
    • expect regulations to provide reliable solutions to well-understood safety concerns; and
    • sometimes comply with regulations only to obtain certification.

    With respect to other fishing community members, the Board found the following:

    • Some provinces have workers' compensation board policies that apply specifically to fishermen.
    • MED training is only mandatory for those crew necessary to meet the safe manning requirement.
    • DFO requires Newfoundland and Labrador fishermen to have professional certification to get a fishing licence.
    • MOUs between TC and provincial workers compensation boards (WorkSafeBC and CSST) clarify the responsibilities of each regulator.
    • TC enforces regulation partly through administrative monetary penalties.
    • TC's proposed Fishing Vessel Safety Regulations will include basic safety provisions for workplace safety for construction, equipment and crew not covered by other regulations.
    • Consultations on federal regulations are being held through the Canadian Marine Advisory Council.
    • Regional consultations on federal regulations are being held through various organizations.
    • The Quebec Region Standing Committee on Fishing Vessel Safety provides a bi-annual consultative forum for Quebec fishermen.
    • TC's proposed changes to vessel inspection will promote self-monitoring by vessel owners.

    Considering the fishing community practices, policies and procedures mentioned above, the following table outlines the gaps and related safety actions that are required to reach the safety goal associated with this issue.

    GOAL - A coordinated and consistently applied regulatory framework supports a safety culture in the community
    Gap related to the safety issue of REGULATORY APPROACH TO SAFETY Safety action required of fishing community members
    There can be a considerable amount of time between the moment when a safety deficiency is identified and the moment a new regulation is implemented. Ensure that appropriate interim measures are put in place to address safety deficiencies until such time as the necessary regulatory changes can take effect.
    Regulations and interim processes are implemented and enforced inconsistently. Ensure that the enforcement of these interim measures as well as the regulations is consistent.
    There is a lack of provincial/federal coordination and no consistent approach to workplace regulations despite TSB recommendation M99-01. Collaborate actively and effectively with respect to fishing safety, regulatory requirements and compliance/enforcement with a view to establishing consistency and eliminating duplication.
    FRM measures can conflict with the intent of TC vessel safety regulations (e.g., vessel size versus fishing region).
    Regulations sometimes lack practicality.

    Improve consultations between fishing community members with respect to

    • the need for new regulatory initiatives;
    • the content of those regulations and the resources associated with compliance; and
    • the understanding and awareness of those regulations by the community.
    Regulations are not always well understood.
    There is an overreliance on regulations to address safety deficiencies.
    There is a lack of awareness within the fishing community of new regulations.
    The resources and effort required for compliance (including cost) are not being taken into account sufficiently.

    Training

    GOAL - Training is effective and reinforced by regular practice.

    Background

    Training is the most common means for transferring knowledge and acquiring skill, and it plays a key role in keeping Canadian fishermen safe. Yet, despite its benefits, many fishermen are reluctant to take part in training for reasons that include cost, training delivery, their age and their sense of independence or self-reliance.

    The availability and effectiveness of fishing safety training in Canada varies because it is delivered and funded differently from region to region. In Newfoundland and Labrador, for example, it takes approximately 60 days to prepare for Fishing Master IV exams, and fishermen pay 20% of the cost. In British Columbia, the same preparation takes approximately 14 days, and fishermen pay 100% of the cost.

    Besides cost, the way that training is delivered and the level of commitment to apply learned skills are important considerations. Classroom-type, lecture-based teaching that requires fishermen to listen to an instructor, take notes and memorize information tends to be ineffective. To be more effective, teaching and examination methods need to be practical, include fishermen's own experiences, and simulate real-life fishing situations.

    Photo 10. Four fishermen wearing immersion suits
    muster at their liferaft during an industry drill day in
    Comox, BC
    Image
    Four fishermen wearing immersion suits muster at their liferaft during an industry drill day in Comox, BC

    Even when training delivery is effective, the real safety benefit only comes when fishermen regularly practice the skills they have learned on their own vessels. Practice is particularly important for marine emergency duties training where speed and coordinated actions are imperative. In an emergency, crew safety largely depends on the capability and reliability of survival equipment, as well as the crew's familiarity with it and their skill in using it. The decision to abandon a vessel at sea is often made under intense pressure and executed in a very short time. Crews who are familiar with their vessel's survival gear are better able to respond to an emergency. For example, the donning of immersion suits during emergency drills conducted several times a year can reduce the time required to find and don the equipment during a real emergency.

    Over the years, the Board has identified the importance of emergency drills. Following the 1995 sinking of the Pacific Bandit, the Board found that because emergency drills had not been carried out, some crew did not know where life saving equipment was stowed. Footnote 64 Later, following the 2002 capsizing of the Cap Rouge II, the Board found that the absence of emergency drills “negates the benefits of emergency training.” Footnote 65 In contrast, reporting on the 1998 sinking of the Atlantic Prize, the Board found that the regular practice of survival drills was a “major factor in the crew's survival.”Footnote 66 Again, in the investigation report involving the sinking of the fishing vessel BCM Atlantic in 2000,Footnote 67 the Board found that “the rapid and successful abandonment was attributed to the recent boat drill, conducted in the presence of a TC inspector.” In 2003, these findings led the Board to recommend that all members of the fishing community work to “reduce unsafe practices by means of a code of best practices for small fishing vessels … and that its adoption be encouraged through effective education and awareness programs.” Footnote 68

    Some measures have been taken to address ineffective training. In Newfoundland and Labrador, Memorial University's Fisheries and Marine Institute, along with the Canadian Council of Professional Fish Harvesters, is developing an electronic stability simulator. As well, the Professional Fish Harvesters Certification Board like Quebec's certification board (BAPAP), requires all new fishermen to meet a minimum level of professional competency, including MED training, to become provincially certified.

    In British Columbia, Fish Safe provides a non-mandatory stability education program. A recent Fish Safe initiative, The Safest Catch, trained fishermen-advisors to give on-board demonstrations and information on life saving equipment, emergency drills and other safety subjects.

    In Quebec, some high schools offer full-time vocational training featuring a training vessel equipped for different types of fishing operations to prepare candidates for TC's Fishing Master IV certification. Other groups also promote training through education and awareness. Some fishing companies, for example, have programs in which crews become familiar with vessels and conduct safety drills before leaving port.

    This progress is encouraging. However, as the gap analysis shows, there are still reasons why training is not fully effective or regularly practised within Canada's fishing community.

    Practices and gap analysis

    The following lists summarize the fishing community practices, policies and procedures that were identified and validated in the course of the investigation as having an impact on the safety issues related to training.

    The Board found that fishermen

    • generally conduct their business based on knowledge, skills and attitude gained primarily through experience;
    • assess and manage their risk based on experience;
    • in some cases resist training for a variety of reasons (cost, time commitment, age, previous education, attitude);
    • cannot justify the cost of training, especially if the season is short;
    • are confused about the regulatory requirements for training;
    • may comply with training regulations only to obtain certification;
    • sometimes cannot meet sea-time requirements for certification because of short fishing seasons;
    • are frustrated with training that meets requirements but is ineffective; and
    • in some cases take training that is not required.

    With respect to other fishing community members, the Board found the following:

    • The Marine Personnel Regulations specify certification needed to operate a fishing vessel.
    • TC approves training providers.
    • Training subsidies are available in some regions.
    • TC makes its Small Fishing Vessel Safety Manual available to the public.
    • Newfoundland and Labrador and Quebec both have professional certification programs for fishermen.
    • WorkSafeBC, CSST and NSFSC provide fishermen with a safety manual.
    • BC's Safety Association, Fish Safe, offers training and mentoring programs.
    • Some Quebec schools offer full-time vocational training to prepare for TC's Fishing Master IV certification.
    • Some BC fishing companies provide familiarization and drill training.
    • Some safety associations and workers' compensation boards provide dockside training and educational materials.

    Considering the fishing community practices, policies and procedures mentioned above, the following table outlines the gaps and related safety actions that are required to reach the safety goal associated with this issue.

    GOAL - Training is effective and is reinforced by regular practice
    Gap related to the safety issue of
    TRAINING
    Safety action required of fishing community members
    There a lack of comprehensive education and awareness programs, despite TSB recommendation M03-07. Establish consistent, understandable and practical training programs and ensure that they are widely accessed and used in the fishing community.
    TC's competency assessment through standardized written examinations unintentionally sanctions the delivery of ineffective training.
    Adult education methods are inconsistently used across the country.
    TC safety training curricula do not fully integrate all risk factors for fishermen (e.g., WorkSafeBC has identified fishing-specific hazards in its Occupational Health and Safety Regulations).
    The cost and availability of training varies greatly across the country.
    The benefits of regular emergency drills in reducing reaction time and increasing team coordination are not well recognized. Revise training course syllabi, delivery and evaluation methods to adequately address the importance of safety drills, particularly with respect to the launch of liferafts.

    Safety information

    GOAL - Practical, understandable safety information reaches those in the fishing community who need it.

    Background

    This investigation has highlighted the variability in attitudes and behaviours towards safety across Canada's fishing community. Generally, fishermen assess risk based on the belief that accidents will not happen to them because they did not experience them in the past. Accident investigations reveal that many victims believe their deck practices were no riskier on the day of the accident than on any other day. Communicating risk in this environment is difficult, as is motivating people to do what is needed to prepare for unlikely events.

    Many members of the fishing community have expressed the need for safety information that is readily available and presented in clear, plain language.

    In the two decades since its creation, the TSB has investigated fishing accidents, identified safety deficiencies, and communicated with the public through reports and recommendations. However, TSB reports are not widely read because of their limited distribution and are often not suited for fishermen. Over the same period, though the Board has made 42 fishing-related safety recommendations to TC, many of the issues identified continue to cause accidents. Safety information is not having the intended effect—namely, to alert fishermen to safety issues and ultimately prevent accidents.

    TC consults with fishermen through the Canadian Marine Advisory Council and produces technical publications and ship safety bulletins (SSBs). One such technical publication is the TP10038 E, which was not spontaneously identified by fishermen as a primary source of safety information. SSBs are the Department's primary means of conveying safety information. Fishermen, however, have repeatedly said the documents are not useful because many SSBs do not apply to fishing vessels, and those that do are often written in language that is difficult to understand. Consequently, SSBs are often discarded without being read. Since 2010, all SSBs are being reviewed and edited for plain language text. Previous TC policy was to distribute SSBs to all registered vessel owners, but since 2010, the distribution of a SSB is now targeted to its specific audience.

    TSB investigations have identified the need for an awareness program that addresses safety deficiencies.Footnote 69 As early as 1990, the Board recommended that TC “evaluate the effectiveness of its distribution practices for all marine safety information aimed at fishing masters and fishermen.”Footnote 70 In 1995, the Board again recommended that TC, together with other government departments, agencies and organizations, “immediately undertake a national safety promotion program for operators and crews of small fishing vessels to increase their awareness of the effects of unsafe operation practices on vessel stability.” Footnote 71

    Despite these recommendations, TSB investigations continue to find deficiencies associated with distributing safety messages and information. Following a 2001 accident involving the Alex B. 1, the Board found that SSBs “do not seem to be yielding the anticipated results.” Footnote 72

    Some agencies, insurance companies, training institutes, fishing companies, fishing associations, and safety organizations try to reach fishermen with safety information by generating

    • newsletters, annual reports and special notices
    • safety hazard alerts and pamphlets
    • safety booklets, guides and DVDs
    • magazine articles and advertisements
    • training courses and mentoring programs
    • presentations.

    In March 2010, the Board placed the problem of fatal accidents involving fishing vessels on its safety Watchlist—but the problem continues, and it remains on Watchlist 2012. In other countries, many organizations adopt different approaches in distributing safety messages. For example, in New Zealand, FishSAFE,Footnote 73 an industry-led partnership that works with government, is the country's main distributor of fishing safety information. In the United Sates, the Coast Guard, through its Commercial Fishing Vessel Safety Program, distributes information about training and tools that can reduce fatalities. This information is given dockside, during free “no-fault” safety inspections of fishing vessels.

    In Canada, however, there is still work to do to make safety information more practical, easier to read and easier to find.

    Practices and gap analysis

    The following lists summarize the fishing community practices, policies and procedures that were identified and validated during the investigation as having an impact on the safety issues related to safety information.

    The Board found that fishermen

    • generally discuss hazards among themselves;
    • do not always seek out safety information and do not find it readily accessible;
    • whose first language is neither English or French are not benefitting from safety information (e.g., the Vietnamese fishing community in BC); and
    • find safety information credible when it
      • comes from trusted sources;
      • relates to an accident that they recall or can relate to;
      • is presented in a way that applies to their fishing situation; and
      • provides practical solutions to safety concerns.

    With respect to other fishing community members, the Board found the following:

    • TC issues technical publications and SSBs on safety matters.
    • Besides TC, other regulators provide safety bulletins (e.g., concerning the need for LSA maintenance and drills).
    • TSB, Canadian Marine Advisory Council, training providers, workers' compensation boards, fishermen's associations, fishing companies, manufacturers, insurance companies, naval architects and safety associations all provide safety information in different formats, such as:
      • TSB investigation reports, marine safety advisories and letters, Watchlist
      • newsletters, annual reports
      • special notices, hazard alerts
      • pamphlets, booklets, guides, DVDs
      • courses, programs
      • peer training.

    Considering the fishing community practices, policies and procedures mentioned above, the following table outlines the gaps and related safety actions that are required to reach the safety goal associated with this issue.

    GOAL - Practical, understandable safety information reaches those in the fishing community who need it
    Gap related to the safety issue of
    SAFETY INFORMATION
    Safety action required of fishing community members
    Safety information may not reach most fishermen or, if received, may be ignored. Establish programs for the timely dissemination of consistent, understandable and practical safety information.
    The distribution of safety information is ineffective.
    There is no single place to find safety information that targets specific fishing operations.
    There is often a lengthy time between an accident and the lessons learned from it.
    Safety information is not presented in a way that applies to fishermen's specific situations.
    The community and fishermen's families are not used as avenues for distributing safety information.
    There is a lack of outreach information and clear, simple and understandable guidelines to regulations.
    There is not enough awareness of identified hazards and risks.

    Cost of safety

    GOAL - The fishing community accepts the cost of safety as an integral part of fishing.

    Background

    In the fishing industry, safety costs are measured in dollars and time. Dollars are spent on training, maintaining vessels in safe operating conditions and investing in life saving appliances. Time is spent on taking training as well as adapting and carrying out safety practices such as drills. In some industries, safety is considered part of the cost of doing business. In the fishing industry, vessel owners are required to equip their vessels with life saving appliances such as liferafts, EPIRBs, DSC radios and life jackets. Since there is often no well-defined employer–employee relationship, it may be unclear who is required to pay for some items including MED training, immersion suits and PFDs. This responsibility often rests with the individual fisherman.

    Photo 11. Fisherman overseeing sardine
    brailing operations, a market requirement,
    in Johnstone Straights, BC
    Image
    Fisherman overseeing sardine brailing operations, a market requirement, in Johnstone Straights, BC
    Photo 12. A dual scanning sonar showing
    the seine and the catch of sardines
    Image
    A dual scanning sonar showing the seine and the catch of sardines

    Fishing can be said to occur between the resource and market ends of the supply chain. At the resource end, fishery resources are limited and can be exhausted if not managed properly. DFO is responsible for managing these resources to ensure their sustainability and the industry's economic viability. At the market end, market pressures and profit margins affect the price fishermen get for their catch. At one time, fishermen could earn a reasonable living from a single fishery. Today, with increasing operational costs and scarcity of resources, many have to take part in multiple fisheries to maintain a similar level of income.

    Against this background, fishermen often do a number of things to maximize profit within the context of DFO fisheries management measures and economic realities:

    • try to arrive first at the fishing grounds to establish their presence in the most productive areas
    • fish to meet market requirements
    • maximize their catch per trip
    • take part in multiple fisheries, stack licences and pool catches
    • focus their maintenance on avoiding breakdowns
    • focus their spending on measures to increase productivity rather than preparing for an accident they view as unlikely.

    At the same time, many fishermen take actions to lower their operational costs:

    • reduce crew,Footnote 74 or hire inexperienced crew and reduce their share
    • reuse old gear and delay preventive maintenance
    • make the fewest trips possible
    • make crews pay for quota lease costs which may deter experienced crew.

    Over the years, TSB investigations have shown that actions that maximize profit at the expense of safety are common and have contributed to accidents and loss of life.Footnote 75 For example, decisions to increase income or lower costs can contribute to fatigue, leading to

    • reduced ability to monitor multiple deck operations;
    • more personal injuries while working around heavy equipment and machinery;
    • more navigational errors that result in groundings and collisions; and
    • delay and confusion when responding to emergencies.

    The cost of training, which is a large portion of the overall cost of fishing safety, varies across Canada, as do the measures available to offset that cost. In some regions, workers' compensation boards and industry associations provide financial support for peer-to-peer training. In other regions, fishermen get no funding and must pay for training themselves. TC's draft Fishing Vessel Safety Regulations, if implemented, will increase the cost of safety in some cases (e.g., if a stability assessment is required).

    New Zealand's FishSAFE recognizes that safety training is a cost that some operators might want to reduce. To offset the cost, FishSAFE encourages fishermen to participate in a workshop where they learn FishSAFE guidelines. Then, with the help of a mentor, they integrate the guidelines into their operations. If fishermen attend the workshop, apply the guidelines and conduct a self-assessment, they are eligible for a 10% reduction in their Accident Compensation Corporation levy. Footnote 76

    An insurance broker in British ColumbiaFootnote 77 provides a similar program whereby a 10% discount on insurance is offered to fishermen who can prove that they have completed both the Fish Safe Stability Education and Safest Catch programs, or who can demonstrate that a safety management system is in place on their vessel.

    In Canada, some fishermen continue to view the cost of safety as an obligation—one that stems from regulations that require unwarranted spending on activities such as training and drills. As long as this view persists, fishermen will continue to place themselves, their vessels and their crews at risk.

    Practices and gap analysis

    The following lists summarize the fishing community practices, policies and procedures that were identified and validated during the investigation as having an impact on the safety issues related to the cost of safety.

    The Board found that fishermen

    • do not necessarily see themselves as being responsible for the cost of safety;
    • usually weigh the cost (time and money) of safety drills, training and equipment against the likelihood of an accident happening or being penalized for a regulatory infraction;
    • see the likelihood of an accident as very low;
    • focus their maintenance on avoiding breakdowns and defer general LSA maintenance;
    • may consider cost over comfort and enhanced performance when selecting, purchasing and maintaining LSAs;
    • may bypass safety expenditures in favour of those meant to increase income;
    • have to consider economics, which may negatively impact decisions aboard fishing vessels;
    • may consider cost over effectiveness when hiring crew; and
    • in some cases purchase LSAs that are not required.

    With respect to other fishing community members, the Board found the following:

    • Some workers' compensation boards and industry associations provide financial support for regional peer-to-peer training.
    • Some fishing community members have additional mandatory safety training (beyond TC requirements).
    • TC's draft Fishing Vessel Safety Regulations will increase the cost of safety (e.g., stability assessment and PFD requirements).
    • An insurance broker in BC offers a 10% discount to fishermen who can prove that they have completed both the Fish Safe Stability Education and Safest Catch programs, or who can demonstrate that a safety management system is in place on their vessel.

    Considering the fishing community practices, policies and procedures mentioned above, the following table outlines the gaps and related safety actions that are required to reach the safety goal associated with this issue.

    GOAL - The fishing community accepts the cost of safety as an integral part of fishing
    Gap related to the safety issue of
    COST OF SAFETY
    Safety action required of fishing community members
    There is limited cooperation to find ways to reduce safety costs (e.g., lowering cost of LSA maintenance and training, repurposing old LSAs). Share information among appropriate fishing community members with respect to the costs associated with safety.
    There are no effective ways for the fishing community to share strategies for managing cost versus risk.
    It is sometimes unclear who should pay for safety in the commercial fishery. Establish programs to ensure that the cost of safety is consistent throughout the fishing community and is shared to the greatest extent possible.
    The cost, availability and extent of safety training varies from region to region.
    Safety training programs do not usually offer monetary incentives.

    Fatigue

    GOAL - The risks of fatigue are understood and managed.

    Background

    The International Maritime Organization (IMO) defines fatigue as, “A reduction in physical and/or mental capability as the result of physical, mental or emotional exertion which may impair nearly all physical abilities including: strength; speed; reaction time; coordination; decision making; or balance.”Footnote 78 The TSB considers physical exertion in the above definition to include fatigue resulting from work/rest schedules.

    Identifying the factors that contribute to fatigue and assessing the effects of fatigue on fishing operations is a complex exercise. As a starting point, the IMO has identified four major contributors to fatigue:

    • Crew factors: work/sleep/rest cycles, age, health, stress, and use of alcohol, drugs and caffeine
    • Management factors: number of crew, rules, and training
    • Vessel factors: equipment reliability, physical comfort and vessel motion
    • Environmental factors: temperature, humidity and noise. Footnote 79

    When consulted during this investigation, fishermen confirmed that these sources of fatigue exist and that insufficient, fragmented sleep and variable work/rest schedules are commonplace. The vast majority of fishermen said that they do not get eight hours of uninterrupted sleep either on the vessel or at home between fishing operations, and as a result use napping to reduce tiredness. Fishermen who return home every night reported some of the most challenging schedules, with as little as two or three hours of sleep a day for up to six consecutive days. Fishing may involve travelling day and night to the grounds, searching for fish, catching, loading, and travelling day and night back to the dock—all while working on a moving platform.

    Fatigue is widespread because of many realities, including increased workload from reduced crew size, unsafe operating procedures, operating in adverse weather conditions and lack of awareness of fatigue and its effects. The desire to optimize income while operating within DFO management measures, as well as the difficult economy of many fisheries, leads operators to reduce crew, hire less experienced crew, and put off maintaining gear and equipment, all of which contribute to fatigue. When a less experienced crew member is on board, the workload of others increases, as do levels of fatigue. Without a full complement of experienced crew, it is harder to accommodate fatigue associated with compressed seasons, harvesting methods and time constraints. If fishermen are not trained to work well together, or do not have confidence in each other to work at the expected skill level, their mental workload increases, which contributes to fatigue.

    Vessel factors that contribute to fatigue were discussed during the TSB's consultations with fishermen. Vessels built or altered to meet DFO's licence length restrictions may have roll characteristics that differ from those of traditionally designed vessels, which add to crew fatigue. Anti-roll devices, usually installed to reduce the vessel's responsiveness, can reduce fatigue but may decrease stability.

    Environmental factors that contribute to fatigue include maintaining a comfortable working temperature when wearing personal flotation devices. TC's draft Fishing Vessel Safety Regulations at one point included a regulation that would have required thermal protection to be worn if water temperatures were below 15°C.Footnote 80 However, the proposed regulation was rejected due to concerns that such protection would raise working body temperatures too high, especially in the summer.

    Work/rest schedules can be assessed using software such as the Fatigue Avoidance Scheduling Tool, which predicts factors likely to increase the risk of reduced human performance. The traditional way of managing fatigue in the commercial fishery is through regulated work/rest schedules. The Marine Personnel Regulations (MPR) address work/rest periods, but only for fishing vessels of more than 100 gross tons. For vessels of any size, however, data suggest that regulating work/rest schedules as a sole means of managing fatigue is ineffective in a marine environment,Footnote 81 given that they do not contain any significant fatigue management measures. If a vessel's motion and noise disrupt sleep, fishermen do not get the rest they need. Several operators reported trying to monitor all vessel noises, even during their rest periods.

    The Board has expressed concern about hours of rest for fishing crews.Footnote 82 Falling asleep, though not the only indicator of fatigue, is the best known. Between 1999 and 2008, the TSB recorded 89 instances of fishermen falling asleep while operating a vessel, 67 of them resulting in groundings. These data are similar to those from a New Zealand study that cited sleep loss or sleep deprivation in 86% of the 44 collision and grounding accidents examined. Footnote 83 Given the long hours and high levels of physical and mental exertion involved in commercial fishing, fishermen need fatigue management strategies that are effective. Footnote 84

    Many organizations advocate watch alarms, which require watchkeepers to reset an alarm at different intervals, as a way of keeping crews awake and countering the effects of fatigue.Footnote 85 As of 1997, Pacific Coast Fishermen's Mutual Marine Insurance Company has required that the vessels it insures install and use these alarms. The problem of fatigue, however, continues. In December 2006, the insurance company issued an advisory about the large number of claims still associated with falling asleep at the wheel. The TSB's consultations with fishermen revealed that watch alarms are being used as the first line of defence against falling asleep at the wheel.

    Over the years, DFO has sometimes altered the opening and closing times of certain fisheries. These actions, taken for conservation reasons and taking into account some safety considerations such as weather conditions and darkness, did little to reduce fatigue. As well, some provinces' OHS regulations require fishermen to declare physical or mental impairment, while others place emphasis on the employer–employee responsibility to create and maintain a safe workplace as a means to address fatigue. However, these provisions do not specifically address fatigue management.

    In 2001, Maritime New Zealand published an advisory urging owners and masters to come up with procedures to ensure that crew are fit for watchkeeping.Footnote 86 Included in the advisory is a table that lists fatigue-related performance problems along with their signs and symptoms. Overall, Maritime New Zealand is taking a non-prescriptive approach to managing fatigue,Footnote 87 which includes giving fishermen a list of fatigue hazards for various operations and options for managing those hazards.

    In Canada, the fishing community needs to recognize fatigue as a serious safety issue. It also needs to develop and share practical, effective strategies for dealing with this dangerous state.

    Practices and gap analysis

    The following lists summarize the fishing community practices, policies and procedures that were identified and validated in the course of the investigation as having an impact on the safety issues related to fatigue.

    The Board found that fishermen

    • accept fatigue as a normal part of doing business;
    • generally do not recognize the signs of fatigue or understand its effects;
    • report using coffee, cigarettes and naps to reduce the effects of fatigue;
    • may need to participate in consecutive fisheries, which leads to fatigue;
    • reduce crew or hire less experienced crew, adding to workload;
    • may design and modify their vessels and operations to meet DFO's FRM measures, potentially resulting in roll characteristics that may increase fatigue; and
    • report using watch alarms as a first line of defence against falling asleep at the wheel.

    With respect to other fishing community members, the Board found the following:

    • FRM measures that affect fishing time, area, catch and vessels can contribute to fatigue (e.g., imposing catch limits which reduce time pressure, may require fewer crew members and result in a greater workload due to catch reporting).
    • The Marine Personnel Regulations cover work/rest periods for fishing vessels over 100 gross tons.
    • Many organizations advocate the use of watch alarms to counter the effects of fatigue during the watch; at least one insurance company requires watch alarms.
    • Some accident reporting agencies and universities analyze accident data to identify fatigue.
    • WorksafeBC added a section on fatigue in the 2012 edition of its “Gearing up for Safety” manual.
    • Fish Safe has developed a Safe on the Wheel course that includes managing fatigue while on navigational watch.

    Considering the fishing community practices, policies and procedures above, the following table outlines the gaps and related safety actions that are required to reach the safety goal associated with this issue.

    GOAL - The risks of fatigue are understood and managed
    Gap related to the safety issue of
    FATIGUE
    Safety action required of fishing community members
    The importance of fatigue as an unsafe condition in the fishing community is generally not recognized and has not been well documented. Share information among fishing community members with respect to the risks associated with fatigue and the best ways to manage those risks.
    Fatigue-related outcomes of FRM measures are not identified or managed.
    There are no effective ways for fishermen to share and evaluate strategies for managing the risks of fatigue.
    TC training curricula that relate to small fishing vessels do not address fatigue management. Establish consistent, understandable and practical fatigue awareness programs and tools and ensure that they are widely accessed and used in the fishing community.
    There is a lack of training material and workshops that address fatigue management.
    There is limited guidance on practical, proven work practices for managing fatigue during fishing operations.

    Fishing industry statistics

    GOAL - Accident data are collected, analyzed, and communicated in a coordinated way to help the fishing community identify hazards and risks.

    Background

    Fishing industry statistics are a valuable tool because they help organizations identify hazards, assess risks and track safety performance of the industry. With reliable statistics, it is possible to communicate targeted safety messages to those in the best position to make changes, improve monitoring, and determine whether changes have had any effect.

    When it comes to assessing safety risks, fishermen are guided more by experience than by statistics. The only “hard” data they may consider are details such as weather forecasts and the limits of their vessel and crew.

    Fishing organizations, trainers and safety associations know that being aware of accident and safety trends could help fishermen operate more safely. Among the fishermen consulted during this investigation, some reported being more aware of risk when they recognized similarities in their behaviour to those that triggered a recent or familiar fatal accident.

    Many organizations in Canada record basic data on fishing vessel accidents.Footnote 88 However, they do not use the same criteria to identify the number of accidents and fatalities from year to year. There may be good reasons for these variations, such as differing mandates, but the result is that some accidents and fatalities are not recorded by all organizations. For example, while TSB gathers information on reportable accidents, Canadian Coast Guard Search and Rescue Branch (SAR) collects information pertaining to SAR-related accidents, some of which are not necessarily reportable accidents and may not be collected by TSB. Equally, some accident statistics collected by provincial workers' compensation boards are not necessarily available to or collected by TSB. The same applies to DFO, the coroner's offices and other non-governmental organizations.

    There are also differences in the criteria that organizations use to measure fishing activity levels. Internationally, a number of measures exist, including the overall estimated number of fishermen, overall number of registered or licensed vessels, and overall number of active vessels. Another measure is the number of full-time equivalent (FTE) fishermen. In the United States, the Centers for Disease Control and Prevention(CDC) use the number of FTE fishermen in a given fishery to examine accident and fatality rates. FTE-based rates were the basis of a 2010 study on commercial fishing deaths in the United States conducted by CDC and the National Institute for Occupational Safety and Health.Footnote 89 However, FTEs are not an easy number to determine. Calculating FTEs by fishery means getting information on the number of active vessels in each fishery, the crew size on each vessel, and the length of time at sea.

    In 2008, a Canadian study on fishing accident data highlighted the challenges of merging information from various databases.Footnote 90 The problems identified included missing data, differing formats and missing fields (e.g., the vessel's name or fishing activity).

    In addition to gathering basic data about accidents, the fishing community needs more detailed data to assess safety trends and risks. Examples include information on gear type, fishery type, contributing factors and the activity a vessel was engaged in.

    Overall, the organizations that collect fishing industry data, many of which have access to different types of safety-related information, need to be better coordinated. The lack of consistently collected and recorded data makes it difficult to examine safety trends and share safety statistics within Canada's fishing community.

    Practices and gap analysis

    The following lists summarize the fishing community practices, policies and procedures that were identified and validated in the course of the investigation as having an impact on the safety issues related to fishing industry statistics.

    The Board found that fishermen:

    • do not use statistics in assessing risk, but rather they
      • use their experience together with weather forecasts to guide their assessment of safety risks;
      • assess the risks to their vessel depending on their fishery;
      • define risk based on the perceived limits of their vessel and crew;
      • may be more aware of risk for a short time if they recognize elements of a recent or familiar fatal accident; and
      • warn other fishermen of some hazards and risks that exist.

    With respect to other fishing community members, the Board found the following:

    • Accident and incident information and statistics are collected, analyzed and reported by various organizations in Canada, including TSB, TC, DFO, Environment Canada, Canadian Coast Guard, workers' compensation boards and coroner's offices.
    • Organizations use various methods to calculate accident, fatality and vessel-loss rates.
    • The database that is being used by TSB's Marine Investigation Branch is being upgraded to address the ease of data entry and standardization. This is due for completion in summer 2013.

    Considering the fishing community practices, policies and procedures mentioned above, the following table outlines the gaps and related safety actions that are required to reach the safety goal associated with this issue.

    GOAL - Accident data are collected, analyzed and communicated in a coordinated way to help the fishing community identify hazards and risks
    Gap related to the safety issue of
    FISHING INDUSTRY STATISTICS
    Safety action required of fishing community members
    There is a limited understanding of how data can be used to identify hazards and risks. Establish consistent, understandable and practical risk awareness programs and tools, and ensure that they are widely accessed and used in the fishing community.
    The importance of good accident/hazard reporting and data collection is not well understood.
    There is a lack of knowledge about accident reporting requirements.
    There is little awareness of confidential reporting mechanisms (e.g., the TSB's SECURITAS program).
    The collection and reconciliation of statistics is incomplete due to varying institutional mandates, definitions and data formats. Develop a standard with respect to the collection of accident data and statistical analysis.
    No agreed-upon measure of activity exists for calculating rates, making it difficult to compare across organizations and countries.
    There is little information on all the associated costs of an accident because no coordinated data are available.

    Safe work practice

    GOAL - Safe work practices are routine, and more lives are saved.

    Background

    Safe work practices are influenced by various factors: training, regulations, safety information, economics, experience and attitude. During this investigation's consultations, some fishermen reported that they had fished for many years without an accident and without using any safety practice except common sense. Others said that fishing was a dangerous occupation and that accidents were inevitable no matter what precautions they took.

    Over the years, TSB reports have identified numerous unsafe workplace practices in fishing operations.Footnote 91 For instance, after a 1996 accident aboard the S.S. Brothers, the Board found the following:

    Factors contributing to the accident were: the deck winch was uninspected and not fitted with a machinery guard; the deck-hand was operating the winch alone; and the deck and the surfaces of the winch were slippery. It is also likely that the deck-hand's ability to make a reasoned decision on the safe operation of the winch was adversely affected by fatigue caused by his work/rest schedule. Footnote 92

    As well, between 1999 and 2008, the TSB recorded 15 accidents where alcohol was a factor resulting in a total of five fatalities.

    The Board has repeatedly urged that safety be developed and promoted from within the fishing community and has specifically referred to safe workplace practices. Two Board recommendations to the fishing community have addressed the importance of safety from within: “develop a national strategy for establishing, maintaining and promoting a safety culture within the fishing industry” (M03-02) and “reduce unsafe practices by means of a code of best practices for small fishing vessels, including loading and stability, and that its adoption be encouraged through effective education and awareness programs” (M03-07). Footnote 93

    Photo 13. Fisherman wearing a PFD while
    operating a power skiff during a herring
    fishery set, Kitkatla Inlet, BC
    Image
    Fisherman wearing a PFD while
operating a power skiff during a herring
fishery set

    TC is shifting from an inspection-based to a compliance-based way of doing business. This shift is intended to encourage fishermen to take greater responsibility for their own safety. There is also an emergence of practical safety programs,Footnote 94 which likewise stress that fishermen take ownership of safety. Together, such developments are increasing safety awareness, but they will require time, continuous support and consistent effort by the fishing community to take effect.

    Recently, TC introduced marine emergency duties training requirements to help fishermen prepare for an emergency. The Canadian Marine Advisory Council's standing committee on fishing vessel safety enables fishing community members across the country to communicate with one another on regulatory matters. TC has also signed a memorandum of understanding with DFO to coordinate the development of strategies that promote safety.

    Despite these measures, coordination is needed among all members of the fishing community to support a culture in which safe work practices are routine.

    Practices and gap analysis

    The following lists summarize the fishing community practices, policies and procedures that were identified and validated during the investigation as having an impact on the safety issues related to safe work practices.

    The Board found that fishermen

    • learn and reinforce their operating practices based on experience and exchanges with peers;
    • have lost some traditional mentoring types of learning, which can influence safe work practices;
    • are influenced by the fishing traditions of their own background (cultural, ethnic, religious, etc.);
    • may have difficulty getting enough sea time to develop good work practices;
    • change or eliminate some safe work practices to meet economic pressures;
    • in some cases practice safe work practices only to comply with regulations;
    • do not emphasize the importance of safety in work practices; and
    • sometimes conduct fishing operations while under the influence of alcohol.

    With respect to other fishing community members, the Board found the following:

    • Fishermen's associations provide some guidance on safe work practices.
    • Some peer-to-peer safety training and video instruction is available.
    • Mentoring programs exist in some regions.
    • Some organizations (e.g., TC, workers' compensation boards, BC's Fish Safe) carry out dockside consultations and inspections.
    • DFO issues fishing licences only to holders of a PFHCB certificate in Newfoundland and Labrador.
    • Professional certification programs include some training on safe work practices.
    • A few workers' compensation boards require documented safe work practices.

    Considering these fishing community practices, policies and procedures, the following table outlines the gaps and related safety actions that are required to reach the safety goal associated with this issue.

    GOAL - Safe work practices are routine and more lives are saved
    Gap related to the safety issue of
    SAFE WORK PRACTICES
    Safety action required of fishing community members
    There is no code of best practice for small fishing vessels, despite TSB recommendation M03-07. Establish consistent, understandable and practical programs to enable safe work practices to take root in the fishing community.
    In some fisheries there is not enough traditional community learning or sea-time experience for safe work practices to develop.
    There is a lack of guidelines to help fishermen design, document and carry out safe work practices.
    There is a lack of focused training and hands-on practice to teach and reinforce safe work practices.
    There is no general acknowledgement of the extent of alcohol use or its negative impact on safety. Share information among fishing community members with respect to best practices to work safely.
    Safe work practices continue to be fragmented, generalized and isolated to individual operations.

    Interaction among safety issues

    As discussed in the Methodology section, this investigation identified well over 100 actions impacting safety, which were then categorized into 10 safety issues common to fishing vessel accidents in Canada. Further analysis of the 10 issues revealed considerable interaction among them.

    It is the Board's view that real and lasting improvement in fishing safety can come only from acknowledging this interaction among safety issues and from addressing the issues in a coordinated way rather than in isolation, as has been done until now.

    The following table shows how each of the 10 safety issues is influenced by the actions associated with others. The table lists only some of the many possible combinations.

    Table 3. Safety issues, showing associated safety issues and related actions
    Safety issue Associated safety issues and related actions
    STABILITY
    • Cost of safety can mean not engaging a naval architect to assess important stability characteristics.
    • Training that is non-existent, incomplete, or impractical leaves fishermen unaware of stability information they need to stay safe.
    • Work practices that do not include stability considerations put crews at risk.
    • Regulatory approach allows small vessels to operate without a stability assessment.
    FISHERIES RESOURCE MANAGEMENT (FRM)
    • Stability can be compromised when vessels are modified to meet DFO requirements.
    • Cost of safety expenditures may be superseded by other economic pressures, including those related to compliance with FRM measures.
    • Training to enhance awareness of fishing safety: DFO resource managers may lack the expertise to include basic safety considerations within the IFMPs and to evaluate the potential impacts on safety.
    • Safety information concerning the actions impacting safety taken by fishermen operating within FRM measures and actions taken by DFO to respond to safety concerns is not available.
    • Fishing industry statistics on the safety outcomes of FRM measures are not available, putting fishermen at risk.
    LIFE SAVING APPLIANCES
    • Work practices that do not include the purchase, practice and maintenance of LSAs put crews at risk.
    • Training that is not reinforced with LSA drills puts crews at risk.
    • Cost of safety can result in the failure to buy, maintain and drill in the use of LSAs.
    • Safety information that is unavailable or poorly expressed hampers effective use of LSAs.
    • Fishing industry statistics that are unavailable or inaccurate do not identify LSA-related hazards and make it difficult to reliably assess risks.
    REGULATORY APPROACH
    • Fishing industry statistics that are incomplete hamper regulators' efforts to set effective regulations.
    • Training that is ineffective but sanctioned by a regulator puts fishermen at risk.
    • Cost of safety can influence fishermen's decisions about whether to comply with safety regulations.
    • Safe work practices are required to be documented only in some provinces.
    TRAINING
    • Cost of safety determines whether training is accessible to fishermen.
    • Regulatory approach can unintentionally sanction training that is impractical, which puts fishermen at risk.
    • Fatigue information and training on how to manage fatigue are unavailable.
    • Work practices that do not incorporate learned skills into routine deck activities leave crews at risk.
    SAFETY INFORMATION
    • Regulatory approach results in the need for accompanying safety information that is easy for fishermen to understand and that is relevant to their activities.
    • Fishing industry statistics that focus on accident rates as the sole measure of risk do not provide sufficient evidence for targeted safety information.
    • Fatigue informationis not widely distributed despite its potential impact on safety.
    COST OF SAFETY
    • FRM measures that do not take into account the cost of safety are ineffective and put fishermen at risk.
    • Fatigue reduces a crew's ability to be economically productive.
    • Safe work practices that are disregarded for financial reasons put crews at risk.
    FATIGUE
    • Stability characteristics can cause or contribute to fatigue.
    • Cost of safety can motivate operators to sleep less and sail with reduced crew, resulting in longer work hours and more fatigue.
    • FRM measures may result in fishermen travelling many hours to and from fishing grounds, possibly increasing fatigue.
    • Training does not address fatigue even though the condition has a strong negative impact on safety.
    • Safety information about managing fatigue is limited.
    • Work practices can affect the severity of crew fatigue.
    • Fishing industry statistics on accidents involving fatigue are limited.
    • Regulatory approach does not address work/rest schedules for vessels under 100 gross tons.
    FISHING INDUSTRY STATISTICS
    • Cost of safety can mean that useful safety information is not gathered.
    • Fatigue data are not widely collected or analyzed despite the serious impact fatigue has on safety.
    • Regulatory approach involves organizations that seldom coordinate or share their data collection.
    • Safety information on the importance of data collection is not widely distributed.
    SAFE WORK PRACTICES
    • Cost of safety can adversely affect good work practices.
    • Training that is non-existent or impractical hampers good work practices.
    • Safety information that is missing or incomplete makes it difficult to develop good work practices.
    • Fishing industry statistics that are unavailable or inaccurate fail to warn crews of work practices areas that need attention.
    • Regulatory approach cannot alone ensure that good work practices are promoted and followed.

    Case studies

    Photo 14. The 11.8 m open fishing vessel Alain-Josée
    dry-docked for maintenance
    Image

    A single fishing vessel accident usually involves a number of unsafe conditions and safety issues. The following three accidents investigated by the TSB illustrate how the causes of an accident, the associated unsafe conditions and safety issues interact.

    Alain-Josée

    On 05 September 2001, at 0630, the 11.8-m fishing vessel Alain-Josée was reported swamped while returning from the fishing grounds. The three crew members were rescued by another fishing vessel and transported to the wharf at Escuminac, New Brunswick. No one was injured.

    Table 4. Unsafe conditions and associated safety issues, TSB Investigation Report M01M0100 (Alain-Josée)
    Unsafe conditions Associated safety issues
    Cost Training LSA Info Regs Work practices Stability Fatigue FRM
    Participated in multiple fisheries, some of which the vessel was not suited for X       X X X   X
    Inadequate deck drainage holes, causing free surface of herring being carried in bulk   X     X X X   X
    No PFD worn or required to be X X X   X X      
    Vessel operated outside safe stability limits: no stability book required even though the vessel was fishing and carrying herring in bulk           X X    
    Vessel's gasoline pump used with sea water, despite related SSB     X X   X      
    Unsafe catch handling practices: excess load of bulk herring carried on deck with no pen boards X X     X X X    
    Signs of loss of stability not fully recognized   X       X X X  
    Travelled and fished throughout the night, causing crew fatigue X         X   X X

    Cape Fin-Tose

    Photo 14. The trawl fishing vessel Cape Fin-Tose
    seen from a DFO surveillance aircraft
    Image
    The trawl fishing vessel Cape Fin-Tose seen from a DFO surveillance aircraft

    Shortly after 0800 on 01 November 2006, about 2.4 nm northeast of King's Point, Newfoundland and Labrador, the 19.8-m fishing vessel Cape Fin-Tose capsized while pumping mackerel from a purse seine belonging to the Cape Jedsue, close alongside. The four people on board abandoned the Cape Fin-Tose and boarded a small boat tied alongside. The overturned vessel stayed afloat for about two hours before sinking.

    Table 5. Unsafe conditions and associated safety issues, TSB Investigation Report M06N0082 (Cape Fin-Tose)
    Unsafe conditions Associated safety issues
    Cost Training LSA Info Regs Work practices Stability Fatigue FRM
    Travelled and fished throughout the night, causing crew fatigue X         X   X X
    Inadequate stowage location for liferaft, despite related SSB X X X X X X      
    No PFD worn or required to be X X X   X X      
    Vessel operated outside stability regulations: stability book was pending approval; notes to master not followed   X   X X X X    
    Hatch covers left unsecured and watertight door left open, resulting in downflooding, despite related SSB   X   X   X X    
    Signs of loss of stability not fully recognized   X       X X X  
    Unsafe catch handling practices: pumping and set release procedures X X       X X    
    No distress call sent   X X     X   X  

    Love and Anarchy

    Photo 14. Love and Anarchy, a
    combination trawl and troll fishing
    vessel
    Image
    Love and Anarchy, a combination trawl and troll fishing vessel

    In the early morning of 04 September 2008, the 10.8-m fishing vessel Love and Anarchy capsized and sank while anchored on Swiftsure Bank, 20 nm southwest of Cape Beale, British Columbia. The owner and the crew member were rescued by another fishing vessel.

    Table 6. Unsafe conditions and associated safety issues, TSB Investigation Report M08W0189 (Love and Anarchy)
    Unsafe conditions Associated safety issues
    Cost Training LSA Info Regs Work practices Stability Fatigue FRM
    Vessel modified to accommodate gear, multiple fisheries, and licence length restrictions X X     X X X X X
    Unsafe catch handling practices: totes on deck X X       X X    
    Signs of loss of stability not fully recognized   X       X X X  
    Vessel's unusual behaviour not checked out   X       X X X  
    Vessel modification never approved or recorded, which may have triggered the requirement for stability assessment due to tonnage increase   X     X X X   X
    Reduced crew size: increased income, greater workload, crew fatigue X X   X   X   X X
    No distress call sent   X X     X   X  
    Liferaft was not maintained and did not deploy, despite related SSB X X X   X X      

    Common unsafe conditions

    In these three case studies, a combination of unsafe conditions, touching on many safety issues, led to the outcome. In each case, removing a single unsafe condition might have prevented the accident, but would have only slightly reduced the risk of an accident.

    A total of five unsafe conditions were common to all three accidents:

    • Signs of loss of stability not fully recognized
    • Unsafe catch handling practices
    • Vessel operated outside safe stability limits
    • Crew fatigue
    • Problems existed despite related ship safety bulletins.

    It is also notable that work practices were identified as a safety issue in all three accidents. Unsafe work practices include straightforward activities, such as not wearing a personal flotation device while working on deck. They also include more complex situations, such as being fatigued while handling fish on the deck of a modified vessel that is engaged in a fishery for which it was never intended. Good work practices are a key element of safe fishing operations, regardless of where a vessel is fishing or what kind of gear is being used.

    Over the years, the TSB has identified similar unsafe conditions in many fishing vessel accidents. As in these case studies, the unsafe conditions are typically linked to a number of safety issues.

    Attempting to deal with a safety issue in isolation does not (and will not) effectively eliminate the underlying safety deficiency. A comprehensive approach to safety must be established across the fishing community before there can be any real opportunity to reduce the number of accidents and fatalities. The challenge is how best to achieve this goal using a workable process that can harness the existing strengths of the fishing community.

    The challenge: To advance fishing safety

    After reviewing Canada's commercial fishing accidents from 1999 to 2010, the Board is concerned that the number of fatalities per year has not fallen significantly despite the over 370 accident investigations and 42 recommendations it has made to highlight numerous safety issues.

    Of the Board's 42 recommendations, 17 dealt with stability issues and 13 with life saving appliances. This is not surprising, since the majority of fishermen fatalities are due to stability issues (involving capsizing, foundering, flooding or sinking) and persons falling overboard. If implemented, recommendations that addressed stability and the practice of wearing PFDs, respectively, should have resulted in significant changes in behavior. This has not been the case.

    This investigation, involving extensive research and consultations, has revealed that the safety issues identified in numerous earlier TSB investigations stubbornly persist. Past attempts to address these safety issues on an issue-by-issue basis have not led to the intended result: a safer environment for fishermen. This leads to the conclusion that, to prevent similar accidents in the future, improvements must be made to address not just one of the safety issues involved in an accident, but all of them, recognizing that they are inter-connected. At the same time, due to the complexity and diversity of the fishing community, no person, group or government alone can address all of the issues or deal with the challenges that arise from their interconnection.

    It has become clear that federal (TC and DFO) and provincial (workers' compensation boards) authorities have a complementary and shared responsibility to collaborate actively and effectively with other segments of the fishing community to tackle and resolve these well-known safety issues. This collaboration must involve the fishermen themselves, who have to ensure their own safety and that of their crew and vessels. Investigations point to the fact that fishing culture needs to change to one where the dominant norm within the community is to engage in safe work practices.

    This investigation has identified a number of leaders in the fishing community and encouraging collaborative initiatives in different regions of the country aimed at instilling a safety culture. Such initiatives have evolved independently throughout Canada and differ in their structure, scope and representation. It has also become clear that not all provinces or local DFO and TC offices are involved to the same degree in fishing safety.

    In British Columbia, Fish Safe ties together the accident prevention interests of the insured (fishermen) and the insurer (employer) and is adequately funded. It is an industry-designed and implemented association dedicated exclusively to enhancing fishing safety. Fish Safe chairs the Fish Safe Advisory Committee which is open to all fishing community members. This committee is driven by fishermen, has strong, enthusiastic leadership and meets quarterly. All members have committed to a strategic vision including the vision statement, “A fish harvesting sector with a (world-leading) safety culture where everyone takes ownership of safety”.

    Fish Safe is a well-known entity in BC. The members of the advisory committee have produced several programs and tools to address safety deficiencies. The following are some initiatives that Fish Safe has undertaken with the input and buy-in from other members of the fishing community:

    • Fish Safe, WorkSafeBC, BC Seafood Alliance and Mustang worked with fishermen to develop requirements for PFDs.
    • Fish Safe's BC Commercial Fishing Industry Reference Guide was designed to educate all other members of the fishing community about fishing in BC.
    • Real Fishermen Wear PFDs, Safest Catch and Stability Education programs were implemented.
    • WorkSafeBC made regulations regarding mandatory use of PFDs and provides fishermen with a safety manual.
    • Some BC fishing companies provide familiarization and drill training.

    The Fisheries Safety Association of Nova Scotia (FSANS) was developed in 2010 by the Workers' Compensation Board of Nova Scotia and the Nova Scotia Fisheries Sector Council. It was established to address safety issues not only in certain classifications of the harvesting sector but also in the processing and aquaculture sectors. Funding is received from membership fees of employers within these classifications. The FSANS does not represent all Nova Scotia fishermen since employers with two employees or fewer are not required to contribute. To date, some initiatives that NSFSA has implemented with the input and buy-in from other members of the fishing community are

    • production of Fish Safe safety manuals;
    • the conduct of joint awareness campaigns throughout the year (e.g., trap-setting day for the winter lobster season, Fish Safe expo); and
    • participation in the development of a fishing strategy with the industry and the Department of Labour and Advanced Education.

    In Newfoundland and Labrador, the provincial government has identified the need for a fishing safety association, and in December 2010 made available $1 million funding over three years toward the establishment of such an association. In December 2011, the Professional Fish Harvesters Certification Board (PFHCB) submitted a comprehensive request for funding to support the establishment of the Newfoundland and Labrador-Fish Harvesters Safety Association. The PFHCB proposes to work in collaboration with the Workplace Health, Safety and Compensation Commission and other members of the fishing community. The association's mandate would be to promote and develop a positive industry-wide safety culture through the identification and coordination of relevant, accessible, timely and cost-effective safety education and resources.

    In Quebec, the provincial government and fishermen have been involved in improving fishing safety through the certification board (BAPAP) and the sector council (CSMPOM).The federal regulators (TC/DFO/CCG) have taken on a strong regional role and together have co-chaired the Standing Committee on Fishing Vessel Safety that meets bi-annually. This committee is the primary vehicle for consultation and the exchange of information between federal/provincial government authorities and the fishing industry. Some outputs from this group have been

    • professional certification programs for fishermen;
    • provision of a safety manual by CSST;
    • schools which offer full-time vocational training to prepare for TC's Fishing Master IV certification.

    In the Board's view, the key features that appear to be working well in forging the necessary alliances and providing the necessary multi-faceted approach are the following:

    • Recognition that responsibility over fishing safety is shared among fishermen, the province (as a regulator of workplace safety), the federal government (as the regulator of fishing vessel safety and fisheries) and all other members of the fishing community.
    • Clarification of responsibilities with respect to provincial occupational health and safety regulations and federal fishing vessel safety regulations.
    • Effective regional leadership and consultation processes that encompass all of the fishing community members.
    • Adequately resourced initiatives and safety programs.
    • TC/DFO/CCG at the regional level play a strong role and provide the focus for enforcement, cooperation, consultation and consistency.

    During the course of this investigation there was extensive discussion on the merits of an authoritative national body that would include all of the major provincial players involved in fishing safety. Such a body could serve as a useful means to share ideas, best practices and provide encouragement. First and foremost, however, it is essential that coordinated and effective approaches to fishing safety be taken at the provincial and regional levels involving those who best understand the local issues.

    Moving forward

    This investigation has conducted a thorough review of the safety issues and challenges facing the commercial fishing industry in Canada. It has identified promising collaborative initiatives aimed at instilling a safety culture. However, this report has also highlighted gaps where further action to enhance safety is clearly required.

    It will take focused and concerted action to finally and fully address the safety deficiencies that persist in Canada's fishing industry.

    The Board believes that the foregoing requires federal and provincial governments and leaders in the fishing community to establish regional governance structures aimed at ensuring that fishermen can and will work safely.

    With these governance structures in place, the fishing community would then be well placed to put in motion the safety actions necessary to achieve the goal for each safety issue and to foster an industry safety culture where

    • the interconnected nature of safety issues and the need to address them in a complete and comprehensive manner is widely accepted by the fishing community;
    • perceptions of safety are more consistent and take on a broader perspective across the fishing community;
    • better resources and mechanisms to identify, report, understand and analyze risk are available to help focus work practices on reducing defined risks; and
    • safe work practices become commonplace in the fishing community.

    The Board believes that the foregoing requires federal and provincial governments and leaders in the fishing community to establish regional governance structures aimed at ensuring that fishermen can and will work safely.


    This report concludes the Transportation Safety Board's investigation into this occurrence. Consequently, the Board authorized the release of this report on 30 May 2012. It was officially released on 28 June 2012.


    Video

    Watch Investigator-in-Charge Glenn Budden in this video as he explains the main points of the investigation.


    Booklet

    See also the booklet Fishing Safety - Working Together, which summarizes the 10 fishing safety issues highlighted in the Safety Issues Investigation into Fishing Safety in Canada. It's freely available for printing and redistribution, and is available in HTML (text only) or

    File
    .

    Appendix A: TSB fishing-related recommendations

    FS   Fully Satisfactory
    SI     Satisfactory Intent
    SP   Satisfactory in Part
    US   Unsatisfactory
    Not Fully Satisfactory/safety deficiency exists
    Fully Satisfactory/safety deficiency still exists

    Transportation Safety Board of Canada fishing-related recommendations
    Recommendation Rating Issue 1 Issue 2 Action or pending action
    M92-04 The Department of Transport promote awareness among the operators, officers and crews of fishing vessels of the serious consequences associated with leaving access or other watertight doors open at sea. FS Stability Information awareness Information SSB
    M92-05 The Department of Transport amend the pertinent regulations to ensure that bilge drainage systems are effective for all watertight compartments, including refrigerated spaces on fishing vessels, where below freezing temperatures may occur. US Stability Regulation
    M92-06 The Department of Transport ensure that personnel who regularly crew closed-construction fishing vessels receive formal training in life saving equipment and survival techniques. FS LSA Training Regulation SSB
    M92-07 The Department of Transport expedite its revision of the Small Fishing Vessel Safety Regulations which will require the carriage of anti-exposure worksuits or survival suits by fishermen. SI LSA Work practices Regulation
    M92-08 The Department of Transport sponsor research on the dynamics and limitations of paravane stabilizers on fishing vessels with a view to developing adequate guidelines for fishermen on their design, performance and installation. FS Stability Information Research SSB
    M92-09 The Department of Transport emphasize, through a safety awareness program for operators, officers and crews of fishing vessels, the effects of inadequate drainage of the decks on vessel seaworthiness. FS Stability Information awareness Information
    M92-10 The Department of Transport, in collaboration with the fishing industry, implement a safety program to educate fishermen and fishing vessel operators about the potential dangers of shifting cargo due to improper penning. FS Stability Training Information
    M93-01 The Department of Transport develop and implement measures to ensure that owners, operators and masters of vessels under its jurisdiction have effective training and procedures for securing all openings sufficient to preserve the watertight integrity of the hull. FS Stability Training Information SSB
    M93-02 The Department of Transport evaluate the effectiveness of its distribution practices for all marine safety information aimed at fishing masters and fishermen. FS Information Information SSB
    M93-03 The Department of Transport ensure that liferafts on all federally approved or inspected vessels are stowed in such a manner as to permit easy manual launching under distress and any environmental conditions likely to be encountered by that vessel. SI LSA Information SSB Regulation
    M94-06 The Department of Transport require the installation of water level detectors in all compartments below the waterline on large fishing vessels. SI Stability Information SSB Regulation
    M94-07 The Department of Transport take whatever measures are necessary to ensure that the safety intent of the Boat and Fire Drills Regulations is being fulfilled by owners and operators of fishing vessels. FS LSA Information Regulation SSB
    M94-08 The Department of Transport conduct a formal evaluation of current practices for the stowage of life preservers and immersion suits on fishing vessels with a view to ensuring immediate accessibility. FS LSA Work practices Regulation
    M94-09 The Department of Transport encourage all fishing vessel masters/owners to prepare and maintain appropriate muster lists for each vessel, regardless of the crew size. FS LSA Information Regulation
    SSB
    M94-10 The Department of Transport ensure that any person required to have the conduct of a commercial fishing vessel possess the basic skills for safe navigation. FS Training Work practices Regulation
    M94-19 The Department of Transport warn fishermen of the detection limits of radar reflectors on small fishing vessels and promote radar reflectors designed to ensure maximum reflective performance. FS Information   Information
    SSB
    M94-20 The Department of Transport investigate the feasibility of expanding the use of appropriate radar transponders on small fishing vessels. FS Regulations Research
    M94-29 The Department of Transport assess the adequacy of the stability of the sister vessels to the Le Bout De Ligne under their present trade and operating conditions. FS Stability Regulatory Information
    M94-30 The Department of Transport develop and validate more appropriate stability criteria for small fishing vessels which take into account their characteristics and trade, and the conditions in which they operate. FS Stability Regulation
    M94-31 The Department of Transport emphasize, through a safety awareness programme for owners, operators and officers of fishing vessels, the adverse effects of structural modifications and additional items on vessel stability. FS Stability Information awareness Information
    SSB
    M94-32 The Department of Transport explore means to ensure that structural modifications and the addition of weight items are recorded and accounted for in re-assessing the stability of small fishing vessels. FS Stability Regulatory Research
    SSB
    Regulation
    M94-33 The Department of Transport establish guidelines for stability booklets so that the information they contain is presented in a simple, clear and practicable format for end-users. SI Stability Regulatory Regulation
    M96-13 The Department of Transport, in conjunction with other government departments, agencies and organizations, immediately undertake a national safety promotion program for operators and crews of small fishing vessels to increase their awareness of the effects of unsafe operating practices on vessel stability. FS Stability Information awareness work practices Information
    SSB
    M96-14 The Department of Transport conduct a study to identify the extent of unsafe loading and operating practices used by fishermen on small fishing vessels, with a view to developing guidelines for the safe operation of small fishing vessels. FS Stability Work practices Research
    Information
    SSB
    M96-15 The Department of Transport explore alternative means of communication to encourage crews of small fishing vessels to train in the use of life saving equipment. FS LSA training Information Research
    Information
    SSB
    M96-16 The Department of Transport encourage the owners and crews of small fishing vessels to conduct realistic emergency abandonment drills on a regular basis. FS LSA training Information work practices Information
    SSB
    M97-01 The Department of Transport implement procedures to verify that liferafts on all vessels including fishing vessels are serviced as required by the Life Saving Equipment Regulations. SI LSA Regulatory Compliance work practices
    M97-02 The Department of Transport set deadlines for the mandatory replacement of all liferafts failing to meet current standards. FS LSA Regulatory Regulation
    SSB
    M97-03 The Department of Transport explore programs that would encourage owners/operators to acquire appropriate replacement liferafts prior to the established deadlines. FS LSA Information Research
    SSB
    M99-01 The Department of Transport coordinate with appropriate provincial authorities to conduct a review of existing safety regulations administered by both levels of government to help ensure that the regulatory provisions pertaining to workplace safety on fishing vessels and overall operational safety are harmonized and enforced to achieve their intended objectives. FS Regulatory Research
    M99-02 The provinces review their workplace legislation with a view to presenting it in a manner that will be readily understood by those to whom it applies, to help ensure that the enforcement mechanism and the regulatory regime complement each other. SI Information Regulatory Information
    Regulations
    M00-06 The fishing industry and the Department of Transport give increased attention to small fishing vessel hatch covers to help ensure that these covers are watertight and can be effectively secured. SI Stability Work practices Compliance
    Regulation
    M00-07 The Department of Transport alert builders and owners of fishing vessels to the need for the liferafts on all vessels to be stowed with a launching system fitted with a release mechanism that allows the inflatable liferaft to be easily released when the vessels sinks. FS LSA Information
    SSB
    M00-08 The Department of Transport examine the effectiveness of liferaft automatic release mechanisms to prevent premature activation of these mechanisms on small fishing vessels in rough sea conditions. FS LSA Research
    SSB
    M00-09 The Department of Transport require small fishing vessels engaged in coastal voyages to carry an emergency position indicating radio beacon or other appropriate equipment that floats free, automatically activates, alerts the search and rescue system, and provides position updates and homing-in capabilities. SI LSA Regulation
    M03-02 Transport Canada, in coordination with Fisheries and Oceans Canada, fisher associations and training institutions, develop a national strategy for establishing, maintaining and promoting a safety culture within the fishing industry. SI Work practices Information Regulation
    SSB
    M03-05 The Department of Transport require all new inspected small fishing vessels of closed construction to submit stability data for approval. FS Stability Regulatory Regulation
    SSB
    M03-06 The Department of Transport require all existing inspected small fishing vessels currently without any approved stability data be subjected to a roll period test and corresponding freeboard verification not later than their next scheduled quadrennial inspection. FS Stability Regulatory Regulation
    SSB
    M03-07 The Department of Transport, in collaboration with the fishing community, reduce unsafe practices by means of a code of best practices for small fishing vessels, including loading and stability, and that its adoption be encouraged through effective education and awareness programs. SI Work practices Information awareness Regulation
    M05-04 The Department of Transport ensure that the Board's previous recommendations M03-05 and M03-06 are immediately implemented. FS Stability Regulation
    M08-04 The Department of Transport include in the proposed Fishing Vessel Safety Regulations adequate measures to ensure that all fishing vessels operating in ice - including those participating in the seal hunt - are structurally suited for their operating environment. SI Stability Regulatory Regulation
    M08-05 The Department of Fisheries and Oceans develops comprehensive safe towing policies, procedures and practices that take into account all safety risks associated with towing small vessels in ice-infested waters. FS Regulatory Research

    Appendix B: Detailed statistical analyses of accidents

    Fatalities by gear type

    The number of active vessels was identified for each major gear type.

    Figure B.1 presents the total number of active vessels for each gear type over the 1999–2008 period,Footnote 95 along with the number of fatalities associated with each gear type over the 1999–2010 period.

    Because gear type was missing in many cases, the type was assigned using the techniques described in the Methodology section. This made it possible to identify the gear in use at the time of the accident for approximately 85% of all the accident vessels and 96% of the fatal accident vessels. The remaining 4% of fatalities for which it was impossible to determine what gear type was used at the time of the accident are excluded from Figure B.1. In future, efforts should be made to capture and record the gear type in use at the time of an accident.

    The gear types break into two major categories: those with higher activity (traps, gillnet and hook and line and longline) and those with lower activity.

    For those gear types with both higher activity levels and larger numbers of fatalities, it is also possible to generate accident and fatality rates (number of accidents or fatalities/number of active vessels). Footnote 96 The calculated fatality rates per 1000 active vessels are 0.35 for traps, 0.44 for gillnet and 0.26 for hook and line and longline. In contrast, the fatality rate per 1000 active vessels for trawl is 3.76. However, caution should be used in comparing this rate to the other three because the activity (active vessels) used to calculate the rate is considerably lower for trawlers than for the other three gear types.

    Monitoring of accident and fatality rates within each of these gear types could serve as a means to measure changes in safety over time.

    Figure B.1. Fatalities and activity by gear type 
    Image
    B.1. Fatalities and activity by gear type

    Note: In this figure, the gear type “Not a gear” refers to vessels involved in fishing activity that do not use a specific gear type. Because many of these vessels may not carry a CFV/VRN, it is likely that the number of active vessels is grossly underestimated.

    The four gear types with the largest number of fatalities (traps, gillnet, hook and line and longline, and trawl) were further examined to determine the types of accidents that led to fatalities. The pie charts in figures B.2 through B.5 show these breakdowns. The major accident types for each category are as follows:

    • Trap vessel accidents: 21 fatalities (49%) resulted from falling overboard; 19 fatalities (44%) were associated with stability-related outcomes (e.g., capsizing, foundering, sinking).
    • Gillnet vessel accidents: 21 fatalities (75%) were associated with stability-related outcomes; five fatalities (18%) resulted from falling overboard.
    • Hook and line and longline vessel accidents: nine fatalities (82%) were associated with stability-related outcomes; two fatalities (18%) were attributed to personal occupational accidents aboard ship.
    • Trawl vessel accidents: 21 fatalities (68%) were associated with stability-related outcomes; eight fatalities (26%) were attributed to personal occupational accidents aboard ship.
    Figure B.2. Accident types associated with 43 trap fatalities, 1999-2010 
    Image
    B.2. Accident types associated with 43 trap fatalities, 1999–2010
    Figure B.3. Accident types associated with 28 gillnet fatalities, 1999-2010 
    Image
    B.3. Accident types associated with 28 gillnet fatalities, 1999–2010
    Figure B.4. Accident types associated with 11 hook and line and longline fatalities, 1999-2010 
    Image
    Figure B.4. Accident types associated with 11 hook and line and longline fatalities, 1999–2010
    Figure B.5. Accident types associated with 31 trawl fatalities, 1999–2010 
    Image
    Figure B.5. Accident types associated with 31 trawl fatalities, 1999-2010

    Fatalities by fish species harvested

    The species being fished at the time of the accident was rarely recorded in the MARSIS database. However, by matching CFV/VRN numbers between MARSIS accidents and DFO landing data, it was possible to identify the main species fished at the time of the accident for approximately 77% of accident vessels and 92% of fatal accident vessels in the 1999–2008 accident records. The main species fished was determined for all 2009 and 2010 fatal accidents.

    The three fish species associated with the largest number of fatalities (lobster, crab and salmon) were further examined to determine the types of accidents that led to fatalities. The pie charts in figures B.6 through B.8 depict these breakdowns. The major accident types for each category are as follows:

    • Lobster: 10 fatalities (42%) resulted from falling overboard; 12 fatalities (50%) were associated with stability-related outcomes.
    • Crab: nine fatalities (53%) resulted from falling overboard; seven fatalities (41%) were associated with stability-related outcomes.
    • Salmon: eight fatalities (50%) were associated with stability-related outcomes; three fatalities (19%) resulted from falling overboard; three fatalities (19%) were attributed to personal occupational accidents aboard ship.
    Figure B.6. Accident types associated with 24 fatal lobster fishing accidents, 1999–2010 
    Image
    Figure B.6. Accident types associated with 24 fatal lobster fishing accidents, 1999-2010
    Figure B.7. Accident types associated with 17 fatal crab fishing accidents, 1999–2010 
    Image
    Figure B.7. Accident types associated with 17 fatal crab fishing accidents, 1999-2010
    Figure B.8. Accident types associated with 16 fatal salmon fishing accidents, 1999–2010 
    Image
    Figure B.8. Accident types associated with 16 fatal salmon fishing accidents, 1999-2010

    Fatalities, accidents and distance from shore

    The distribution of accidents by distance from shore is presented in figures B.9 through B.11 for the east coast, and figures B.12 through B.14 for the west coast.

    An examination of the data shows that 47% of all fatalities occurred within 2 nm from shore, and 79% took place within 25 nm from shore. Although the majority of accidents and fatalities took place near shore, the exact activities of the vessels at the time of the accident are not known for many of the vessels. In the future, efforts should be made to identify and record this information.

    Figure B.9. Accident sites, by distance offshore, east coast 
    Image
    Figure B.9. Accident sites, by distance offshore, east coast
    Figure B.10. Accidents, by distance offshore, east coast 
    Image
    Figure B.10. Accidents, by distance offshore, east coast
    Figure B.11. Fatalities, by distance offshore, east coast 
    Image
    Figure B.11. Fatalities, by distance offshore, east coast
    Figure B.12. Accidents, by distance offshore, west coast 
    Image
    Figure B.12. Accidents, by distance offshore, west coast
    Figure B.13. Accidents, by distance offshore, west coast 
    Image
    Figure B.13. Accidents, by distance offshore, west coast
    Figure B.14. Fatalities, by distance offshore, west coast 
    Image
    Figure B.14. Fatalities, by distance offshore, west coast
    Figure B.15. Average number of active vessels annually, by vessel length, east and west coasts, 1999–2008 
    Image
    Figure B.15. Active vessels, by vessel length, east and west coasts, 1999-2008

    Appendix C: Governance structures

    British Columbia
    Image
    British Clumbia
    Nova Scotia
    Image
    Nova Scotia
    Quebec
    Image
    Quebec
    Newfoundland and Labrador
    Image
    Newfoundland and Labrador

    Appendix D: Glossary of terms

    Accidents
    An on-board event which results in death or serious injury or in which a vessel sinks, founders, capsizes, floods, runs aground, experiences a fire or damage, or is involved in a collision.
    Accident rate
    The number of accidents divided by a measure of total activity in the industry. In this investigation two measures of activity were used: total number of active vessels and the number of registered fishermen. In the United States, accident rate is described by the number of accidents per number of the full-time or full-time equivalent (FTE) employees.
    BAPAP
    Bureau d'accréditation des pêcheurs et des aides-pêcheurs du Québec
    CCG
    Canadian Coast Guard
    CCGA
    Canadian Coast Guard Auxiliary
    CCNB
    New Brunswick School of Fisheries
    CCPFH
    Canadian Council of Professional Fish Harvesters
    CDC
    Center for Disease Control and Prevention
    CFV/VRN
    Commercial Fishing Vessel (old term)/Vessel Registration Number (new term), issued by Fisheries and Oceans Canada (DFO) used to identify a particular vessel.
    CMAC
    Canadian Marine Advisory Council
    CSMPOM
    Conseil sectoriel de main d'oeuvre des pêches maritime du Québec
    CSST
    Commission de la santé et de la securité du travail
    DFO
    Department of Fisheries and Oceans
    DSC
    digital selective calling
    EFF
    Eastern Fishermen's Federation
    EPIRB
    emergency position-indicating radio beacon
    Fatal accident rate
    The number of fatal accidents per 10 000 vessels.
    Fatality rate
    The number of deaths per 100 000 fishermen.
    Fishing community
    A single, collective term for all groups involved in fishing safety including fishermen and their families, fishing associations, maritime educators and trainers, fishing companies, fishing certification boards, naval architects, ship builders, government regulators and investigators.
    FFAW
    Fish, Food and Allied Workers Union
    FAO
    Food and Agriculture Organization of the United Nations
    FRC
    fisher's registration card
    FRM
    fisheries resource management
    FSANS
    Fisheries Safety Association of Nova Scotia
    FTE
    full-time equivalent (part-time employee hours converted to a percentage of a full-time employee).
    Gear type
    Type of fishing gear used on a vessel, e.g., traps, gillnet, hook and line.
    HRU
    hydrostatic release unit
    HRSDC
    Human Resources and Skills Development Canada
    FMP
    Integrated Fisheries Management Plan: Fisheries and Oceans Canada (DFO) uses IFMPs to develop and guide the conservation and sustainable use of marine resources and to manage he fishery of a particular species in a given region.
    LSA
    life saving appliances
    IMO
    International Maritime Organization
    LMCFA
    Lake Manitoba Commercial Fishermen's Association
    MAPAQ
    Ministère de l'agriculture, des pêcheries et de l'alimentation du Québec
    MARSIS
    Marine Safety Information System used by the Transportation Safety Board of Canada
    MED
    marine emergency duties
    MELS
    Ministère de l'éducation, du loisir et du sport
    MCIFF
    Manitoba Commercial Inland Fisher's Federation
    MI
    Memorial University's Fisheries and Marine Institute
    MMSI
    Maritime Mobile Service Identity
    MOU
    memorandum of understanding
    MPR
    Marine Personnel Regulations
    MSA
    Marine Safety Advisory
    MSI
    Marine Safety Information (letter)
    NIOSH
    National Institute for Occupational Safety and Health
    NL FHSA
    Newfoundland and Labrador Fish Harvesting Safety Association
    NRC
    National Research Council–Institute for Ocean Technology
    NSFSC
    Nova Scotia Fisheries Sector Council
    OCFA
    Ontario Commercial Fisheries Association
    PEIFA
    Prince Edward Island Fishermen's Association
    PFD
    personal flotation device
    PFHCB
    Professional Fish Harvesters Certification Board
    Quota
    A specified amount of fish allocated by DFO.
    Safety issue
    A term used to categorize a number of objects, situations or actions important to fishing safety.
    SafetyNet
    SafetyNet Centre for Occupational Health and Safety Research at Memorial University
    SAR
    search and rescue
    SFPFTRA
    Scotia-Fundy Professional Fishermen's Training and Registration Association
    Species type
    Type(s) of species fished by a particular vessel.
    SSB
    ship safety bulletin
    Stability
    The measure of a vessel's ability to remain upright despite forces acting upon it and to resist capsizing by returning to an upright position after being heeled over.
    SVOP
    Small Vessel Operator Proficiency
    TC
    Transport Canada
    TP
    technical publication
    TSB
    Transportation Safety Board
    Unsafe condition
    A condition or situation with the potential to cause an accident.
    Watchkeeper
    A person who is required to navigate, handle communications, machinery and security of the vessel in the absence of the master.
    Watchlist
    A public document that identifies the transportation safety issues identified by the TSB that pose the greatest risk to Canadians. In each case, actions taken to date were inadequate and concrete steps were required on the part of industry and the regulator to eliminate those risks.
    WCB
    Workers' Compensation Board
    WCBNS
    Workers' Compensation Board of Nova Scotia
    WHSCC
    Workplace Health, Safety and Compensation Commission
    WSIB
    Workplace Safety and Insurance Board

    Acknowledgements

    The Transportation Safety Board is most grateful for the contribution made to this investigation by hundreds of fishermen, their families, fishing association members, safety educators and trainers, government regulators and private sector companies. Without their participation and co-operation, this investigation could not have been done.